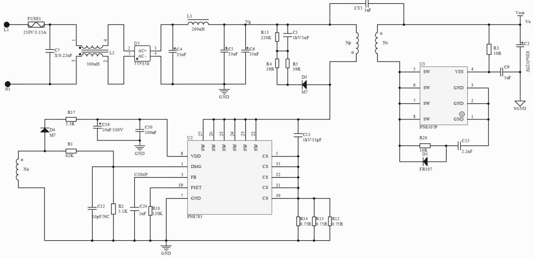
65Wµª»¯ïØGaN¿ì³ä·½°¸PN8783+PN8307P
×ֺţºT|T
¡¡¡¡65Wµª»¯ïØGaN¿ì³ä·½°¸ÓÉPN8783¡¢PN8307PÌׯ¬×é³É£¬PN8783¾ßÓÐ׿ԽµÄ»·Â·Îȶ¨ÐÔ¡¢¸ß¹¦ÂÊÃܶȡ¢µÍ´ý»ú¹¦ºÄµÈÃ÷ÏÔÓÅÊÆ¡£PN8307P²ÉÓÃ×ÔÊÊÓ¦ËÀÇø¿ØÖÆ£¬Ö§³Ö·´¼¤±ä»»Æ÷µÄDCM/QR¹¤×÷ģʽ£¬ÊµÏÖͬ²½ÕûÁ÷¡£
¡¡¡¡
¡¡¡¡Ò»¡¢·½°¸¸ÅÊö¡¡¡¡
¡¡¡¡¡ö С³ß´çÉè¼Æ£º51mm(L)X29mm(W)X20mm(H)¡¡¡¡
¡¡¡¡¡ö Êä³ö¹æ¸ñ£º5V3A£¬9V3A£¬15V3A£¬20V3.25A¡¡¡¡
¡¡¡¡¡ö ¸ßЧÂÊ£ºÂúÔØÐ§ÂÊ94.0%£¨230V£©£¬Âú×ãCoC V5 Tier2ÄÜЧ¹æ·¶¡¡¡¡
¡¡¡¡¡ö µÍ´ý»ú¹¦ºÄ£ºÐ¡ÓÚ75mW¡¡¡¡
¡¡¡¡¡ö ¿í¹©µç·¶Î§£ºÖ§³ÖPD3.0ÐÒé
¡¡¡¡
¡¡¡¡¶þ¡¢Ð¾Æ¬ÌØÐÔ¡¡¡¡
¡¡¡¡PN8783 ÄÚÖøßÐÔÄÜ700V GaN FET£¬µäÐÍת»»Ð§ÂÊ´óÓÚ93%£»²ÉÓÃQR-Lock¿ØÖƼ¼Êõ£¬´ó·ùÌá¸ß»·Â·Îȶ¨ÐÔ£»×î¸ßÖ§³Ö500kHz¹¤×÷ƵÂÊ£¬¿ÉÒÔÓÐЧ¼õС±äѹÆ÷¼°Êä³öµçÈÝÌå»ý£¬ÏÔÖøÌáÉý³äµçÆ÷¹¦ÂÊÃܶȣ»ÄÚÖÃ800V¸ßѹÆô¶¯¹Ü£¬´ý»ú¹¦ºÄÇáËÉÂú×ã75mW£»Í¬Ê±¾ßÓÐÓÅÒìÈ«Ãæ·á¸»µÄ±£»¤¹¦ÄÜ¡£
¡¡¡¡
¡¡¡¡PN8307PÄÚÖÃ100V/7mΩÖÇÄÜMOSFET£¬¿ìËٹضÏ+×ÔÊÊÓ¦ËÀÇø¿ØÖÆÌá¸ßMOSFET RdsonÀûÓÃÂÊ£¬ÏÔÖø½µµÍÎÂÉý£¬×¨ÀûÇáÔØÄ£Ê½¿É½µµÍ´ý»ú¹¦ºÄ£¬¾ßÓг¬¸ßÐԼ۱ȡ£
¡¡¡¡
¡¡¡¡Èý¡¢DEMOʵÎïͼ¡¡
¡¡
¡¡¡¡65W GaN¿ì³ä·½°¸demoÈçÉÏͼËùʾ£¬³ß´ç½öΪ51mmx29mmx20mm£¬ÍâΧ¾«¼ò¡£
¡¡¡¡
¡¡¡¡ËÄ¡¢ÔÀíͼ£¨¹¦Âʲ¿·Ö£©

¡¡¡¡
¡¡¡¡Î塢ЧÂʲâÊÔ

¡¡¡¡
¡¡¡¡Áù¡¢¿ÕÔØ´ý»ú¹¦ºÄ

¡¡¡¡
¡¡¡¡Æß¡¢EMC²âÊÔ¡¡¡¡
¡¡¡¡¡ñ EMI´«µ¼¡¢·øÉäÂú×ãEN55032 Class B±ê×¼ÒªÇó£¬Ô£Á¿¾ù´óÓÚ6dB¡¡¡¡
¡¡¡¡¡ñ ESDÂú×ãIEC 61000-4-2£¬8kV/15kVµÈ¼¶ÒªÇó¡¡¡¡
¡¡¡¡¡ñ EFTÂú×ãIEC 61000-4-4: 2004£¬4kVµÈ¼¶ÒªÇó¡¡¡¡
¡¡¡¡¡ñ SurgeÂú×ãIEC 61000-4-5:2005£¬2kVµÈ¼¶ÒªÇó¡¡¡¡
¡¡¡¡¡ñ ½»Á÷¾øÔµÂú×ã3.75kVacÒªÇó¡£
¡¡¡¡
¡¡¡¡65Wµª»¯ïØGaN¿ì³ä·½°¸PN8783+PN8307P£¬²ÉÓþ«×¼Ëø¹Èµ×QR-Lock¿ØÖƼ¼ÊõÏà±È´«Í³QR£¬ÕûÌ幤×÷ƵÂʸü¸ß¡¢»·Â·Îȶ¨ÐÔ¸ü¼Ñ£¬ÂúÔØÐ§ÂÊ94.0%£¨230V£©£¬´ý»ú¹¦ºÄСÓÚ75mW£¬¸ü¶àGaN¿ì³ä·½°¸¹æ¸ñ¡¢Ïß·ͼֽ¡¢±äѹÆ÷Éè¼Æ¡¢²âÊÔÊý¾Ý¼°Ó¦ÓÃÒªµãµÈ×ÊÁÏ£¬ÇëÏòоÅó΢´úÀíæê΢µç×ÓÉêÇë¡£>>
ÉÏһƪ£ºCR6900A_45w¿ì³äpdµçÔ´·½°¸ ÏÂһƪ£º20W A+C Ë«¿ÚPD³äµçÆ÷·½°¸
Ïà¹Ø×ÊѶ
- 5v2aµçÔ´ÊÊÅäÆ÷оƬ/³äµçÆ÷ic·½°¸
- 5V2.4A Áù¼¶ÄÜЧ³äµçÆ÷Ìׯ¬·½°¸
- AP2905 5V0.7A½µÑ¹·½°¸£¬ÎÞEMIÂ˲¨Æ÷¡¢½öÐè
- 7¸ö´ó·ù¾«¼òÍâΧµÄac-dcµçÔ´¹ÜÀíоƬ·½°¸
- 12v1aÊÊÅäÆ÷·½°¸ÎÞYÎÞ¹²Ä££¬½öÐè2¿ÅÍâΧо
- CR6900A_45w¿ì³äpdµçÔ´·½°¸
- µÂÆÕ΢DP2525BԱ߷´À¡µçԴоƬºãѹºãÁ÷5W
- CR3346 12V1AµçÔ´ÊÊÅäÆ÷·½°¸
- ´´ÐÂÌׯ¬| 12V2AÈ¥YÁù¼¶ÄÜЧµçÔ´ÊÊÅäÆ÷·½°¸
- PN8163_48V¸ßÐÔÄÜPOEµçÔ´·½°¸
ͬÀàÎÄÕÂÅÅÐÐ
- 7¸ö´ó·ù¾«¼òÍâΧµÄac-dcµçÔ´¹ÜÀíоƬ·½°¸
- µÂÆÕ΢DP2525BԱ߷´À¡µçԴоƬºãѹºãÁ÷5W
- CR5218SC_5V1AÊÊÅäÆ÷·½°¸
- 5v¿ª¹ØµçԴоƬPN8370M+PN8306M 5V2AÁù¼¶ÄÜ
- CR1252+CR3012_12V20A¿ª¹ØµçÔ´·½°¸
- »ùÓÚPN8390+PN8308M¸ßÐÔÄÜ12V2AÊÊÅäÆ÷µçÔ´
- PN8000ÎÞµç¸Ð¸ºÑ¹Êä³öAC-DC·Ç¸ôÀ볬¾«¼ò·½
- PN8370_2.4AÊÖ»ú³äµçÆ÷µçԴоƬ·½°¸
- 12V3.0Aͬ²½ÕûÁ÷Áù¼¶ÄÜЧµçÔ´ÊÊÅäÆ÷Ó¦Ó÷½
- CR6249_12V1.5AµçÔ´ÊÊÅäÆ÷·½°¸
×îÐÂÎÄÕÂ×ÊѶ
- ¹ýÈÏÖ¤¡¢µÍ³É±¾ | 65W-PD-2C1Aµª»¯ïØÉè¼Æ·½
- ¿ªÒµ´ó¼ª | ÉîÛÚÊÐæê΢µç×Ó-Äþ²¨·Ö¹«Ë¾£¡
- ϲºØÐ¾Åó΢ף¾¸²©Ê¿ÈÙ»ñ¡°½ËÕÇàÄêÎåËĽ±ÕÂ
- CR6212_5V/12V¸ßЧÂÊ¡¢µÍ³É±¾µçÔ´·½°¸£¬Íê
- 2024ÄêÕ¹³á·ÉÏè | 2023Äê¶ÈÒµÎñ×ܽύÁ÷´ó
- ÕæÃ¯¼ÑÖúÁ¦µç¶¯Æû³µÁªÃËÆû³µµç×ÓÔªÆ÷¼þ¹¤×÷
- îýÁ¦AP30H80Q vbus¿ª¹ØMOS»ñµÃ°²¿Ë67W 2C1A
- Ê¿À¼Î¢650V¸ßѹ³¬½áSTSϵÁУ¬¹ã·ºÓ¦ÓÃÓÚÏû
- оÅóPN8213»ñƷʤ65Wµª»¯ïسäµçÆ÷²ÉÓ㬿É
- æê΢µç×ӲμÓÉúÃüÓ¦¼±¡°¾È¡±ÔÚÉí±ß£¬¼±¾È¼¼
°¢Àï°Í°ÍµêÆÌ
¹Ø×¢æê΢
ÊÕ²Øæê΢

