CR1252+CR3012_12V20A¿ª¹ØµçÔ´·½°¸
×ֺţºT|T
¡¡¡¡12V20A¿ª¹ØµçÔ´·½°¸ÊÇ»ùÓÚAC176V~AC264V ÊäÈëµçѹ·¶Î§¡¢Êä³ö¹¦ÂÊ 240W ºãѹÊä³öµÄ¿ª¹ØµçÔ´£¬¿ØÖÆ IC ²ÉÓÃÁË CR1252 ºÍ CR3012£¬PCBA³ß´ç£º 211*107*30mm( L*W*H)£¬´ý»ú¹¦ºÄ< 610mW£¬Æ½¾ùЧÂÊ£º92%£¬¾ßÓÐÁ¼ºÃµÄ¶¯Ì¬¸ºÔØÄÜÁ¦£¬Á¼ºÃµÄºãѹÊä³öЧ¹û£¬Í¬Ê±¾ßÓГBO¡¢ OCP¡¢OLP¡¢OTP¡¢VDD_OVP¡¢SCP”µÈ¶àÖÖ±£»¤¹¦ÄÜ¡£
¡¡¡¡
¡¡¡¡CR1252 Ð¾Æ¬ÌØÐÔ£º¡¡¡¡
¡¡¡¡¡ñ ¿ÉÓ¦ÓÃÓÚÕý¼¤»ò·´¼¤µÄµçÁ÷ģʽ PWM ¿ØÖÆÐ¾Æ¬£»¡¡¡¡
¡¡¡¡¡ñ ÄÚÖÃÈíÆô¶¯£¬¼õС MOSFET µÄÓ¦Á¦£¬ÄÚÖÃбÆÂ²¹³¥µç·£»¡¡¡¡
¡¡¡¡¡ñ ¿ÉÉ趨¿ª¹ØÆµÂÊ£¬×î¸ß¿É´ï 500kHz£¬¾ßÓÐÆµÂʶ¶¶¯¹¦ÄÜ£¬¾ßÓÐÁ¼ ºÃµÄ EMI ÌØÐÔ£»
¡¡¡¡¡ñ ¾ßÓГBO¡¢OCP¡¢OLP¡¢OTP¡¢VDD_OVP¡¢SCP µÈ±£»¤¹¦ÄÜ£»¡¡¡¡
¡¡¡¡¡ñ µç·½á¹¹¼òµ¥¡¢½ÏÉÙµÄÍâΧԪÆ÷¼þ£¬ÊÊÓÃÓÚÖеȹ¦ÂÊ PC µçÔ´¡¢ÓÎÏ·»úÊÊÅäÆ÷¡£
¡¡¡¡
¡¡¡¡CR3012 Ð¾Æ¬ÌØÐÔ£º¡¡¡¡
¡¡¡¡¡ñ ÍâÖà MOS SOP-8 ·âװͬ²½ÕûÁ÷оƬ£¬¿É¹¤×÷ÓÚ CCM¡¢DCM ºÍ QR Ä£ ʽ£»¡¡¡¡
¡¡¡¡¡ñ ×î¸ß¹¤×÷ƵÂÊ 400KHz£¬¾«¼òÍâΧµç·£»¡¡¡¡
¡¡¡¡¡ñ ½ÏµÍµÄ¹¤×÷µçÁ÷ºÍ½Ï¸ßµÄϵͳЧÂÊÂú×ãÄÜЧҪÇó¡£
¡¡¡¡
¡¡¡¡Ò»¡¢PCB¼°DEMOʵÎïͼ

¡¡¡¡
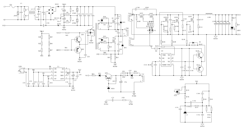
¡¡¡¡¶þ¡¢µç·ÔÀíͼ

¡¡¡¡
¡¡¡¡Èý¡¢12V20A¿ª¹ØµçÔ´·½°¸Õû»ú²ÎÊý

¡¡¡¡
¡¡¡¡CR1252ÊÇÒ»¿î¿ÉÒÔÌṩ·´¼¤£¬Õý¼¤£¬µÍ³É±¾£¬È«¹¦ÄܵçÁ÷ģʽ¿ª¹ØµçÔ´¿ØÖÆÆ÷£¬¿ÉÒÔpin to pin ¼æÈÝNCP1252A£¬¹ã·ºÓ¦ÓÃÓÚ PCµçÔ´¡¢LEDµçÔ´¡¢¹¤ÒµµçÔ´¡¢µçÔ´ÊÊÅäÆ÷¡¢µçº¸»úµçÔ´µÈÁìÓò£¬¸ü¶àCR1252²úÆ·ÊÖ²á¼°Ìæ´úNCP1252AÏà¹Øµç·ӦÓü°²ÎÊý²îÒìÇëÏòæê΢µç×ÓÉêÇë¡£>>
Ïà¹Ø×ÊѶ
- AP2905 5V0.7A½µÑ¹·½°¸£¬ÎÞEMIÂ˲¨Æ÷¡¢½öÐè
- ´´ÐÂÌׯ¬| 12V2AÈ¥YÁù¼¶ÄÜЧµçÔ´ÊÊÅäÆ÷·½°¸
- µÂÆÕ΢DP2525BԱ߷´À¡µçԴоƬºãѹºãÁ÷5W
- 12v1aÊÊÅäÆ÷·½°¸ÎÞYÎÞ¹²Ä££¬½öÐè2¿ÅÍâΧо
- CR3346 12V1AµçÔ´ÊÊÅäÆ÷·½°¸
- 5V2.4A Áù¼¶ÄÜЧ³äµçÆ÷Ìׯ¬·½°¸
- PN8163_48V¸ßÐÔÄÜPOEµçÔ´·½°¸
- 5v2aµçÔ´ÊÊÅäÆ÷оƬ/³äµçÆ÷ic·½°¸
- 7¸ö´ó·ù¾«¼òÍâΧµÄac-dcµçÔ´¹ÜÀíоƬ·½°¸
- CR6900A_45w¿ì³äpdµçÔ´·½°¸
ͬÀàÎÄÕÂÅÅÐÐ
- 7¸ö´ó·ù¾«¼òÍâΧµÄac-dcµçÔ´¹ÜÀíоƬ·½°¸
- µÂÆÕ΢DP2525BԱ߷´À¡µçԴоƬºãѹºãÁ÷5W
- CR5218SC_5V1AÊÊÅäÆ÷·½°¸
- 5v¿ª¹ØµçԴоƬPN8370M+PN8306M 5V2AÁù¼¶ÄÜ
- CR1252+CR3012_12V20A¿ª¹ØµçÔ´·½°¸
- »ùÓÚPN8390+PN8308M¸ßÐÔÄÜ12V2AÊÊÅäÆ÷µçÔ´
- PN8000ÎÞµç¸Ð¸ºÑ¹Êä³öAC-DC·Ç¸ôÀ볬¾«¼ò·½
- PN8370_2.4AÊÖ»ú³äµçÆ÷µçԴоƬ·½°¸
- 12V3.0Aͬ²½ÕûÁ÷Áù¼¶ÄÜЧµçÔ´ÊÊÅäÆ÷Ó¦Ó÷½
- CR6249_12V1.5AµçÔ´ÊÊÅäÆ÷·½°¸
×îÐÂÎÄÕÂ×ÊѶ
- ¹ýÈÏÖ¤¡¢µÍ³É±¾ | 65W-PD-2C1Aµª»¯ïØÉè¼Æ·½
- ¿ªÒµ´ó¼ª | ÉîÛÚÊÐæê΢µç×Ó-Äþ²¨·Ö¹«Ë¾£¡
- ϲºØÐ¾Åó΢ף¾¸²©Ê¿ÈÙ»ñ¡°½ËÕÇàÄêÎåËĽ±ÕÂ
- CR6212_5V/12V¸ßЧÂÊ¡¢µÍ³É±¾µçÔ´·½°¸£¬Íê
- 2024ÄêÕ¹³á·ÉÏè | 2023Äê¶ÈÒµÎñ×ܽύÁ÷´ó
- ÕæÃ¯¼ÑÖúÁ¦µç¶¯Æû³µÁªÃËÆû³µµç×ÓÔªÆ÷¼þ¹¤×÷
- îýÁ¦AP30H80Q vbus¿ª¹ØMOS»ñµÃ°²¿Ë67W 2C1A
- Ê¿À¼Î¢650V¸ßѹ³¬½áSTSϵÁУ¬¹ã·ºÓ¦ÓÃÓÚÏû
- оÅóPN8213»ñƷʤ65Wµª»¯ïسäµçÆ÷²ÉÓ㬿É
- æê΢µç×ӲμÓÉúÃüÓ¦¼±¡°¾È¡±ÔÚÉí±ß£¬¼±¾È¼¼
°¢Àï°Í°ÍµêÆÌ
¹Ø×¢æê΢
ÊÕ²Øæê΢

