成都逍遥耍耍网论坛,天津-凤江湖论坛春风阁(全国信息) ,一品香论坛登录入口风楼阁交友平台 ,快活林信息发布论坛汇总

³äµçÆ÷оƬ°¢Àï°Í°ÍµêÆÌ ¿ª¹ØµçԴоƬ¹Ø×¢æê΢ µç»úÇý¶¯Ð¾Æ¬ÊÕ²Øæê΢ »¶Ó­½øÈëµçԴоƬ/Çý¶¯Ð¾Æ¬¡¢MOS¡¢IGBT¡¢¶þÈý¼«¹Ü¡¢ÇŶѵȵç×ÓÔªÆ÷¼þ´úÀíÉÌ--æê΢µç×Ó¹ÙÍø
¸ß¼¶ËÑË÷

ËÑË÷Ò»

ËÑË÷¶þ

³äµç¹ÜÀíIC·½°¸
µ±Ç°Î»Ö㺠µçÔ´ic > ·½°¸°¸Àý > ³äµçÆ÷/ÊÊÅäÆ÷·½°¸ > CR5244 5V2.4AС¹¦ÂʳäµçÆ÷¡¢ÊÊÅäÆ÷·½°¸

CR5244 5V2.4AС¹¦ÂʳäµçÆ÷¡¢ÊÊÅäÆ÷·½°¸

×ֺţºT|T
ÎÄÕ³ö´¦£ºæê΢µç×ÓÔðÈα༭£ºµçÔ´¹ÜÀíоƬÈËÆø£º-·¢±íʱ¼ä£º2021-10-15
¡¡¡¡CR5244ÊÇÒ»¿î²ÉÓÃÄÚÖøßѹ¹¦ÂÊ MOSFET£¬¾ßÓÐÓÅ»¯µÄͼÌÚÇý¶¯µç·ÒÔ¼°µçÁ÷ģʽPWM¿ØÖÆÆ÷£¬ÊÊÓÃÓÚ´ý»ú¹¦ºÄ¡´100mWµÄС¹¦ÂÊAC/DCµçÔ´ÊÊÅäÆ÷¡¢³äµçÆ÷µçÔ´¡£ÏÂÃæÒ»ÆðÁ˽âÏ»ùÓÚCR5244µÄ¿íÊäÈëµçѹ·¶Î§£¬Êä³ö¹¦ÂÊ12W£¬5V2.4AС¹¦ÂʳäµçÆ÷¡¢ÊÊÅäÆ÷·½°¸¡£
 
¡¡¡¡
¡¡¡¡CR5244Ð¾Æ¬ÌØÐÔ¡¡¡¡
¡¡¡¡¡ö CR5244ÊDzÉÓÃÄÚÖÃ600V¸ßѹ¹¦ÂÊ MOSFET£¬·´¼¤Ê½PWM¹¦ÂÊ¿ª¹Ø;¡¡¡¡
¡¡¡¡¡ö ÄÚÖÃÈíÆô¶¯£¬¼õС MOSFETµÄÓ¦Á¦£¬ÄÚÖÃбÆÂ²¹³¥µç·¡¡¡¡
¡¡¡¡¡ö 65kHz¿ª¹ØÆµÂÊ,¾ßÓÐÆµÂʶ¶¶¯¹¦ÄÜ£¬Ê¹Æä¾ßÓÐÁ¼ºÃµÄEMIÌØÐÔ¡¡¡¡
¡¡¡¡¡ö È«µçѹÊäÈ뷶Χ£¬´ý»ú¹¦ºÄ£º£¼100mW¡¡¡¡
¡¡¡¡¡ö Êä³ö½Ó18AWG 1.5Ã×£¬ËÄµãÆ½¾ùЧÂÊ£º>79.94%£¬Âú×ã“ÄÜÔ´Ö®ÐÇV2.0-VI¼¶ÄÜЧ”¡¡¡¡
¡¡¡¡¡ö ¾ßÓГÈíÆô¶¯¡¢OCP¡¢SCP¡¢0TP¡¢OVP×Ô¶¯»Ö¸´µÈ±£»¤¹¦ÄÜ£»¡¡¡¡
¡¡¡¡¡ö µç·½á¹¹¼òµ¥¡¢½ÏÉÙµÄÍâΧԪÆ÷¼þ£¬ÊÊÓÃÓÚС¹¦ÂÊAC/DCµçÔ´ÊÊÅäÆ÷¡¢³äµçÆ÷¡£
¡¡¡¡
¡¡¡¡Ò»¡¢·½°¸¸ÅÊö¡¡¡¡
¡¡¡¡1¡¢PCBA³ß´ç£º65mm×38m¡¡¡¡
¡¡¡¡2¡¢AC90VÂú×ãÆô¶¯Ê±¼äµÄÌõ¼þÏ£¬ÊµÏÖAC264V´ý»ú¹¦ºÄ¡´100mW£»¡¡¡¡
¡¡¡¡3¡¢È«µçѹÊäÈëʱƽ¾ùЧÂÊ>79.94%£»Âú×ã“ÄÜÔ´Ö®ÐÇV2.0VI¼¶ÄÜЧ”±ê×¼£»¡¡¡¡
¡¡¡¡4¡¢¾ßÓГÈíÆô¶¯¡¢OCP¡¢SCP¡¢0TP¡¢OP×Ô¶¯»Ö¸´”µÈ¶àÖÖ±£»¤¹¦ÄÜ¡£¡¡¡¡
¡¡¡¡5¡¢ÓÉÕñµ´µç·²úÉúµÄƵÂʶ¶¶¯£¬¿ÉÒÔ¸ÄÉÆEMIÌØÐÔ¡£¡¡¡¡
¡¡¡¡6¡¢±äѹÆ÷²ÉÓÃÁËEF20´Åо(PC40²ÄÖÊ)¡£
¡¡¡¡
¡¡¡¡¶þ¡¢PCB¼°DEMOʵÎïͼ
¡¡¡¡
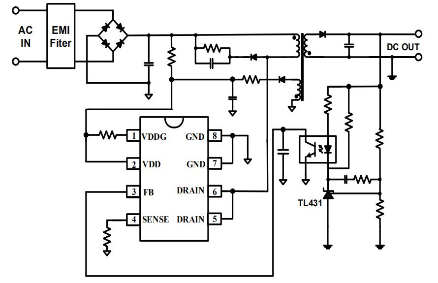
¡¡¡¡Èý¡¢5V2.4Aµç·ԭÀíͼ
¡¡¡¡
¡¡¡¡CR5244ÔÚÖØÔØ»òÖеȸºÔØÊ±£¬¹¤×÷ÔÚPWMģʽ,ƵÂÊΪ65KHz¡£µ±¸ºÔØÖð½¥¼õСʱ£¬Õñµ´Æ÷µÄ¹¤×÷ƵÂÊÖð½¥½µµÍ£¬×îºóÎȶ¨ÔÚ22KHz×óÓÒ¡£ÔÚ¿ÕÔØºÍÇáÔØÊ±£¬µç·²ÉÓüäЪģʽ£¬ÓÐЧµÄ½µµÍÁË´ý»ú¹¦ºÄ¡£
 
¡¡¡¡
¡¡¡¡CR5244С¹¦ÂʳäµçÆ÷¡¢ÊÊÅäÆ÷·½°¸ÊäÈë90-264V AC£¬Êä³ö5V 2. 4A£¬´ý»ú¹¦ºÄ¡´100mW£¬Æ½¾ùЧÂÊ>79.94%£¬Âú×ã“ÄÜÔ´Ö®ÐÇV2.0VI¼¶ÄÜЧ”±ê×¼£¬ÔÚÓ¦ÓÃÖпÉÌæ´ú°º±¦OB2358¡¢OB2358PµÈ£¬¸ü¶àCR5244 5V2.4AС¹¦ÂʳäµçÆ÷¡¢ÊÊÅäÆ÷·½°¸²úÆ·Êֲᡢ²âÊÔÊý¾Ý¡¢±äѹÆ÷¹æ¸ñ¼°BOM±íÇåµ¥ÇëÏòæê΢µç×ÓÉêÇë¡£>>
²úÆ·ÖÐÐÄ ¹ØÓÚæê΢ ÁªÏµÎÒÃÇ