CR6890A+CR3012 65WµçÔ´ÊÊÅäÆ÷·½°¸
×ֺţºT|T
¡¡¡¡CR6890AÊÇÒ»¿î¸ß¼¯³É¶È¡¢µÍ´ý»ú¹¦ºÄµÄCCM+QR»ìºÏµçÁ÷ģʽPWM ¿ØÖÆÆ÷£¬Ö÷ÒªÓ¦ÓÃÔÚ30W PD¿ì³ä¡¢65WÊÊÅäÆ÷µçÔ´£¬¿ÉÒÔ¼æÈÝÌæ»»OB2362A¡¢ RT7737¡¢LD5523µÈ¡£ÏÂÃæÁ˽âÒ»¿î19V3.42AµçÔ´ÊÊÅäÆ÷·½°¸£¬PWM¿ØÖÆIC ²ÉÓÃCR6890A£¬Í¬²½ÕûÁ÷ IC Ϊ CR3012£¬Äܹ»ÊÊÓÃÓÚ¿íÊäÈëµçѹ·¶Î§£¬Êä³ö¹¦ÂÊ 65W£¬ÊǺãѹÊä³öµÄµçÔ´ÊÊÅäÆ÷·½°¸¡£
¡¡¡¡
¡¡¡¡Ò»¡¢·½°¸¸ÅÊö¡¡¡¡
¡¡¡¡1¡¢PCBA³ß´ç£º107*45*28mm,ÊÇÒ»¿îÈ«µçѹʵÏÖ19V3.42AÊä³öµÄµçÔ´ÊÊÅäÆ÷¡£È«µçѹÊäÈëʱƽ¾ùЧÂÊ>91.6%£»Êä³ö½Ó18AWG1.5Ã×ÏßÄܹ»Âú×ã“COC_T2” ÄÜЧ±ê×¼¡£¡¡¡¡
¡¡¡¡2¡¢¾ßÓÐÁ¼ºÃµÄ¶¯Ì¬¸ºÔØÄÜÁ¦£»Í¬Ê±¾ßÓГÈíÆô¶¯¡¢QR¡¢OCP¡¢SCP¡¢OVP¡¢OTP×Ô¶¯»Ö¸´”µÈ¶àÖÖ±£»¤¹¦ÄÜ¡£¡¡¡¡
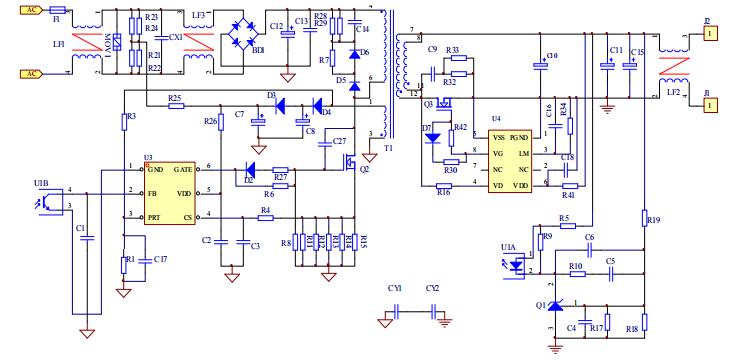
¡¡¡¡3¡¢±äѹÆ÷£¬²ÉÓÃÁËPQ2620´Åо£¨PC40²ÄÖÊ£©¡£
¡¡¡¡
¡¡¡¡CR6890A Ð¾Æ¬ÌØÐÔ¡¡¡¡
¡¡¡¡¡ñ SOT23-6 ·â×°µÄ¸±±ß PWM ·´¼¤¹¦ÂÊ¿ª¹Ø£»¡¡¡¡
¡¡¡¡¡ñ ÄÚÖÃÈíÆô¶¯£¬¼õС MOSFET µÄÓ¦Á¦£¬Ð±ÆÂ²¹³¥µç·£»¡¡¡¡
¡¡¡¡¡ñ 65kHz ¿ª¹ØÆµÂÊ£¬¾ßÓÐÆµÂʶ¶¶¯¹¦ÄÜ£¬Ê¹Æä¾ßÓÐÁ¼ºÃµÄ EMI ÌØÐÔ£»¡¡¡¡
¡¡¡¡¡ñ ¾ßÓГÈíÆô¶¯¡¢QR¡¢OCP¡¢SCP¡¢OTP¡¢OVP ×Ô¶¯»Ö¸´µÈ±£»¤¹¦ÄÜ£»¡¡¡¡
¡¡¡¡¡ñ µç·½á¹¹¼òµ¥¡¢½ÏÉÙµÄÍâΧԪÆ÷¼þ£¬ÊÊÓÃÓÚС¹¦ÂÊ AC/DC µçÔ´ÊÊÅäÆ÷¡¢³äµçÆ÷¡£
¡¡¡¡
¡¡¡¡CR3012 Ð¾Æ¬ÌØÐÔ¡¡¡¡
¡¡¡¡¡ñ ÍâÖà MOS SOP-8 ·âװͬ²½ÕûÁ÷оƬ£¬¿É¹¤×÷ÓÚ CCM¡¢DCM ºÍ QR Ä£ ʽ£»¡¡¡¡
¡¡¡¡¡ñ ×î¸ß¹¤×÷ƵÂÊ 400KHz£¬¾«¼òÍâΧµç·£»¡¡¡¡
¡¡¡¡¡ñ ½ÏµÍµÄ¹¤×÷µçÁ÷ºÍ½Ï¸ßµÄϵͳЧÂÊÂú×ãÄÜЧҪÇó¡£
¡¡¡¡
¡¡¡¡¶þ¡¢DEMOʵÎïͼ

¡¡¡¡
¡¡¡¡Èý¡¢µç·ÔÀíͼ

¡¡¡¡
¡¡¡¡Èý¡¢´ý»ú¹¦ºÄ(90V/60Hz -264V/50Hz)

¡¡¡¡
¡¡¡¡ËÄ¡¢Ð§ÂʲâÊÔ£¨1.5M 18AWG Cable£©

¡¡¡¡
¡¡¡¡Îå¡¢ÄÜЧµÈ¼¶ÆÀ¹À

¡¡¡¡
¡¡¡¡Áù¡¢EMI ÆÀ¹À²âÊÔ¡¡¡¡
¡¡¡¡ÊäÈ룺AC115-60HZ/230V-50Hz£»Êä³ö¸ºÔØ200W 5.55Ω´ó¹¦Âʵç×è¡£

¡¡¡¡
¡¡¡¡CR6890A+CR3012 65wµçÔ´ÊÊÅäÆ÷·½°¸£¬Æ½¾ùЧÂÊ>90.1%£¬´ý»ú¹¦ºÄ<90mW£¬Âú×ã“COC_T2” ÄÜЧ±ê×¼¡£¸ü¶à19V3.42AµçÔ´ÊÊÅäÆ÷·½°¸Ïà¹ØÊֲᡢÔÀíͼ¡¢µçÔ´ÊäÈëÊä³ö¹æ¸ñ¡¢BOM Çåµ¥¡¢±äѹÆ÷²ÎÊý¡¢Ö÷ÒªÐÔÄܲâÊÔÊý¾ÝµÈ×ÊÁÏ£¬ÇëÏòæê΢µç×ÓÉêÇë¡£>>
ÉÏһƪ£ºCR3346 12V1AµçÔ´ÊÊÅäÆ÷·½°¸ ÏÂһƪ£ºCR5244 5V2.4AС¹¦ÂʳäµçÆ÷¡¢ÊÊÅäÆ÷·½°¸
Ïà¹Ø×ÊѶ
- µÂÆÕ΢DP2525BԱ߷´À¡µçԴоƬºãѹºãÁ÷5W
- CR3346 12V1AµçÔ´ÊÊÅäÆ÷·½°¸
- PN8163_48V¸ßÐÔÄÜPOEµçÔ´·½°¸
- 5v2aµçÔ´ÊÊÅäÆ÷оƬ/³äµçÆ÷ic·½°¸
- CR6900A_45w¿ì³äpdµçÔ´·½°¸
- 12v1aÊÊÅäÆ÷·½°¸ÎÞYÎÞ¹²Ä££¬½öÐè2¿ÅÍâΧо
- 7¸ö´ó·ù¾«¼òÍâΧµÄac-dcµçÔ´¹ÜÀíоƬ·½°¸
- ´´ÐÂÌׯ¬| 12V2AÈ¥YÁù¼¶ÄÜЧµçÔ´ÊÊÅäÆ÷·½°¸
- AP2905 5V0.7A½µÑ¹·½°¸£¬ÎÞEMIÂ˲¨Æ÷¡¢½öÐè
- 5V2.4A Áù¼¶ÄÜЧ³äµçÆ÷Ìׯ¬·½°¸
ͬÀàÎÄÕÂÅÅÐÐ
- 7¸ö´ó·ù¾«¼òÍâΧµÄac-dcµçÔ´¹ÜÀíоƬ·½°¸
- µÂÆÕ΢DP2525BԱ߷´À¡µçԴоƬºãѹºãÁ÷5W
- CR5218SC_5V1AÊÊÅäÆ÷·½°¸
- 5v¿ª¹ØµçԴоƬPN8370M+PN8306M 5V2AÁù¼¶ÄÜ
- CR1252+CR3012_12V20A¿ª¹ØµçÔ´·½°¸
- »ùÓÚPN8390+PN8308M¸ßÐÔÄÜ12V2AÊÊÅäÆ÷µçÔ´
- PN8000ÎÞµç¸Ð¸ºÑ¹Êä³öAC-DC·Ç¸ôÀ볬¾«¼ò·½
- PN8370_2.4AÊÖ»ú³äµçÆ÷µçԴоƬ·½°¸
- 12V3.0Aͬ²½ÕûÁ÷Áù¼¶ÄÜЧµçÔ´ÊÊÅäÆ÷Ó¦Ó÷½
- CR6249_12V1.5AµçÔ´ÊÊÅäÆ÷·½°¸
×îÐÂÎÄÕÂ×ÊѶ
- ¹ýÈÏÖ¤¡¢µÍ³É±¾ | 65W-PD-2C1Aµª»¯ïØÉè¼Æ·½
- ¿ªÒµ´ó¼ª | ÉîÛÚÊÐæê΢µç×Ó-Äþ²¨·Ö¹«Ë¾£¡
- ϲºØÐ¾Åó΢ף¾¸²©Ê¿ÈÙ»ñ¡°½ËÕÇàÄêÎåËĽ±ÕÂ
- CR6212_5V/12V¸ßЧÂÊ¡¢µÍ³É±¾µçÔ´·½°¸£¬Íê
- 2024ÄêÕ¹³á·ÉÏè | 2023Äê¶ÈÒµÎñ×ܽύÁ÷´ó
- ÕæÃ¯¼ÑÖúÁ¦µç¶¯Æû³µÁªÃËÆû³µµç×ÓÔªÆ÷¼þ¹¤×÷
- îýÁ¦AP30H80Q vbus¿ª¹ØMOS»ñµÃ°²¿Ë67W 2C1A
- Ê¿À¼Î¢650V¸ßѹ³¬½áSTSϵÁУ¬¹ã·ºÓ¦ÓÃÓÚÏû
- оÅóPN8213»ñƷʤ65Wµª»¯ïسäµçÆ÷²ÉÓ㬿É
- æê΢µç×ӲμÓÉúÃüÓ¦¼±¡°¾È¡±ÔÚÉí±ß£¬¼±¾È¼¼
°¢Àï°Í°ÍµêÆÌ
¹Ø×¢æê΢
ÊÕ²Øæê΢

