CR3346 12V1AµçÔ´ÊÊÅäÆ÷·½°¸
×ֺţºT|T
¡¡¡¡CR3346ÊÊÓÃÓÚ¿íÊäÈëµçѹ·¶Î§£¬Êä³ö 12V1A£¬ÊÇÒ»¿îµÍ³É±¾¡¢¸ßÐÔÄܵŤ×÷ÔÚQRģʽϵÄÂö¿íµ÷ÖÆ¿ØÖÆ¿ª¹Ø£¬ÊÊÓÃÓÚÀëÏßʽС¹¦ÂÊACDCÓ¦Óã¬ÏÂÃæÒ»ÆðÁ˽âÏ»ùÓÚCR3346 12V1AºãѹºãÁ÷Êä³öµÄµçÔ´ÊÊÅäÆ÷·½°¸¡£

¡¡¡¡
¡¡¡¡CR3346Ð¾Æ¬ÌØÐÔ£º¡¡¡¡
¡¡¡¡¡ñ CR3346 ÊÇÄÚÖà 650V ¹¦ÂÊ MOS ¹Ü£¬·´¼¤Ê½ QR Ա߿ØÖÆ PWM ¹¦ÂÊ¿ª¹Ø£»¡¡¡¡
¡¡¡¡¡ñ ÄÚÖÃÈíÆô¶¯£¬ÄÚÖÃбÆÂ²¹³¥µç·£¬ÄÚÖùý¹¦Âʲ¹³¥£»¡¡¡¡
¡¡¡¡¡ñ ¶àģʽ¿ØÖƵÄÄÜЧ¾ùºâ¼¼Êõ£¬µÍ´ý»ú¸ßЧÂÊÂú×ãÄÜЧҪÇ󣻡¡¡¡
¡¡¡¡¡ñ ¾ßÓГÈíÆô¶¯¡¢OCP¡¢SCP¡¢OTP¡¢OVP ×Ô¶¯»Ö¸´µÈ±£»¤¹¦ÄÜ£»¡¡¡¡
¡¡¡¡¡ñ µç·½á¹¹¼òµ¥¡¢½ÏÉÙµÄÍâΧԪÆ÷¼þ£¬ÊÊÓÃÓÚС¹¦ÂÊ AC/DC µçÔ´ÊÊÅäÆ÷¡¢³äµçÆ÷
¡¡¡¡
¡¡¡¡Ò»¡¢·½°¸¸ÅÊö¡¡¡¡
¡¡¡¡1¡¢PCBA³ß´ç£ºW*L*H=34*62*20mm£¬ÊÇÒ»¿îÈ«µçѹʵÏÖ12V1AÊä³öµÄµçÔ´ÊÊÅäÆ÷¡£¡¡¡¡
¡¡¡¡2¡¢AC90VÂú×ãÆô¶¯Ê±¼äµÄÌõ¼þÏ£¬ÊµÏÖAC264VÑù»ú´ý»ú¹¦ºÄ½öΪ69mW£»¡¡¡¡
¡¡¡¡3¡¢Êä³ö´øÏߣ¬È«µçѹÊäÈëʱƽ¾ùЧÂÊ>83.97%£»Äܹ»Âú×ã×îÑϸñµÄ “COC_V5_T2” ÄÜЧ±ê×¼£»¡¡¡¡
¡¡¡¡4¡¢Âú×ãEMIÒªÇó£»È«µçѹ¿ÉʵÏÖ±2%µçѹ¡¢µçÁ÷Êä³ö¾«¶È¡£¡¡¡¡
¡¡¡¡5¡¢¾ßÓÐÁ¼ºÃµÄºãѹ¡¢ºãÁ÷Êä³öЧ¹û£»Í¬Ê±¾ßÓГÈíÆô¶¯¡¢Êä³ö¶Ì·±£»¤¡¢OCP¡¢SCP¡¢OVP¡¢OTP×Ô¶¯»Ö¸´”µÈ¶àÖÖ±£»¤¹¦ÄÜ¡£¡¡¡¡
¡¡¡¡6¡¢±äѹÆ÷²ÉÓÃÁËEE16¼ÓºñÁ¢Ê½´Åо¹Ç¼Ü£¨PC40²ÄÖÊ£©¡£
¡¡¡¡
¡¡¡¡¶þ¡¢PCB¼°DEMOʵÎïͼ
¡¡¡¡

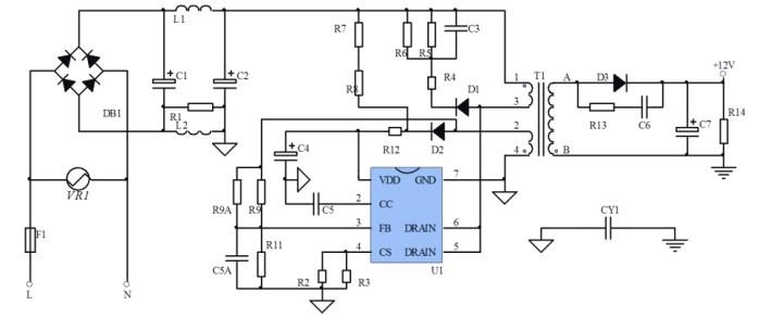
¡¡¡¡Èý¡¢12V1Aµç·ÔÀíͼ

¡¡¡¡
¡¡¡¡ËÄ¡¢EMI²âÊÔ£ºÊäÈëAC115V60Hz /AC230V50Hz£»Êä³ö¸ºÔØ£º¹¦Âʵç×裻

¡¡¡¡
¡¡¡¡Îå¡¢CR3346 12V1AµçÔ´ÊÊÅäÆ÷·½°¸ÁÁµã¡¡¡¡
¡¡¡¡¡ñ ´ý»ú¹¦ºÄ&ЧÂÊ´ïµ½ COC_V5_T2 ±ê×¼¡¡¡¡
¡¡¡¡¡ñ ·ûºÏ EMC ±ê×¼¡¡¡¡
¡¡¡¡¡ñ CC/CV ¹¤×÷ģʽ¡¡¡¡
¡¡¡¡¡ñ ¾ß±¸Á¼ºÃµÄ¶¯Ì¬ÏìÓ¦¡¡¡¡
¡¡¡¡¡ñ ÍêÉÆµÄÒ쳣״̬±£»¤¹¦ÄÜ¡¡¡¡
¡¡¡¡¡ñ µÍ³É±¾£¬¸ß¿É¿¿ÐÔ¡£
¡¡¡¡
¡¡¡¡CR3346 12V1AµçÔ´ÊÊÅäÆ÷·½°¸²ÉÓÃԱ߿ØÖÆ·½Ê½£¬²»ÐèÒªTL431ºÍ¹âñî¡£ÄÚÖòÉÑùµç·Äܹ»Ìṩ¸ß¾«¶ÈºãÁ÷/ºãѹ¿ØÖÆ£¬Äܹ»½ÏºÃµØÂú×ã´ó¶àÊý³äµçÆ÷µÄÒªÇó£¬ÔÚÓ¦ÓÃÖпɼæÈÝPN8370SSC-R1M£¬¸ü¶àÏà¹Ø²úÆ·Êֲᡢµç·ÔÀíͼ¼°BOM¡¢±äѹÆ÷¡¢ EMI²âÊÔÊý¾ÝµÈ×ÊÁÏ£¬ÇëÏòæê΢µç×ÓÉêÇë¡£>>
Ïà¹Ø×ÊѶ
- »ùÓÚPN8162+PN8307H¸ßÐÔÄÜ20W PD³äµçÆ÷·½°¸
- 5V2.4A Áù¼¶ÄÜЧ³äµçÆ÷Ìׯ¬·½°¸
- CR5244 5V2.4AС¹¦ÂʳäµçÆ÷¡¢ÊÊÅäÆ÷·½°¸
- CR5259_12V2A 24WÊÊÅäÆ÷µçԴоƬ·½°¸
- »ùÓÚPN8390+PN8308M¸ßÐÔÄÜ12V2AÊÊÅäÆ÷µçÔ´
- PN8370M+PN8305LСÌå»ý¿ª¹ØµçÔ´5v2a·½°¸
- CR5218SC_5V1AÊÊÅäÆ÷·½°¸
- СÌå»ý65W´ó¹¦ÂÊ¿ª¹ØµçԴоƬÊÊÅäÆ÷·½°¸
- 7¸ö´ó·ù¾«¼òÍâΧµÄac-dcµçÔ´¹ÜÀíоƬ·½°¸
- 5v2aµçÔ´ÊÊÅäÆ÷оƬ/³äµçÆ÷ic·½°¸
ͬÀàÎÄÕÂÅÅÐÐ
- CR5218SC_5V1AÊÊÅäÆ÷·½°¸
- µÂÆÕ΢DP2525BԱ߷´À¡µçԴоƬºãѹºãÁ÷5W
- 7¸ö´ó·ù¾«¼òÍâΧµÄac-dcµçÔ´¹ÜÀíоƬ·½°¸
- 5v¿ª¹ØµçԴоƬPN8370M+PN8306M 5V2AÁù¼¶ÄÜ
- CR1252+CR3012_12V20A¿ª¹ØµçÔ´·½°¸
- »ùÓÚPN8390+PN8308M¸ßÐÔÄÜ12V2AÊÊÅäÆ÷µçÔ´
- PN8000ÎÞµç¸Ð¸ºÑ¹Êä³öAC-DC·Ç¸ôÀ볬¾«¼ò·½
- PN8370_2.4AÊÖ»ú³äµçÆ÷µçԴоƬ·½°¸
- 12V3.0Aͬ²½ÕûÁ÷Áù¼¶ÄÜЧµçÔ´ÊÊÅäÆ÷Ó¦Ó÷½
- CR6249_12V1.5AµçÔ´ÊÊÅäÆ÷·½°¸
×îÐÂÎÄÕÂ×ÊѶ
- æê΢µç×Ó | ϲǨÐÂÖ·£¬ÐøÐ´·¢Õ¹ÐÂÆªÕ£¡
- оÅó΢20ÖÜÄê | ´úÀíÊÜÑû¼û֤оÁ¦Á¿£¬¹²¸°
- ¹ýÈÏÖ¤¡¢µÍ³É±¾ | 65W-PD-2C1Aµª»¯ïØÉè¼Æ·½
- ¿ªÒµ´ó¼ª | ÉîÛÚÊÐæê΢µç×Ó-Äþ²¨·Ö¹«Ë¾£¡
- ϲºØÐ¾Åó΢ף¾¸²©Ê¿ÈÙ»ñ¡°½ËÕÇàÄêÎåËĽ±ÕÂ
- CR6212_5V/12V¸ßЧÂÊ¡¢µÍ³É±¾µçÔ´·½°¸£¬Íê
- 2024ÄêÕ¹³á·ÉÏè | 2023Äê¶ÈÒµÎñ×ܽύÁ÷´ó
- ÕæÃ¯¼ÑÖúÁ¦µç¶¯Æû³µÁªÃËÆû³µµç×ÓÔªÆ÷¼þ¹¤×÷
- îýÁ¦AP30H80Q vbus¿ª¹ØMOS»ñµÃ°²¿Ë67W 2C1A
- Ê¿À¼Î¢650V¸ßѹ³¬½áSTSϵÁУ¬¹ã·ºÓ¦ÓÃÓÚÏû
°¢Àï°Í°ÍµêÆÌ
¹Ø×¢æê΢
ÊÕ²Øæê΢

