È«²¿²úÆ··ÖÀà
¼¯³Éµç·IC
- ÓÅÊÆ²úÆ·
- Chipown/оÅó΢
- оÅóµç»úÇý¶¯Ð¾Æ¬
- SLAN/Ê¿À¼Î¢
- CR/Æô³¼Î¢
- FM/¸»ÂúϵÁÐ
- SF/ÈüÍþоƬ
- XL/оÁúϵÁÐ
- LW/æê΢
³¡Ð§Ó¦¹Ü/MOS/IGBT
¶þ¼«¹Ü
Èý¼«¹Ü
ÍÆ¼ö²úÆ·
ÁªÏµÎÒÃÇ
ÉîÛÚÊÐæê΢µç×ӿƼ¼ÓÐÏÞ¹«Ë¾
µç»°£º0755-23087599
ÊÖ»ú£º13808858392
ÓÊÏ䣺dunianhua@leweitech.com
µØÖ·£ºÉîÛÚÊб¦°²ÇøÎ÷Ïçº×ÖÞºã·á¹¤Òµ³ÇB11¶°5Â¥¶«
CR3346 ºãÁ÷ºãѹ¿ØÖÆÐ¾Æ¬
ËùÊô·ÖÀࣺCR/Æô³¼Î¢
Æ·ÅÆ£ºÆô³½Î¢
ÐͺţºCR3346
·â×°£ºSOP-7L
¹¦ÂÊ£º12W-15W
µçÁ÷£º5V 2A¡¢12V 1A
ÐͺţºCR3346
·â×°£ºSOP-7L
¹¦ÂÊ£º12W-15W
µçÁ÷£º5V 2A¡¢12V 1A
¶©¹ºÈÈÏߣº0755-23087599
¡¡¡¡CR3346ÊÇÒ»¿îÓ¦ÓÃÓÚС¹¦ÂÊAC/DC³äµçÆ÷ºÍµçÔ´ÊÊÅäÆ÷µÄ¸ßÐÔÄÜÀëÏßʽÂö¿íµ÷ÖÆ¿ØÖÆ¿ª¹Ø¡£¸ÃоƬ¹¤×÷ÔÚQR¹¤×÷ģʽ£¬²ÉÓÃԱ߼ì²âºÍµ÷ÕûµÄÍØÆË½á¹¹£¬Òò´ËÔÚÓ¦ÓÃʱÎÞÐèTL431ºÍ¹âñоƬÄÚÖúãÁ÷/ºãѹÁ½ÖÖ¿ØÖÆ·½Ê½£¬ÆäµäÐ͵ĿØÖÆÇúÏßÈçͼËùʾ¡£

¡¡¡¡
¡¡¡¡ÔÚºãÁ÷¿ØÖÆÊ±£¬×î´óÊä³öµçÁ÷ºÍÊä³ö¹¦ÂÊ¿ÉÒÔͨ¹ýCSÒý½ÅµÄÏÞÁ÷µç×èRsÉ趨¡£ÔÚºãѹ¿ØÖÆÊ±£¬ÄÚÖúãѹ²ÉÑùµç·ÒÔ¼°¸ß¾«¶ÈµÄÎó²î±È½ÏÆ÷»ù×¼µçѹ±£Ö¤ÁËоƬµÄ¸ßÐÔÄܺ͸߾«¶È¡£´ËÍ⣬ÄÚÖÃÏßËð²¹³¥µç·±£Ö¤ÁË´Ó¿ÕÔØµ½ÂúÔØÌõ¼þÏÂÊä³öµçѹ¾«¶È¡£Ð¾Æ¬»¹¾ßÓм«µÍµÄ¾²Ì¬¹¤×÷µçÁ÷(µäÐÍֵΪ800μA)£¬ÔÚ¿ÕÔØ×´Ì¬Ï£¬CR3346¹¤×÷ÔÚPEMģʽ£¬×îС¹¤×÷ƵÂÊ¿ÉÒÔ´ïµ½250Hz£¬ËùÒÔоƬµÄ´ý»ú¹¦ºÄºÜµÍ(¿ÉÒÔÂú×ã´ý»ú¹¦ºÄµÍÓÚ75mW)¡£¡¡¡¡
¡¡¡¡CR3346Õë¶Ô¸÷ÖÖ¹ÊÕÏÉè¼ÆÁËһϵÁÐÍêÉÆµÄ±£»¤´ëÊ©£¬°üÀ¨ÖðÖÜÆÚµçÁ÷ÏÞÖÆ¡¢·åÖµµçÁ÷ÏÞÖÆ¡¢VDD¹ýѹ±£»¤¡¢Êä³ö¹ýѹ±£»¤¡¢FB¿ªÂ·±£»¤¡¢CS¿ªÂ·±£»¤¡¢Êä³ö¶Ì·±£»¤¡¢¹ýÔØ±£»¤¡¢¹ýα£»¤¡¢µçÔ´óéλºÍÇ·Ñ¹Ëø¶¨¹¦ÄÜ¡£
¡¡¡¡
¡¡¡¡CR3346ÌØÕ÷¡¡¡¡
¡¡¡¡¡ö µÍÆô¶¯µçÁ÷¡¡¡¡
¡¡¡¡¡ö ´ý»úСÓÚ75mW¡¡¡¡
¡¡¡¡¡ö ÄÚÖÃ650V¹¦ÂÊ¿ª¹Ø¹Ü¡¡¡¡
¡¡¡¡¡ö ºãѹ¡¢ºãÁ÷¾«¶È¿É´ï±5¡¡¡¡
¡¡¡¡¡ö QR¹¤×÷ģʽ¡¡¡¡
¡¡¡¡¡ö Ա߼ì²âÍØÆË½á¹¹£¬ÎÞÐèTL431ºÍ¹â³í¡¡¡¡
¡¡¡¡¡ö È«µçѹ·¶Î§Äڸ߾«¶ÈºãѹºÍºãÁ÷Êä³ö¡¡¡¡
¡¡¡¡¡ö ¿É±à³ÌCCCVģʽ¿ØÖÆ¡¡¡¡
¡¡¡¡¡ö ÄÚÖÃÊä³öÏßµçѹ²¹³¥¹¦ÄÜ¡¡¡¡
¡¡¡¡¡ö ÄÚÖóõ¼¶µç¸ÐÁ¿Æ«²î²¹³¥¹¦ÄÜ¡¡¡¡
¡¡¡¡¡ö ÄÚÖÃÇ°ÑØÏûÒþµç·(LEB)¡¡¡¡
¡¡¡¡¡ö ÄÚÖøߵÍѹ¹ý¹¦Âʲ¹³¥¡¡¡¡
¡¡¡¡¡ö ÄÚÖôμ¶µçѹ²ÉÑù¿ØÖÆÆ÷¡¡¡¡
¡¡¡¡¡ö VDD¶Ë¹ýѹ±£»¤¡¡¡¡
¡¡¡¡¡ö Êä³ö¶Ë¹ýѹ±£»¤¡¡¡¡
¡¡¡¡¡ö ÄÚÖÃFB¿ªÂ·±£»¤¹¦ÄÜ¡¡¡¡
¡¡¡¡¡ö ÄÚÖÃCS¿ªÂ·±£»¤¹¦ÄÜ¡¡¡¡
¡¡¡¡¡ö ÄÚÖÃÊä³ö¶Ì·±£»¤¹¦ÄÜ¡¡¡¡
¡¡¡¡¡ö Ç·Ñ¹Ëø¶¨±£»¤¹¦ÄÜ¡¡¡¡
¡¡¡¡¡ö ÖðÖÜÆÚµçÁ÷ÏÞÖÆ¡¡¡¡
¡¡¡¡¡ö ¹ýÔØ±£»¤¡¡¡¡
¡¡¡¡¡ö ¹ýα£»¤¡¡
¡¡¡¡¡ö SOP-7L·â×°
¡¡¡¡
¡¡¡¡¹Ü½ÅÅÅÁÐͼ¼°Òý½Å˵Ã÷


¡¡¡¡
¡¡¡¡µäÐÍÓ¦Óù¦ÂÊ

¡¡¡¡
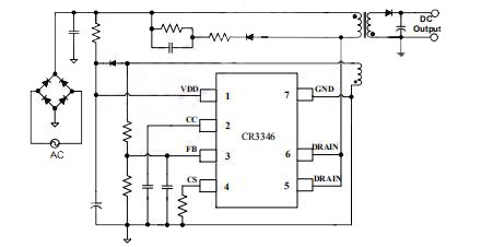
¡¡¡¡CR3346Ó¦Óõç·ͼ

¡¡¡¡
¡¡¡¡Ó¦ÓÃÁìÓò¡¡¡¡
¡¡¡¡¡ö С¹¦ÂʵçÔ´ÊÊÅäÆ÷¡¡¡¡
¡¡¡¡¡ö µçÄԺ͵çÊÓ»úµÄ¸¨ÖúµçÔ´¡¡¡¡
¡¡¡¡¡ö LEDÕÕÃ÷¡¡¡¡
¡¡¡¡¡ö Ìæ´úÏßÐÔµ÷½ÚÆ÷»òRCC
¡¡¡¡
¡¡¡¡CR3346¸ß¾«¶ÈºãÁ÷ºãѹ¡¢Ô±ßQR¹¤×÷ģʽ¿ØÖÆ¿ª¹ØºÍPN8370SSC-R1M ½Åλ²î²»¶à£¬CR3346µÄ2½ÅÒª½ÓÒ»¿ÅµçÈÝ£¬PN8370µÄ2½ÅÊÇÐü¿ÕµÄ £¬¶¼ÊÇÓ¦ÓÃÔÚ5V 2A¡¢12V 1AÖУ¬¸ü¶àCR3346ºãÁ÷ºãѹ¿ØÖÆÐ¾Æ¬²úÆ·ÏêϸÊÖ²á»òµç·ÔÀíͼ¼°BOM£¬ÇëÏòæê΢µç×ÓÉêÇë¡£>>
°¢Àï°Í°ÍµêÆÌ
¹Ø×¢æê΢
ÊÕ²Øæê΢










