成都逍遥耍耍网论坛,天津-凤江湖论坛春风阁(全国信息) ,一品香论坛登录入口风楼阁交友平台 ,快活林信息发布论坛汇总

³äµçÆ÷оƬ°¢Àï°Í°ÍµêÆÌ ¿ª¹ØµçԴоƬ¹Ø×¢æê΢ µç»úÇý¶¯Ð¾Æ¬ÊÕ²Øæê΢ »¶Ó­½øÈëµçԴоƬ/Çý¶¯Ð¾Æ¬¡¢MOS¡¢IGBT¡¢¶þÈý¼«¹Ü¡¢ÇŶѵȵç×ÓÔªÆ÷¼þ´úÀíÉÌ--æê΢µç×Ó¹ÙÍø
¸ß¼¶ËÑË÷

ËÑË÷Ò»

ËÑË÷¶þ

³äµç¹ÜÀíIC·½°¸

ÍÆ¼ö²úÆ·

ÁªÏµÎÒÃÇ

¿ª¹ØµçԴоƬ
ÉîÛÚÊÐæê΢µç×ӿƼ¼ÓÐÏÞ¹«Ë¾

µç»°£º0755-23087599

ÊÖ»ú£º13808858392

ÓÊÏ䣺dunianhua@leweitech.com

µØÖ·£ºÉîÛÚÊб¦°²ÇøÎ÷Ïçº×ÖÞºã·á¹¤Òµ³ÇB11¶°5Â¥¶«

prevnext

LB11867FV-TLM-H µ¥Ïàµç»úºÍ·çÉÈ¿ØÖÆÆ÷ic

ËùÊô·ÖÀࣺÓÅÊÆ²úÆ·
Æ·ÅÆ£ºON/°²É­ÃÀ
ÐͺţºLB11867FV-TLM-H
·â×°£ºSSOP16
¹¦ÂÊ£º
µçÁ÷£º
¶©¹ºÈÈÏߣº0755-23087599
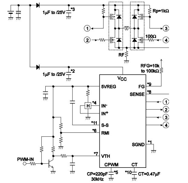
¡¡¡¡LB11867FV-TLM-HÊÇÒ»¿îµ¥ÏàË«¼«Çý¶¯µç»úǰÖÃÇý¶¯Æ÷£¬¾ßÓмæÈÝÍⲿPWMÐźŵıäËÙ¹¦ÄÜ¡£Í¨¹ýÉÙÁ¿µÄÍⲿ²¿¼þ£¬¿ÉÒÔʵÏÖ¸ßЧ¡¢¸ß¾²Òô¡¢µÍ¹¦ºÄµÄ¿É±äÇý¶¯·çÉȵç»ú¡£±¾²úÆ·ÊÊÓÃÓÚ´ó·çÁ¿¡¢´óµçÁ÷µÄ·þÎñÆ÷Çý¶¯ºÍ¼ÒÓõçÆ÷µÄ·çÉȵç»úÇý¶¯¡£
¡¡¡¡
¡¡¡¡LB11867FV-TLM-HÌØµã¡¡¡¡
¡¡¡¡¡ö Single-phase Full-wave Driving Pre-driver¡¡¡¡
¡¡¡¡⇒ Low-saturation Drive Using External PMOS−NMOS Enables High-efficiency Low Power-consumption Drive¡£¡¡¡¡
¡¡¡¡¡ö Variable Speed Control Possible with External PWM Input¡¡¡¡
¡¡¡¡⇒ Separately-excited Upper Direct PWM (f =30 kHz) Control Method Ensures Highly Silent Speed Control¡£¡¡¡¡
¡¡¡¡¡ö Current Limiting Circuit Incorporated¡¡¡¡
¡¡¡¡⇒ Chopper Type Current Limiting Made at Startup and during Lock¡£¡¡¡¡
¡¡¡¡¡ö Reactive Current Cut Circuit Incorporated¡¡¡¡
¡¡¡¡⇒ Reactive Current before Phase Changeover is Cut, Ensuring Highly Silent and Low Power-consumption Drive¡£¡¡¡¡
¡¡¡¡¡ö Minimum Speed Setting Pin¡¡¡¡
¡¡¡¡⇒ Minimum Speed can be Set by Setting the Resistance¡£¡¡¡¡
¡¡¡¡¡ö Soft Start Setting Pin¡¡¡¡
¡¡¡¡¡ö Lock Protection and Automatic Reset Circuits Incorporated¡¡¡¡
¡¡¡¡¡ö FG (Rotation Speed Detection) Output¡¡¡¡
¡¡¡¡¡ö Thermal Shutdown Circuit Incorporated
¡¡¡¡
¡¡¡¡Ó¦Óõç·ͼ
¡¡¡¡
¡¡¡¡µäÐÍÓ¦ÓÃÁìÓò¡¡¡¡
¡¡¡¡¡ö ¼ÆËãÓëÍâΧÉ豸¡¡¡¡
¡¡¡¡¡ö ¹¤ÒµµÄ¡¡¡¡
¡¡¡¡¡ö ·þÎñÆ÷¡¡¡¡
¡¡¡¡¡ö ÊÛ»õ»ú
¡¡¡¡
¡¡¡¡LB11867FV-TLM-Hµ¥Ïàµç»úºÍ·çÉÈ¿ØÖÆÆ÷ic²ÉÓÃSSOP16·â×°ÊDZäËÙµ¥ÏàÈ«²¨·ç»úµç»úǰÖÃÇý¶¯Æ÷£¬Ê¹ÓÃÔÚ¼ÆËãÓëÍâΧÉ豸¡¢¹¤ÒµµÄ¡¢·þÎñÆ÷¡¢ÊÛ»õ»úµÈÁìÓò£¬¸ü¶àON/°²É­ÃÀLB11867FV²úÆ·ÊֲἰӦÓÃ×ÊÁÏÇëÏòæê΢µç×ÓÉêÇë¡£>>
²úÆ·ÖÐÐÄ ¹ØÓÚæê΢ ÁªÏµÎÒÃÇ