成都逍遥耍耍网论坛,天津-凤江湖论坛春风阁(全国信息) ,一品香论坛登录入口风楼阁交友平台 ,快活林信息发布论坛汇总

³äµçÆ÷оƬ°¢Àï°Í°ÍµêÆÌ ¿ª¹ØµçԴоƬ¹Ø×¢æê΢ µç»úÇý¶¯Ð¾Æ¬ÊÕ²Øæê΢ »¶Ó­½øÈëµçԴоƬ/Çý¶¯Ð¾Æ¬¡¢MOS¡¢IGBT¡¢¶þÈý¼«¹Ü¡¢ÇŶѵȵç×ÓÔªÆ÷¼þ´úÀíÉÌ--æê΢µç×Ó¹ÙÍø
¸ß¼¶ËÑË÷

ËÑË÷Ò»

ËÑË÷¶þ

³äµç¹ÜÀíIC·½°¸

ÍÆ¼ö²úÆ·

ÁªÏµÎÒÃÇ

¿ª¹ØµçԴоƬ
ÉîÛÚÊÐæê΢µç×ӿƼ¼ÓÐÏÞ¹«Ë¾

µç»°£º0755-23087599

ÊÖ»ú£º13808858392

ÓÊÏ䣺dunianhua@leweitech.com

µØÖ·£ºÉîÛÚÊб¦°²ÇøÎ÷Ïçº×ÖÞºã·á¹¤Òµ³ÇB11¶°5Â¥¶«

prevnext

DW01A µç³Ø±£»¤ic

ËùÊô·ÖÀࣺÓÅÊÆ²úÆ·
Æ·ÅÆ£ºPUOLOPµÏÆÖ
ÐͺţºDW01A
·â×°£ºSOT-23-6
¹¦ÂÊ£º4.3V ¡À 50mV
µçÁ÷£º3¦ÌA (Vcc=3.6V)
¶©¹ºÈÈÏߣº0755-23087599
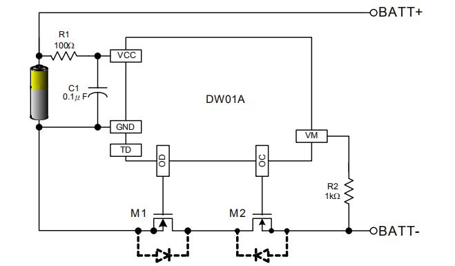
¡¡¡¡DWOIAµç³Ø±£»¤icÊÇÒ»¸öï®µç³Ø±£»¤µç·£¬Îª±ÜÃâï®µç³ØÒò¹ý³äµç¡¢¹ý·Åµç¡¢µçÁ÷¹ý´óµ¼ÖÂµç³ØÊÙÃüËõ¶Ì»òµç³Ø±»Ë𻵶øÉè¼ÆµÄ¡£
¡¡¡¡²ÉÓÃSOT-23-6С·â×°ºÍ¸üÉÙµÄÍⲿ×é¼þʹµÃ DW01A ·Ç³£ÊʺϽ« DW01A ¼¯³Éµ½µç³Ø×éµÄÓÐÏÞ¿Õ¼äÖС£¸ß¾«È·¶ÈµÄµçѹ¼ì²â£¬¿ÉÒÔ¾«×¼µ½±50mV£¬È·±£°²È«³ä·ÖÀûÓóäµç£¬´ø0V³äµç×Ô»Ö¸´¹¦ÄÜ¡£
¡¡¡¡
¡¡¡¡Ö÷ÒªÌØµã¡¡¡¡
¡¡¡¡¡ö ²ÉÓÃSOT-23-6С·â×°¡¡¡¡
¡¡¡¡¡ö 3μA (Vcc=3.6V)³¬µÍ¾²Ì¬µçÁ÷¡£¡¡¡¡
¡¡¡¡¡ö ¹ý·ÅµçµçÁ÷Ϊ4μA (Vcc= V)¡£¡¡¡¡
¡¡¡¡¡ö ¾«×¼µÄ¹ý³ä±£»¤µçѹ 4.3V ± 50mV¡¡¡¡
¡¡¡¡¡ö ¹ýµçÁ÷±£»¤¸´Î»µç×è¡¡¡¡
¡¡¡¡¡ö ´ø×Ô»Ö¸´¹¦ÄÜ
¡¡¡¡
¡¡¡¡dw01aоƬµç·ͼ
¡¡¡¡
¡¡¡¡Ó¦ÓÃÁìÓò£ºµ¥½Úï®Àë×Ó/﮾ۺÏÎïµç³Ø×é±£»¤IC
¡¡¡¡
¡¡¡¡DW01A µç³Ø±£»¤ic²ÉÓÃSOT-23-6·â×°£¬¹¤×÷·¶Î§Îª-40°C~+85°C£¬¾ßÓйý³äµç±£»¤4.3V± 50mV£¬±»¹ã·ºÓ¦ÓÃÓÚµ¥½Úï®Àë×Ó/﮾ۺÏÎïµç³Ø×é±£»¤ICÁìÓò£¬¸ü¶àdw01aµç³Ø±£»¤icµçÆøÌØÐԵȲÎÊý¼°Ó¦ÓÃ×ÊÁÏÇëÏòæê΢µç×ÓÉêÇë¡£>>
²úÆ·ÖÐÐÄ ¹ØÓÚæê΢ ÁªÏµÎÒÃÇ