È«²¿²úÆ··ÖÀà
¼¯³Éµç·IC
- ÓÅÊÆ²úÆ·
- Chipown/оÅó΢
- оÅóµç»úÇý¶¯Ð¾Æ¬
- SLAN/Ê¿À¼Î¢
- CR/Æô³¼Î¢
- FM/¸»ÂúϵÁÐ
- SF/ÈüÍþоƬ
- XL/оÁúϵÁÐ
- LW/æê΢
³¡Ð§Ó¦¹Ü/MOS/IGBT
¶þ¼«¹Ü
Èý¼«¹Ü
ÍÆ¼ö²úÆ·
ÁªÏµÎÒÃÇ
ÉîÛÚÊÐæê΢µç×ӿƼ¼ÓÐÏÞ¹«Ë¾
µç»°£º0755-23087599
ÊÖ»ú£º13808858392
ÓÊÏ䣺dunianhua@leweitech.com
µØÖ·£ºÉîÛÚÊб¦°²ÇøÎ÷Ïçº×ÖÞºã·á¹¤Òµ³ÇB11¶°5Â¥¶«
CR3792B 36WԱ߷´À¡¿ØÖÆÐ¾Æ¬¿ÉÌæ´úLP3792
ËùÊô·ÖÀࣺCR/Æô³¼Î¢
Æ·ÅÆ£ºCR/Æô³¼Î¢
ÐͺţºCR3792B
·â×°£ºSOT23-6L
¹¦ÂÊ£º¡Ü36W
µçÁ÷£º
ÐͺţºCR3792B
·â×°£ºSOT23-6L
¹¦ÂÊ£º¡Ü36W
µçÁ÷£º
¶©¹ºÈÈÏߣº0755-23087599
¡¡¡¡CR3792BоƬÊÇÒ»¿î¸ßÐÔÄÜԱ߼ì²â¿ØÖÆµÄ PWM ¿ª¹Ø£¬´ý»ú¹¦ºÄСÓÚ 75mW¡£CR3792B ÄÚ²¿²ÉÓÃÁ˶àģʽ¿ØÖƵÄЧÂʾùºâ¼¼Êõ£¬ÓÃÓÚÓÅ»¯Ð¾Æ¬ÏµÍ³´ý»ú¹¦ºÄºÍÌáÉýЧÂÊ£¬Í¬Ê±²ÉÓÃÁ˳õ¼¶µç¸ÐÁ¿²¹³¥¼¼ÊõºÍÄÚ²¿¼¯³ÉµÄÊä³öÏßµçѹ²¹³¥¼¼Êõ£¬±£Ö¤ÁËоƬÔÚÅúÁ¿Éú²ú¹ý³ÌÖÐCC/CV Êä³ö¾«¶È£¬ÄÚÖõÄÈ«µçѹ¹¦ÂÊ×ÔÊÊÓ¦²¹³¥¼¼Êõ±£Ö¤ÁËϵͳÔÚÈ«µçѹ·¶Î§£¨90V~264V£©ÄÚÊä³öºã¶¨µÄ¹¦ÂÊ¡£
¡¡¡¡
¡¡¡¡CR3792B ¼¯³ÉÁ˶àÖÖ¹¦Äܺͱ£»¤ÌØÐÔ£¬°üÀ¨Ç·Ñ¹Ëø¶¨£¨UVLO£©£¬VDD ¹ýѹ±£»¤£¨OVP£©£¬ÈíÆô¶¯£¬¹ýα£»¤£¨OTP£©£¬ÖðÖÜÆÚµçÁ÷ÏÞÖÆ£¨OCP£©£¬ËùÓÐÒý½ÅÐü¿Õ±£»¤£¬Êä³ö¶Ì·±£»¤£¬ÄÚÖÃÇ°ÑØÏûÒþµç·£¬Êä³öÕûÁ÷¶þ¼«¹Ü¶Ì·±£»¤µç·£¬Êä³ö¹ýѹ±£»¤µç·¡£¿É±à³ÌÊäÈëǷѹ±£»¤ºÍÊäÈë¹ýѹ±£»¤£¬Ê¹µÃоƬ¾ßÓиü¸ßµÄ¿É¿¿ÐÔ¡£
¡¡¡¡
¡¡¡¡CR3792BоƬÖ÷ÒªÌØµã¡¡¡¡
¡¡¡¡¡ö ´ý»ú¹¦ºÄµÍÓÚ75mW¡¡¡¡
¡¡¡¡¡ö Ա߼ì²âÍØÆË½á¹¹£¬ÎÞÐè¹âñîºÍTL431¡¡¡¡
¡¡¡¡¡ö È«µçѹ·¶Î§Äڸ߾«¶ÈºãѹºÍºãÁ÷Êä³ö¡¡¡¡
¡¡¡¡¡ö ¿É±à³ÌCC/CVģʽ¿ØÖÆ¡¡¡¡
¡¡¡¡¡ö ¸ßÄÜЧƵÂÊ·´×ßQR¿ØÖÆÄ£Ê½¡¡¡¡
¡¡¡¡¡ö ÄÚÖÃÊä³öÏßµçѹ²¹³¥¹¦ÄÜ¡¡¡¡
¡¡¡¡¡ö ÄÚÖóõ¼¶µç¸ÐÁ¿Æ«²î²¹³¥¹¦ÄÜ¡¡¡¡
¡¡¡¡¡ö ¿É±à³ÌÊäÈëǷѹ±£»¤ºÍÊäÈë¹ýѹ±£»¤¡¡¡¡
¡¡¡¡¡ö ¶¯Ì¬¸ºÔØÏìÓ¦¹¦ÄÜ¡¡¡¡
¡¡¡¡¡ö ÄÚÖùýζȱ£»¤¹¦ÄÜ¡¡¡¡
¡¡¡¡¡ö ÄÚÖÃÊä³ö¶Ì·±£»¤¹¦ÄÜ¡¡¡¡
¡¡¡¡¡ö ÄÚÖÃÇ°ÑØÏûÒþ¡¡¡¡
¡¡¡¡¡ö Æô¶¯µçÁ÷ºÍ¹¤×÷µçÁ÷µÍ¡¡¡¡
¡¡¡¡¡ö VDD¹ýѹ±£»¤¡¡¡¡
¡¡¡¡¡ö ÖðÖÜÆÚ¹ýÁ÷±£»¤¡¡¡¡
¡¡¡¡¡ö ÄÚÖÃÊä³öÕûÁ÷¶þ¼«¹Ü¶Ì·±£»¤¡¡¡¡
¡¡¡¡¡ö ÄÚÖÃÊä³ö¹ýѹ±£»¤¹¦ÄÜ¡¡¡¡
¡¡¡¡¡ö ÄÚÖÃËùÓÐPIN½ÅÐü¿Õ±£»¤¹¦ÄÜ¡¡¡¡
¡¡¡¡¡ö SOT23-6LÂÌÉ«·â×°
¡¡¡¡
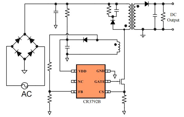
¡¡¡¡Òý½Å·Ö²¼ÃèÊö

| Òý½Å | ·ûºÅ | ÃèÊö |
| 1 | GATE | ¸ßѹÇý¶¯Êä³ö¶Ë |
| 2 | GND | µØ |
| 3 | VDD | IC ¹©µçÒý½Å¡£¸ÃÒý½ÅΪоƬµÄÕý³£¹¤×÷Ìṩµçѹ |
| 4 | CS | CS µç×èÒý½Å£¬ÓÃÓÚ³õ¼¶·åÖµµçÁ÷¼ì²â |
| 5 | NC | Ðü¿Õ½Åλ |
| 6 | FB | ¸¨ÖúÈÆ×éµçѹ·´À¡ÊäÈë¶Ë£¬Í¨¹ýÒ»¸öµç×è·ÖѹÆ÷Á¬½Óµ½·´ÉäÊä³öµçѹµÄ¸¨ÖúÈÆ×éÉÏ |
¡¡¡¡
¡¡¡¡µäÐÍÓ¦Óõç·ͼ

¡¡¡¡
¡¡¡¡Ó¦ÓÃÁìÓò¡¡¡¡
¡¡¡¡¡ö С¹¦ÂʵçÔ´ÊÊÅäÆ÷¡¡¡¡
¡¡¡¡¡ö ÖÇÄÜÉ豸³äµçÆ÷¡¡¡¡
¡¡¡¡¡ö ¸¨ÖúµçÔ´
¡¡¡¡
¡¡¡¡CR3792BԱ߷´À¡¿ØÖÆÐ¾Æ¬²ÉÓÃSOT23-6L·â×°ÊǸ߾«¶ÈCC/CVԱ߼ì²âPWM¿ª¹Ø£¬µäÐÍÓ¦Óù¦ÂÊ≤36W£¬·â×°¡¢Òý½Å¡¢¹¦ÄܺÍоï΢LP3792»ù±¾Ò»Ö£¬¿É¼æÈÝÌæ´úLP3792оƬ£¬±»¹ã·ºÓ¦ÓÃÓÚС¹¦ÂʵçÔ´ÊÊÅäÆ÷¡¢ÖÇÄÜÉ豸³äµçÆ÷¡¢¸¨ÖúµçÔ´µÈÁìÓò£¬¸ü¶àCR3792B 36WԱ߷´À¡¿ØÖÆÐ¾Æ¬²úÆ·ÊֲᡢӦÓÃÉè¼ÆÖ¸µ¼ÊéµÈ×ÊÁÏÇëÏòÆô³¼Î¢´úÀíæê΢µç×ÓÉêÇë¡£>>
°¢Àï°Í°ÍµêÆÌ
¹Ø×¢æê΢
ÊÕ²Øæê΢










