СÌå»ý65W´ó¹¦ÂÊ¿ª¹ØµçԴоƬÊÊÅäÆ÷·½°¸
×ֺţºT|T
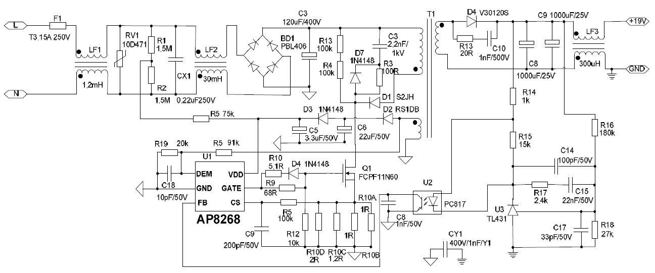
¡¡¡¡´ó¹¦ÂÊ¿ª¹ØµçÔ´¾ÍÊÇÓÃͨ¹ýµç·¿ØÖÆ¿ª¹Ø¹Ü½øÐиßËٵĵ¼Í¨Óë½ØÖ¹£¬½«Ö±Á÷µçת»¯Îª¸ßƵÂʵĽ»Á÷µçÌṩ¸ø±äѹÆ÷½øÐбäѹ£¬´Ó¶ø²úÉúËùÐèÒªµÄÒ»×é»ò¶à×éµçѹ£¬æê΢µç×ÓÍÆ³öСÌå»ýAP8268´ó¹¦ÂÊ¿ª¹ØµçԴоƬ65WÊÊÅäÆ÷·½°¸¡£

¡¡¡¡
¡¡¡¡AP8268ÊÇÒ»¿î¸ß¼¯³É¶ÈµÄµçÁ÷ģʽPWM¿ØÖÆÐ¾Æ¬£¬¾ßÓиßÐÔÄÜ¡¢µÍ´ý»ú¹¦ºÄ¡¢µÍ³É±¾µÈÌØµã¡£AP8268ͨ¹ýQR-PWM¡¢QR-PFM¡¢Burst-modeµÄÈýÖÖģʽ»ìºÏµ÷ÖÆ¼¼Êõ£¬ÊµÏÖÁ˵ʹý»ú¹¦ºÄºÍÈ«µçѹ·¶Î§ÏµÄ×î¼ÑЧÂÊ£¬ÆµÂʵ÷ÖÆ¼¼ÊõºÍSoftDriver¼¼Êõ³ä·Ö±£Ö¤Á¼ºÃµÄEMI±íÏÖ¡£

¡¡¡¡
¡¡¡¡´ó¹¦ÂÊ¿ª¹ØµçԴоƬAP8268Áù¼¶ÄÜЧ65WÊÊÅäÆ÷Ó¦Ó÷½°¸¡¡¡¡
¡¡¡¡¡ö Êä³ö¹æ¸ñ19V/3.4A¡¡¡¡
¡¡¡¡¡ö ¸ßµÍѹ·ÖƵ¼¼Êõ(65k/85k)£º¼õС±äѹÆ÷³ß´ç¡¡¡¡
¡¡¡¡¡ö ¹Èµ×¿ªÍ¨+»ìºÏ¹¤×÷ģʽÌá¸ßÈ«¸ºÔضÎת»»Ð§ÂÊ¡¡¡¡
¡¡¡¡¡ö VDD µçѹ8-40V£¬ÊʺϿíÊä³öÓ¦Óá¡¡¡
¡¡¡¡¡ö DMG ¼à¿ØÊе缰Êä³öµçѹ£¬¾«È·Êä³öOVP ¼°ÊäÈëµçѹOCP ²¹³¥(Íⲿ¿Éµ÷)
¡¡¡¡

¡¡¡¡Í¬Ê±AP8268¿ª¹ØµçÔ´pwmоƬÌṩÁËÈ«ÃæµÄ¹Ü½Å¿ª¶Ì·±£»¤£¬ÒÔ¼°ÖðÖÜÆÚ¹ýÁ÷±£»¤¡¢VDD¹ýѹ±£»¤¡¢Ç·Ñ¹Ëø´æ¡¢¹ýα£»¤¡¢Êä³ö¹ýѹ±£»¤¡¢¹ýÔØ±£»¤¡¢Êä³ö¶þ¼«¹Ü¶Ì·±£»¤µÈ¹¦ÄÜ£¬AP8268´ó¹¦ÂÊ¿ª¹ØµçԴоƬæê΢µç×ӹ㷺ӦÓÃÓÚ¸ßÐÔÄÜ¡¢µÍ´ý»ú¹¦ºÄ¡¢µÍ³É±¾´ý»úµçÔ´¡¢¿ª·Åʽ¿ª¹ØµçÔ´¼°ÊÊÅäÆ÷ÁìÓò¡£
ÉÏһƪ£º5v2a³äµçÆ÷·½°¸¾«¼òBOM ÏÂһƪ£º¶àÐÒéÂóä¿ì³äÈ«Ì×½â¾ö·½°¸
Ïà¹Ø×ÊѶ
- 5V2.4A Áù¼¶ÄÜЧ³äµçÆ÷Ìׯ¬·½°¸
- PN8370M+PN8305LСÌå»ý¿ª¹ØµçÔ´5v2a·½°¸
- СÌå»ý65W´ó¹¦ÂÊ¿ª¹ØµçԴоƬÊÊÅäÆ÷·½°¸
- 7¸ö´ó·ù¾«¼òÍâΧµÄac-dcµçÔ´¹ÜÀíоƬ·½°¸
- CR5244 5V2.4AС¹¦ÂʳäµçÆ÷¡¢ÊÊÅäÆ÷·½°¸
- »ùÓÚPN8390+PN8308M¸ßÐÔÄÜ12V2AÊÊÅäÆ÷µçÔ´
- »ùÓÚPN8162+PN8307H¸ßÐÔÄÜ20W PD³äµçÆ÷·½°¸
- CR5259_12V2A 24WÊÊÅäÆ÷µçԴоƬ·½°¸
- 5v2aµçÔ´ÊÊÅäÆ÷оƬ/³äµçÆ÷ic·½°¸
- CR5218SC_5V1AÊÊÅäÆ÷·½°¸
ͬÀàÎÄÕÂÅÅÐÐ
- CR5218SC_5V1AÊÊÅäÆ÷·½°¸
- µÂÆÕ΢DP2525BԱ߷´À¡µçԴоƬºãѹºãÁ÷5W
- 7¸ö´ó·ù¾«¼òÍâΧµÄac-dcµçÔ´¹ÜÀíоƬ·½°¸
- 5v¿ª¹ØµçԴоƬPN8370M+PN8306M 5V2AÁù¼¶ÄÜ
- CR1252+CR3012_12V20A¿ª¹ØµçÔ´·½°¸
- »ùÓÚPN8390+PN8308M¸ßÐÔÄÜ12V2AÊÊÅäÆ÷µçÔ´
- PN8000ÎÞµç¸Ð¸ºÑ¹Êä³öAC-DC·Ç¸ôÀ볬¾«¼ò·½
- PN8370_2.4AÊÖ»ú³äµçÆ÷µçԴоƬ·½°¸
- 12V3.0Aͬ²½ÕûÁ÷Áù¼¶ÄÜЧµçÔ´ÊÊÅäÆ÷Ó¦Ó÷½
- CR6249_12V1.5AµçÔ´ÊÊÅäÆ÷·½°¸
×îÐÂÎÄÕÂ×ÊѶ
- æê΢µç×Ó | ϲǨÐÂÖ·£¬ÐøÐ´·¢Õ¹ÐÂÆªÕ£¡
- оÅó΢20ÖÜÄê | ´úÀíÊÜÑû¼û֤оÁ¦Á¿£¬¹²¸°
- ¹ýÈÏÖ¤¡¢µÍ³É±¾ | 65W-PD-2C1Aµª»¯ïØÉè¼Æ·½
- ¿ªÒµ´ó¼ª | ÉîÛÚÊÐæê΢µç×Ó-Äþ²¨·Ö¹«Ë¾£¡
- ϲºØÐ¾Åó΢ף¾¸²©Ê¿ÈÙ»ñ¡°½ËÕÇàÄêÎåËĽ±ÕÂ
- CR6212_5V/12V¸ßЧÂÊ¡¢µÍ³É±¾µçÔ´·½°¸£¬Íê
- 2024ÄêÕ¹³á·ÉÏè | 2023Äê¶ÈÒµÎñ×ܽύÁ÷´ó
- ÕæÃ¯¼ÑÖúÁ¦µç¶¯Æû³µÁªÃËÆû³µµç×ÓÔªÆ÷¼þ¹¤×÷
- îýÁ¦AP30H80Q vbus¿ª¹ØMOS»ñµÃ°²¿Ë67W 2C1A
- Ê¿À¼Î¢650V¸ßѹ³¬½áSTSϵÁУ¬¹ã·ºÓ¦ÓÃÓÚÏû
°¢Àï°Í°ÍµêÆÌ
¹Ø×¢æê΢
ÊÕ²Øæê΢

