»ùÓÚPN8162+PN8307H¸ßÐÔÄÜ20W PD³äµçÆ÷·½°¸
×ֺţºT|T
¡¡¡¡Ò»¡¢·½°¸ÌØÐÔ¡¡¡¡
¡¡¡¡ÊäÈëµçѹ£º90Vac-264Vac,47-63Hz¡¡¡¡
¡¡¡¡Êä³ö¹¦ÂÊ£º20W¡¡¡¡
¡¡¡¡Êä³ö¹æ¸ñ£º12V1.67A;9V2.22A;5V3A¡¡¡¡
¡¡¡¡Æ½¾ùЧÂÊ£ºÂú×ãCoC V5 Tier2£¬4¸öµãÔ£Á¿¡¡¡¡
¡¡¡¡PCBA³ß´ç£º28mm*28mm*24mm¡¡¡¡
¡¡¡¡ÓµÓÐDMG ¼à¿ØÊе磬Êä³ö¹ýѹ±£»¤¡¢ÖðÖÜÆÚ¹ýÁ÷±£»¤¡¢¹ýÔØ±£»¤¡¢ÈíÆô¶¯¡¢ÊäÈëǷѹ±£»¤¹¦ÄÜ¡£
¡¡¡¡
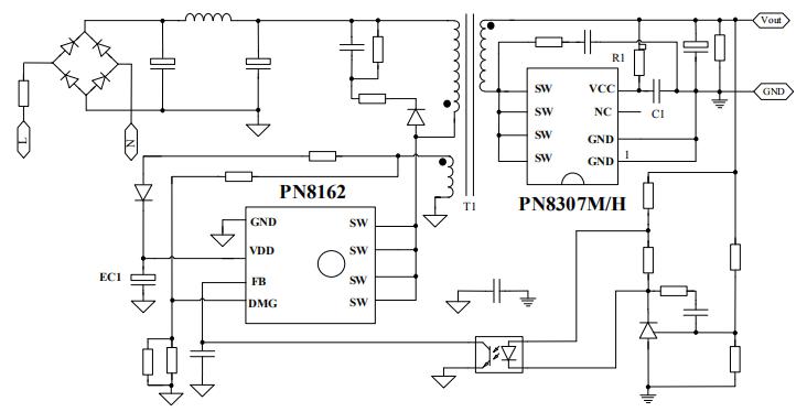
¡¡¡¡¶þ¡¢·â×°¼°½ÅλÅäÖÃͼ
¡¡
¡¡
¡¡

¡¡¡¡PN8162ÄÚ²¿¼¯³ÉÁË׼гÕñ¹¤×÷ģʽµÄµçÁ÷ģʽ¿ØÖÆÆ÷ºÍ¹¦ÂÊMOSFET£¬×¨ÓÃÓÚ¸ßÐÔÄÜ¡¢ÍâΧԪÆ÷¼þ¾«¼òµÄ½»Ö±Á÷ת»»¿ª¹ØµçÔ´¡£¡¡¡¡
¡¡¡¡PN8307H°üÀ¨Í¬²½ÕûÁ÷¿ØÖÆÆ÷¼°¸ßÑ©±ÀÄÜÁ¦¹¦ÂÊMOSFET£¬ÓÃÓÚÔÚ¸ßÐÔÄÜAC/DC·´¼¤ÏµÍ³ÖÐÌæ´ú´Î¼¶ÕûÁ÷Ð¤ÌØ»ù¶þ¼«¹Ü¡£
¡¡¡¡
¡¡¡¡Èý¡¢PCB¼°DEMOʵÎïͼ

¡¡¡¡
¡¡¡¡ËÄ¡¢·½°¸µäÐÍÓ¦ÓÃͼ

¡¡¡¡
¡¡¡¡Îå¡¢20W PD¿ì³ä·½°¸ÁÁµã¡¡¡¡
¡¡¡¡¡ï Ô±ßÖ÷¿Ø PN8162 ºÍ´Î±ßͬ²½ PN8307£È¾ùʵÏÖ¹¦Âʼ¯³É£¬µÃÒæÓÚרÀûÖÇÄÜ MOS ¼¼Êõ£¬½ÚÊ¡Æô¶¯µç×è¡¢CSÕì²âµç×èµÈ¶à¿ÅÍâΧ£¬PCBA ³ß´ç£º28mm*28mm*24mm£»¡¡¡¡
¡¡¡¡¡ï PN8162 ²ÉÓà PDFN רÓù¦ÂÊ·â×°£¬Ïà±È´«Í³ SOP8£¬·â×°ÈÈ×è´Ó 80¡æ/W ½µµÍÖÁ 15¡æ/W£¬ÏÔÖøÌá¸ß³äµçÆ÷¹¦ÂÊÃܶȣ»µ¥±ß drain ½Å룬¸ßµÍѹÒý½ÅÅÀµç¾àÀë´óÓÚ 1.2mm£¬°²È«¿É¿¿£»¡¡¡¡
¡¡¡¡¡ï PN8162 ²ÉÓøºÔØ×ÔÊÊÓ¦¹Èµ×¿ªÍ¨¼¼Êõ£¬³¹µ×½â¾öСÌå»ý³äµçÆ÷¿ª¹Ø¸ÉÈÅÔ´ÖÁ LN ÏßÎ»ÒÆµçÁ÷´øÀ´µÄ´«µ¼ÄÑÌ⣬EMC Ô£Á¿´óÓÚ 6dB£»¡¡¡¡
¡¡¡¡¡ï PN8162 ¹¤×÷Ç¿ÖÆ DCM ģʽ£¬´Ó¶ø±£Ö¤×îÔ㹤¿öÏ SR ¼â·åµçѹ¿É¿ØÖÆÔÚ 51V ÒÔÄÚ£¬60V ÄÍѹµÄ PN8307¼´¿É±£Ö¤µçѹ de-rating Ô£Á¿³ä×㣬½ø¶ø½µµÍÕûÌå·½°¸³É±¾£»¡¡¡¡
¡¡¡¡¡ï PN8162 ÄÚÖÃÊäÈëǷѹ±£»¤£¬Í¨¹ý DMG ¼à¿ØÊе磬·ÀÖ¹ÊеÍѹ¹¤×÷µ¼ÖµçÔ´Òì³££»¡¡¡¡
¡¡¡¡¡ï PN8162 9-38V VDD ¹©µç¡¢PN8307 3-24V VCC ¹©µç£¬ÔÚ 3-12V Êä³öµçѹ·¶Î§ÄÚÎÞÐèÍⲿ LDO£»¡¡¡¡
¡¡¡¡¡ï PN8162 ÄÚÖÃÏßµçѹ²¹³¥£¬¸ù¾ÝÊеç×Ô¶¯µ÷ÕûÄÚ²¿·åÖµµçÁ÷²Î¿¼£¬È«µçѹ·¶Î§ OCP ¾«¶ÈÔÚ 10%ÒÔÄÚ£»¡¡¡¡
¡¡¡¡¡ï HUSB339B ÐÒéÖ§³Ö PD3.0¡¢PD2.0¡¢QC3.0/QC2.0¡¢AFC¡¢FCP¡¢BC1.2 DCP ¼° 5V2.4A¡£

¡¡¡¡
¡¡¡¡20W PD¿ì³ä¿ì³ä·½°¸¾ßÓи߼¯³É¡¢¸ßÃܶȡ¢¸ßÐԼ۱ȵÄÌØµã£¬²¢×î´óÏ޶ȵļõÉÙÁËоƬÍâΧÆ÷¼þµÄÊýÁ¿£¬½µµÍPCB°åµÄÕ¼ÓÃÃæ»ý£¬¸ü¶à»ùÓÚPN8162+PN8307H¸ßÐÔÄÜ20W PD³äµçÆ÷·½°¸ÔÀíͼ£¬µçÔ´ÊäÈëÊä³ö¹æ¸ñ£¬BOM ±íºÍ±äѹÆ÷²ÎÊýÒÔ¼°°²¹æºÍ EMI ²âÊÔÊý¾ÝµÈ×ÊÁÏ£¬¿ÉÏòæê΢µç×ÓÉêÇë¡£>>
ÉÏһƪ£ºÐ¡Ìå»ý5v1a³äµçÆ÷оƬ·½°¸ ÏÂһƪ£º12v1aÊÊÅäÆ÷·½°¸ÎÞYÎÞ¹²Ä££¬½öÐè2¿ÅÍâΧоƬ£¡
Ïà¹Ø×ÊѶ
- PN8163_48V¸ßÐÔÄÜPOEµçÔ´·½°¸
- 7¸ö´ó·ù¾«¼òÍâΧµÄac-dcµçÔ´¹ÜÀíоƬ·½°¸
- CR6900A_45w¿ì³äpdµçÔ´·½°¸
- CR3346 12V1AµçÔ´ÊÊÅäÆ÷·½°¸
- 12v1aÊÊÅäÆ÷·½°¸ÎÞYÎÞ¹²Ä££¬½öÐè2¿ÅÍâΧо
- 5V2.4A Áù¼¶ÄÜЧ³äµçÆ÷Ìׯ¬·½°¸
- ´´ÐÂÌׯ¬| 12V2AÈ¥YÁù¼¶ÄÜЧµçÔ´ÊÊÅäÆ÷·½°¸
- µÂÆÕ΢DP2525BԱ߷´À¡µçԴоƬºãѹºãÁ÷5W
- 5v2aµçÔ´ÊÊÅäÆ÷оƬ/³äµçÆ÷ic·½°¸
- AP2905 5V0.7A½µÑ¹·½°¸£¬ÎÞEMIÂ˲¨Æ÷¡¢½öÐè
ͬÀàÎÄÕÂÅÅÐÐ
- 7¸ö´ó·ù¾«¼òÍâΧµÄac-dcµçÔ´¹ÜÀíоƬ·½°¸
- µÂÆÕ΢DP2525BԱ߷´À¡µçԴоƬºãѹºãÁ÷5W
- CR5218SC_5V1AÊÊÅäÆ÷·½°¸
- 5v¿ª¹ØµçԴоƬPN8370M+PN8306M 5V2AÁù¼¶ÄÜ
- CR1252+CR3012_12V20A¿ª¹ØµçÔ´·½°¸
- »ùÓÚPN8390+PN8308M¸ßÐÔÄÜ12V2AÊÊÅäÆ÷µçÔ´
- PN8000ÎÞµç¸Ð¸ºÑ¹Êä³öAC-DC·Ç¸ôÀ볬¾«¼ò·½
- PN8370_2.4AÊÖ»ú³äµçÆ÷µçԴоƬ·½°¸
- 12V3.0Aͬ²½ÕûÁ÷Áù¼¶ÄÜЧµçÔ´ÊÊÅäÆ÷Ó¦Ó÷½
- CR6249_12V1.5AµçÔ´ÊÊÅäÆ÷·½°¸
×îÐÂÎÄÕÂ×ÊѶ
- ¹ýÈÏÖ¤¡¢µÍ³É±¾ | 65W-PD-2C1Aµª»¯ïØÉè¼Æ·½
- ¿ªÒµ´ó¼ª | ÉîÛÚÊÐæê΢µç×Ó-Äþ²¨·Ö¹«Ë¾£¡
- ϲºØÐ¾Åó΢ף¾¸²©Ê¿ÈÙ»ñ¡°½ËÕÇàÄêÎåËĽ±ÕÂ
- CR6212_5V/12V¸ßЧÂÊ¡¢µÍ³É±¾µçÔ´·½°¸£¬Íê
- 2024ÄêÕ¹³á·ÉÏè | 2023Äê¶ÈÒµÎñ×ܽύÁ÷´ó
- ÕæÃ¯¼ÑÖúÁ¦µç¶¯Æû³µÁªÃËÆû³µµç×ÓÔªÆ÷¼þ¹¤×÷
- îýÁ¦AP30H80Q vbus¿ª¹ØMOS»ñµÃ°²¿Ë67W 2C1A
- Ê¿À¼Î¢650V¸ßѹ³¬½áSTSϵÁУ¬¹ã·ºÓ¦ÓÃÓÚÏû
- оÅóPN8213»ñƷʤ65Wµª»¯ïسäµçÆ÷²ÉÓ㬿É
- æê΢µç×ӲμÓÉúÃüÓ¦¼±¡°¾È¡±ÔÚÉí±ß£¬¼±¾È¼¼
°¢Àï°Í°ÍµêÆÌ
¹Ø×¢æê΢
ÊÕ²Øæê΢

