СÌå»ý5v1a³äµçÆ÷оƬ·½°¸
×ֺţºT|T
¡¡¡¡ÎÒÃÇÊÖ»ú³äµçÆ÷´ó¶à¶¼ÊÇ5VÊä³öµÄ£¬5v1a³äµçÆ÷оƬ֧³ÖµÄ¹¦ÄÜÈ«Ãæ£¬¶øÇÒÎȶ¨£¬¾ßÓв»ÉËÊÖ»ú¡¢µç³Ø¸üÄÍÓᢳɱ¾µÍµÈÌØµã£¬Òò´Ë5V 1AµÄ³äµçÆ÷ÊǺܶàµÄÊÖ»ú¾µä±êÅ䣬5V1A³äµçÆ÷оƬPN8366Áù¼¶ÄÜЧ³äµç·½°¸¿ÉÊ¡ÂÔRCDÔª¼þ¡£
¡¡¡¡

¡¡¡¡PN8366 5V1A³äµçÆ÷оƬ·½°¸ÌØÐÔ¸ÅÊö£º¡¡¡¡
¡¡¡¡µ¥Ãæ°åÉè¼Æ£¬Ë«ÃæÔªÆ÷¼þ£¬³ß´ç£º40.8mm*31mm*15mm(°åÉϸ߶È)£»¡¡¡¡
¡¡¡¡ÊäÈëµçѹ£º90~264Vac£»¡¡¡¡
¡¡¡¡Êä³ö¹¦ÂÊ£º5W(5V1A)£»¡¡¡¡
¡¡¡¡´ý»ú¹¦ºÄ£º<50mW(264V)¡¡¡¡
¡¡¡¡Æô¶¯Ê±¼ä£º<100ms(90V)¡¡¡¡
¡¡¡¡ÓµÓÐÊä³ö¶Ì·±£»¤£¬Êä³ö¹ýÁ÷±£»¤£¬Êä³öǷѹ±£»¤(PCB ¶Ë 3.1V ÒÔÏÂ)£¬VDD ¹ýѹ±£»¤£¬FB ·Öѹµç×迪·¶Ì·±£»¤£¬ÒÔ¼°µçÁ÷¼ì²âµç×è Rcs ¿ª¶Ì·±£»¤£¬¹ýα£»¤£»¡¡¡¡
¡¡¡¡Æ½¾ùЧÂÊ£º115V ºÍ 230V ÊäÈëÆ½¾ùЧÂÊ(PCB ¶Ë)Âú×ãÁù¼¶ÄÜЧ 73.6£¥£¬Ô£Á¿³ä×ã¡£
¡¡¡¡

¡¡¡¡PN8366ÊÇÒ»¿î¸ßÐÔÄܵÄԱ߷´À¡¿ØÖÆÆ÷£¬PN8366¹¤×÷ÔÚԱ߼ì²âºÍµ÷Õûģʽ£¬¿ÉÊ¡ÂÔϵͳµÄ¹âñîºÍTL431¡£¡¡¡¡
¡¡¡¡PN8366 5v1a³äµçÆ÷оƬÄÚÖøßѹÆô¶¯µç·ºÍ¼«µÍµÄоƬ¹¦ºÄʹµÃϵͳÄܹ»Âú×ã½Ï¸ßµÄ´ý»ú¹¦ºÄ±ê×¼¡£¡¡¡¡
¡¡¡¡PN8366 ÓµÓкãѹºãÁ÷¿ØÖÆ»·Â·£¬¿ÉÒÔʵÏָ߾«¶ÈµÄºãѹ¡¢ºãÁ÷Êä³ö£¬ÒÔÂú×ã´ó²¿·Ö³äµçÆ÷ºÍÊÊÅäÆ÷ÐèÇó¡£
¡¡¡¡
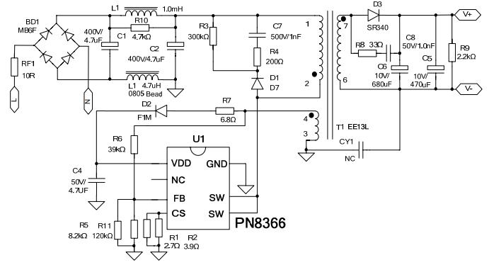
¡¡¡¡PN8366µçÔ´ÔÀíͼ£º
¡¡¡¡

¡¡¡¡¸Ãµç·ͼÖÐR6£¬R5£¬R11Ϊ·´À¡·Öѹµç×裬ͨ¹ý¸¨ÖúÈÆ×é¼ì²â´Î¼¶µÄµçѹ£¬Ê¹Êä³öµçѹά³ÖÔÚ5V¡£¡¡¡¡
¡¡¡¡D1£¬R3 ÒÔ¼° R4£¬C7 ×é³É RCD óéλµç·£¬ÓÃÓÚÎüÊÕ¹¦ÂÊ MOS£¨¼¯³ÉÓÚ PN8366 ÄÚ²¿£©Â©Ô´¶Ë¼â·æµçѹ¡£¡¡¡¡
¡¡¡¡PN8366 ÄÚÖøßѹÆô¶¯¹¦ÄÜ£¬¿ÉÒÔÔÚ 200mS ÒÔÄÚÍêÈ«Æô¶¯£»¡¡¡¡
¡¡¡¡µ± PN8366 5v1a³äµçÆ÷оƬ±¾ÌåζÈÌ«¸ßʱ£¬ÆäÄÚÖÃµÄ OTP ±£»¤¹¦Äܻἰʱ¶¯×÷£¬¹Ø±Õ IC£¬ÒÔ±£»¤Õû¸öϵͳ£¬Î¶ÈϽµÖ®ºóÔÙ×Ô¶¯ÖØÆô£»¡¡¡¡
¡¡¡¡µç·¾ßÓÐÊä³ö¶Ì·±£»¤£¬Êä³ö¹ýÁ÷±£»¤£¬¿ª»·±£»¤£¬ VDD ¹ýѹ±£»¤µÈ¹¦ÄÜ£¬ÒÔÌá¸ßÕû¸öϵͳµÄ¿É¿¿ÐÔ£»
¡¡¡¡µ±·´À¡½Å FB µÄ·Öѹµç×迪·»ò¶Ì·ʱ£¬ÏµÍ³¶¼»á½øÈë±£»¤×´Ì¬£»¡¡¡¡
¡¡¡¡µ± CS ½Å¶Ì·£¨»ò Rcs ¶Ì·£©Ê±ÏµÍ³»á·¢Éú±£»¤²¢½øÈë Latch ״̬£¬ÒÔÈ·±£ÏµÍ³²»»á±»Ë𻵣»¡¡¡¡
¡¡¡¡C1£¬L2£¬C2 ×é³É π ÐÔÂ˲¨£¬ÒÔ¸ÄÉÆ EMI ÐÔÄÜ£»
¡¡¡¡

¡¡¡¡PN8366 5V/1A³äµçÆ÷оƬӦÓ÷½°¸µç·¾ßÓйýÔØ±£»¤£¬¹ýÁ÷±£»¤£¬¿ª»·±£»¤£¬ÒÔ¼°VDD¹ýѹ±£»¤µÈ¹¦ÄÜ£¬ÒÔÌá¸ßÕû¸öϵͳµÄ¿É¿¿ÐÔ¡£´ý»úСÓÚ50mW,¶¯Ì¬ÐÔÄܺ㬿ÉÂú×ãÁù¼¶ÄÜЧ£¬¸ü¶àPN8366СÌå»ý5v1a³äµçÆ÷оƬ·½°¸ÔÀíͼ£¬µçÔ´ÊäÈëÊä³ö¹æ¸ñ£¬BOM ±íºÍ±äѹÆ÷²ÎÊýÒÔ¼°°²¹æºÍ EMI ²âÊÔÊý¾ÝµÈ×ÊÁÏÇëÏòæê΢µç×ÓÉêÇë¡£>>
Ïà¹Ø×ÊѶ
- AP2905 5V0.7A½µÑ¹·½°¸£¬ÎÞEMIÂ˲¨Æ÷¡¢½öÐè
- PN8163_48V¸ßÐÔÄÜPOEµçÔ´·½°¸
- 12v1aÊÊÅäÆ÷·½°¸ÎÞYÎÞ¹²Ä££¬½öÐè2¿ÅÍâΧо
- 5v2aµçÔ´ÊÊÅäÆ÷оƬ/³äµçÆ÷ic·½°¸
- ´´ÐÂÌׯ¬| 12V2AÈ¥YÁù¼¶ÄÜЧµçÔ´ÊÊÅäÆ÷·½°¸
- 5V2.4A Áù¼¶ÄÜЧ³äµçÆ÷Ìׯ¬·½°¸
- CR6900A_45w¿ì³äpdµçÔ´·½°¸
- µÂÆÕ΢DP2525BԱ߷´À¡µçԴоƬºãѹºãÁ÷5W
- CR3346 12V1AµçÔ´ÊÊÅäÆ÷·½°¸
- 7¸ö´ó·ù¾«¼òÍâΧµÄac-dcµçÔ´¹ÜÀíоƬ·½°¸
ͬÀàÎÄÕÂÅÅÐÐ
- 7¸ö´ó·ù¾«¼òÍâΧµÄac-dcµçÔ´¹ÜÀíоƬ·½°¸
- µÂÆÕ΢DP2525BԱ߷´À¡µçԴоƬºãѹºãÁ÷5W
- CR5218SC_5V1AÊÊÅäÆ÷·½°¸
- 5v¿ª¹ØµçԴоƬPN8370M+PN8306M 5V2AÁù¼¶ÄÜ
- CR1252+CR3012_12V20A¿ª¹ØµçÔ´·½°¸
- »ùÓÚPN8390+PN8308M¸ßÐÔÄÜ12V2AÊÊÅäÆ÷µçÔ´
- PN8000ÎÞµç¸Ð¸ºÑ¹Êä³öAC-DC·Ç¸ôÀ볬¾«¼ò·½
- PN8370_2.4AÊÖ»ú³äµçÆ÷µçԴоƬ·½°¸
- 12V3.0Aͬ²½ÕûÁ÷Áù¼¶ÄÜЧµçÔ´ÊÊÅäÆ÷Ó¦Ó÷½
- CR6249_12V1.5AµçÔ´ÊÊÅäÆ÷·½°¸
×îÐÂÎÄÕÂ×ÊѶ
- ¹ýÈÏÖ¤¡¢µÍ³É±¾ | 65W-PD-2C1Aµª»¯ïØÉè¼Æ·½
- ¿ªÒµ´ó¼ª | ÉîÛÚÊÐæê΢µç×Ó-Äþ²¨·Ö¹«Ë¾£¡
- ϲºØÐ¾Åó΢ף¾¸²©Ê¿ÈÙ»ñ¡°½ËÕÇàÄêÎåËĽ±ÕÂ
- CR6212_5V/12V¸ßЧÂÊ¡¢µÍ³É±¾µçÔ´·½°¸£¬Íê
- 2024ÄêÕ¹³á·ÉÏè | 2023Äê¶ÈÒµÎñ×ܽύÁ÷´ó
- ÕæÃ¯¼ÑÖúÁ¦µç¶¯Æû³µÁªÃËÆû³µµç×ÓÔªÆ÷¼þ¹¤×÷
- îýÁ¦AP30H80Q vbus¿ª¹ØMOS»ñµÃ°²¿Ë67W 2C1A
- Ê¿À¼Î¢650V¸ßѹ³¬½áSTSϵÁУ¬¹ã·ºÓ¦ÓÃÓÚÏû
- оÅóPN8213»ñƷʤ65Wµª»¯ïسäµçÆ÷²ÉÓ㬿É
- æê΢µç×ӲμÓÉúÃüÓ¦¼±¡°¾È¡±ÔÚÉí±ß£¬¼±¾È¼¼
°¢Àï°Í°ÍµêÆÌ
¹Ø×¢æê΢
ÊÕ²Øæê΢

