È«²¿²úÆ··ÖÀà
¼¯³Éµç·IC
- ÓÅÊÆ²úÆ·
- Chipown/оÅó΢
- оÅóµç»úÇý¶¯Ð¾Æ¬
- SLAN/Ê¿À¼Î¢
- CR/Æô³¼Î¢
- FM/¸»ÂúϵÁÐ
- SF/ÈüÍþоƬ
- XL/оÁúϵÁÐ
- LW/æê΢
³¡Ð§Ó¦¹Ü/MOS/IGBT
¶þ¼«¹Ü
Èý¼«¹Ü
ÍÆ¼ö²úÆ·
ÁªÏµÎÒÃÇ
ÉîÛÚÊÐæê΢µç×ӿƼ¼ÓÐÏÞ¹«Ë¾
µç»°£º0755-23087599
ÊÖ»ú£º13808858392
ÓÊÏ䣺dunianhua@leweitech.com
µØÖ·£ºÉîÛÚÊб¦°²ÇøÎ÷Ïçº×ÖÞºã·á¹¤Òµ³ÇB11¶°5Â¥¶«
PN8366_5V1.2AÊÊÅäÆ÷оƬ
ËùÊô·ÖÀࣺChipown/оÅó΢
Æ·ÅÆ£ºÐ¾Åô΢
ÐͺţºPN8366SCC-R1M/PN8366SSC-R1L
·â×°£ºSOP7
¹¦ÂÊ£º6W
µçÁ÷£º1.2A
ÐͺţºPN8366SCC-R1M/PN8366SSC-R1L
·â×°£ºSOP7
¹¦ÂÊ£º6W
µçÁ÷£º1.2A
¶©¹ºÈÈÏߣº0755-23087599
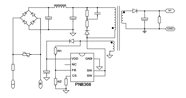
¡¡¡¡PN8366¼¯³É³¬µÍ´ý»ú¹¦ºÄ׼гÕñԱ߿ØÖÆÆ÷¼°¸ßÑ©±ÀÄÜÁ¦ÖÇÄܹ¦ÂÊMOSFET(PN8366M 700VPN8366H 800V)£¬ÓÃÓÚ¸ßÐÔÄÜ¡¢ÍâΧԪÆ÷¼þ¾«¼òµÄ³äµçÆ÷¡¢ÊÊÅäÆ÷ºÍÄÚÖõçÔ´¡£PN8366ΪԱ߷´À¡¹¤×÷ģʽ£¬¿ÉÊ¡ÂÔ¹âñîºÍTL431¡£ÄÚÖøßѹÆô¶¯µç·£¬¿ÉʵÏÖоƬ¿ÕÔØËðºÄ£¨230VAC£©Ð¡ÓÚ30mW¡£ÔÚºãѹģʽ£¬²ÉÓÃ׼гÕñÓë¶àģʽ¼¼ÊõÌá¸ßЧÂʲ¢Ïû³ýÒôƵÔëÉù£¬Ê¹µÃϵͳÂú×ã6¼¶ÄÜЧ±ê×¼£¬¿Éµ÷Êä³öÏß²¹³¥¹¦ÄÜÄÜʹϵͳ»ñµÃ½ÏºÃµÄ¸ºÔص÷ÕûÂÊ£»ÔÚºãÁ÷ģʽ£¬Êä³öµçÁ÷ºÍ¹¦ÂÊ¿Éͨ¹ýCS½ÅµÄµç×è½øÐе÷½Ú¡£¸ÃоƬÌṩÁ˼«ÎªÈ«ÃæµÄÖÇÄܱ£»¤¹¦ÄÜ£¬°üº¬ÖðÖÜÆÚ¹ýÁ÷±£»¤¡¢¹ýѹ±£»¤¡¢¿ª»·±£»¤¡¢¹ýα£»¤¡¢Êä³ö¶Ì·±£»¤ºÍCS¿ª/¶Ì·±£»¤µÈ¡£
¡¡¡¡PN8366Ð¾Æ¬ÌØµã£º
¡¡¡¡¡ö ÄÚÖøßÑ©±ÀÄÜÁ¦ÖÇÄܹ¦ÂÊMOSFET(M 700V/H 800V)
¡¡¡¡¡ö ÄÚÖøßѹÆô¶¯µç·£¬Ð¡ÓÚ30mW¿ÕÔØËðºÄ£¨230VAC£©
¡¡¡¡¡ö ²ÉÓÃ׼гÕñÓë¶àģʽ¼¼ÊõÌá¸ßЧÂÊ£¬Âú×ã6¼¶ÄÜЧ±ê×¼
¡¡¡¡¡ö È«µçѹÊäÈ뷶Χ±5%µÄCC/CV¾«¶È
¡¡¡¡¡ö Ա߷´À¡¿ÉÊ¡¹âñîºÍTL431
¡¡¡¡¡ö ºãѹ¡¢ºãÁ÷¡¢Êä³öÏß²¹³¥Íⲿ¿Éµ÷
¡¡¡¡¡ö ÎÞÐè¶îÍâ²¹³¥µçÈÝ
¡¡¡¡¡ö ÎÞÒôƵÔëÉù
¡¡¡¡¡ö ÖÇÄܱ£»¤¹¦ÄÜ
¡¡¡¡ ¹ýα£»¤ (OTP)
¡¡¡¡ VDDǷѹ&¹ýѹ±£»¤ (UVLO&OVP)
¡¡¡¡ ÖðÖÜÆÚ¹ýÁ÷±£»¤ (OCP)
¡¡¡¡CS¿ª/¶Ì·±£»¤ (CS O/SP£©
¡¡¡¡¿ª»·±£»¤ (OLP)
¡¡¡¡¡¡¡¡µäÐÍÓ¦ÓÃͼ
¡¡¡¡¡¡¡¡µäÐÍÓ¦ÓÃͼ

¡¡¡¡PN8366¹ã·ºÓ¦ÓÃÓÚ£º
¡¡¡¡¡ö ¿ª¹ØµçÔ´ÊÊÅäÆ÷
¡¡¡¡¡ö µç³Ø³äµçÆ÷
¡¡¡¡¡ö »ú¶¥ºÐµçÔ´
¡¡¡¡PN8366¹ã·ºÓ¦ÓÃÓÚ¿ª¹ØµçÔ´ÊÊÅäÆ÷¡¢µç³Ø³äµçÆ÷¡¢»ú¶¥ºÐµçÔ´ÁìÓò£¬æê΢µç×Ó¹©Ó¦PN8366оƬ£¬Ìṩpn8366µçԴоƬ²ÎÊý£¬¸ü¶àpn8366ÊÊÅäÆ÷оƬ5V1A/5V1.2A·½°¸ÔÀíͼ£¬µçÔ´ÊäÈëÊä³ö¹æ¸ñ£¬BOM ±íºÍ±äѹÆ÷²ÎÊýÒÔ¼°°²¹æºÍ EMI ²âÊÔÊý¾ÝµÈ×ÊÁÏÇëÏòÎÒÃÇÉêÇë¡£
°¢Àï°Í°ÍµêÆÌ
¹Ø×¢æê΢
ÊÕ²Øæê΢










