CR5259_12V2A 24WÊÊÅäÆ÷µçԴоƬ·½°¸
×ֺţºT|T
¡¡¡¡CR5259_12V2A 24WÊÊÅäÆ÷µçԴоƬ·½°¸ÊÇ»ùÓÚÒ»¸öÄÜÊÊÓÃÓÚ¿íÊäÈëµçѹ·¶Î§£¬Êä³ö¹¦ÂÊ 24W£¬ºãѹÊä³ö£¬¿ØÖÆ IC ²ÉÓÃÁËCR5259¡£
¡¡¡¡
¡¡¡¡Ò»¡¢CR5259_12V2A 24WÊÊÅäÆ÷µçԴоƬ·½°¸¸ÅÊö¡¡¡¡
¡¡¡¡¡ö PCBA³ß´ç£º73.8mm×36.8mm£»¡¡
¡¡¡¡¡ö AC264VÊäÈë´ý»ú¹¦ºÄ<75mW£¬Æ½¾ùЧÂÊ>87.0%£»¡¡¡¡
¡¡¡¡¡ö Äܹ»Âú×ã“ÄÜÔ´Ö®ÐÇV2.0 VI¼¶ÄÜЧ”ÓëÅ·ÖÞCOCT2±ê×¼£»¡¡¡¡
¡¡¡¡¡ö ¾ßÓГÈíÆô¶¯¡¢OCP¡¢SCP¡¢OTP¡¢OVP×Ô¶¯»Ö¸´”µÈ¶àÖÖ±£»¤¹¦ÄÜ£»¡¡¡¡
¡¡¡¡¡ö ÓÉÕñµ´µç·²úÉúµÄƵÂʶ¶¶¯£¬¿ÉÒÔ¸ÄÉÆEMIÌØÐÔ£»¡¡¡¡
¡¡¡¡¡ö ±äѹÆ÷£¬²ÉÓÃÁËEE22¼Ó¿í´Åо£¨PC40²ÄÖÊ£©¡£
¡¡¡¡
¡¡¡¡CR5259ÊÇÒ»¿î²ÉÓÃÄÚÖøßѹ¹¦ÂÊMOSFET£¬¾ßÓÐÓÅ»¯µÄͼÌÚÇý¶¯µç·ÒÔ¼°µçÁ÷ģʽPWM¿ØÖÆÆ÷£¬ÊÊÓÃÓÚ´ý»ú¹¦ºÄ<75mWµÄС¹¦ÂÊAC/DCµçÔ´ÊÊÅäÆ÷¡¢³äµçÆ÷µçÔ´¡£¡¡¡¡
¡¡¡¡CR5259ÔÚÖØÔØ»òÖеȸºÔØÊ±£¬¹¤×÷ÔÚPWMģʽ£¬ÆµÂÊΪ65kHz¡£µ±¸ºÔØÖð½¥¼õСʱ£¬Õñµ´Æ÷µÄ¹¤×÷ƵÂÊÖð½¥½µµÍ£¬×îºóÎȶ¨ÔÚ 22kHz×óÓÒ¡£ÔÚ¿ÕÔØºÍÇáÔØÊ±£¬µç·²ÉÓüäЪģʽ£¬ÓÐЧµÄ½µµÍÁË´ý»ú¹¦ºÄ¡£
¡¡¡¡
¡¡¡¡¶þ¡¢CR5259 Ð¾Æ¬ÌØÐÔ£º¡¡¡¡
¡¡¡¡¡ñ CR5259 ÊDzÉÓÃÄÚÖà 650V ¸ßѹ¹¦ÂÊ MOSFET£¬·´¼¤Ê½ PWM ¹¦ÂÊ¿ª¹Ø£»¡¡¡¡
¡¡¡¡¡ñ ÄÚÖÃÈíÆô¶¯£¬¼õС MOSFET µÄÓ¦Á¦£¬ÄÚÖÃбÆÂ²¹³¥µç·£»¡¡¡¡
¡¡¡¡¡ñ 65kHz ¿ª¹ØÆµÂÊ£¬¾ßÓÐÆµÂʶ¶¶¯¹¦ÄÜ£¬Ê¹Æä¾ßÓÐÁ¼ºÃµÄ EMI ÌØÐÔ£»¡¡¡¡
¡¡¡¡¡ñ È«µçѹÊäÈ뷶Χ£¬´ý»ú¹¦ºÄ:< 75mW£»¡¡¡¡
¡¡¡¡¡ñ Êä³ö½Ó 20AWG 1.5 Ã×£¬ËÄµãÆ½¾ùЧÂÊ:>87.0%£¬Âú×ã“ÄÜÔ´Ö®ÐÇ V2.0-VI ¼¶ÄÜЧ”¡¡¡¡
¡¡¡¡¡ñ ¾ßÓГÈíÆô¶¯¡¢OCP¡¢SCP¡¢OTP¡¢OVP ×Ô¶¯»Ö¸´µÈ±£»¤¹¦ÄÜ£»¡¡¡¡
¡¡¡¡¡ñ µç·½á¹¹¼òµ¥¡¢½ÏÉÙµÄÍâΧԪÆ÷¼þ£¬ÊÊÓÃÓÚС¹¦ÂÊ AC/DC µçÔ´ÊÊÅäÆ÷¡¢³äµçÆ÷¡£
¡¡¡¡
¡¡¡¡Èý¡¢PCB¼°DEMOʵÎïͼ¡¢

¡¡¡¡
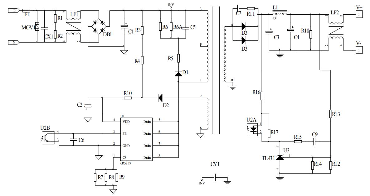
¡¡¡¡ËÄ¡¢µäÐ͵ç·ͼ

¡¡¡¡
¡¡¡¡Îå¡¢ÔªÆ÷¼þÇåµ¥

¡¡¡¡
¡¡¡¡Áù¡¢Õû»ú²ÎÊý

¡¡¡¡
¡¡¡¡CR5259оƬ¸ß¶È¼¯³É£¬µç·½á¹¹¼òµ¥¡¢Ê¹ÓÃÍâΧԪ¼þ½ÏÉÙ£¬ÊÊÓÃÓÚС¹¦ÂÊ AC/DC µçÔ´ÊÊÅäÆ÷¡¢³äµçÆ÷£¬¿É¼ò»¯·´¼¤Ê½¸ôÀëAC-DC¿ª¹ØµçÔ´Éè¼Æ£¬´Ó¶øÊ¹Éè¼ÆÕßÇáËɵĻñµÃ¿É¿¿µÄϵͳ¡£¸ü¶àCR5259_12V2A/24V1AÊÊÅäÆ÷µçԴоƬ·½°¸£¬µç·ÔÀíͼ¼°PCB°æÍ¼¡¢±äѹÆ÷ÈÆÖÆ¹¤ÒÕ¡¢ÐÔÄܲâÆÀ¡¢²¨ÐβâÊÔ¡¢Î¶ȲâÊÔ¡¢EMIÆÀ¹À²âÊÔ¼°ÔªÆ÷¼þÇåµ¥ÇëÏòæê΢µç×ÓÉêÇë¡£>>
ÉÏһƪ£º20W A+C Ë«¿ÚPD³äµçÆ÷·½°¸ ÏÂһƪ£º´´ÐÂÌׯ¬| 12V2AÈ¥YÁù¼¶ÄÜЧµçÔ´ÊÊÅäÆ÷·½°¸
Ïà¹Ø×ÊѶ
- AP2905 5V0.7A½µÑ¹·½°¸£¬ÎÞEMIÂ˲¨Æ÷¡¢½öÐè
- µÂÆÕ΢DP2525BԱ߷´À¡µçԴоƬºãѹºãÁ÷5W
- ´´ÐÂÌׯ¬| 12V2AÈ¥YÁù¼¶ÄÜЧµçÔ´ÊÊÅäÆ÷·½°¸
- 5V2.4A Áù¼¶ÄÜЧ³äµçÆ÷Ìׯ¬·½°¸
- CR6900A_45w¿ì³äpdµçÔ´·½°¸
- CR3346 12V1AµçÔ´ÊÊÅäÆ÷·½°¸
- 5v2aµçÔ´ÊÊÅäÆ÷оƬ/³äµçÆ÷ic·½°¸
- 7¸ö´ó·ù¾«¼òÍâΧµÄac-dcµçÔ´¹ÜÀíоƬ·½°¸
- 12v1aÊÊÅäÆ÷·½°¸ÎÞYÎÞ¹²Ä££¬½öÐè2¿ÅÍâΧо
- PN8163_48V¸ßÐÔÄÜPOEµçÔ´·½°¸
ͬÀàÎÄÕÂÅÅÐÐ
- 7¸ö´ó·ù¾«¼òÍâΧµÄac-dcµçÔ´¹ÜÀíоƬ·½°¸
- µÂÆÕ΢DP2525BԱ߷´À¡µçԴоƬºãѹºãÁ÷5W
- CR5218SC_5V1AÊÊÅäÆ÷·½°¸
- 5v¿ª¹ØµçԴоƬPN8370M+PN8306M 5V2AÁù¼¶ÄÜ
- CR1252+CR3012_12V20A¿ª¹ØµçÔ´·½°¸
- »ùÓÚPN8390+PN8308M¸ßÐÔÄÜ12V2AÊÊÅäÆ÷µçÔ´
- PN8000ÎÞµç¸Ð¸ºÑ¹Êä³öAC-DC·Ç¸ôÀ볬¾«¼ò·½
- PN8370_2.4AÊÖ»ú³äµçÆ÷µçԴоƬ·½°¸
- 12V3.0Aͬ²½ÕûÁ÷Áù¼¶ÄÜЧµçÔ´ÊÊÅäÆ÷Ó¦Ó÷½
- CR6249_12V1.5AµçÔ´ÊÊÅäÆ÷·½°¸
×îÐÂÎÄÕÂ×ÊѶ
- ¹ýÈÏÖ¤¡¢µÍ³É±¾ | 65W-PD-2C1Aµª»¯ïØÉè¼Æ·½
- ¿ªÒµ´ó¼ª | ÉîÛÚÊÐæê΢µç×Ó-Äþ²¨·Ö¹«Ë¾£¡
- ϲºØÐ¾Åó΢ף¾¸²©Ê¿ÈÙ»ñ¡°½ËÕÇàÄêÎåËĽ±ÕÂ
- CR6212_5V/12V¸ßЧÂÊ¡¢µÍ³É±¾µçÔ´·½°¸£¬Íê
- 2024ÄêÕ¹³á·ÉÏè | 2023Äê¶ÈÒµÎñ×ܽύÁ÷´ó
- ÕæÃ¯¼ÑÖúÁ¦µç¶¯Æû³µÁªÃËÆû³µµç×ÓÔªÆ÷¼þ¹¤×÷
- îýÁ¦AP30H80Q vbus¿ª¹ØMOS»ñµÃ°²¿Ë67W 2C1A
- Ê¿À¼Î¢650V¸ßѹ³¬½áSTSϵÁУ¬¹ã·ºÓ¦ÓÃÓÚÏû
- оÅóPN8213»ñƷʤ65Wµª»¯ïسäµçÆ÷²ÉÓ㬿É
- æê΢µç×ӲμÓÉúÃüÓ¦¼±¡°¾È¡±ÔÚÉí±ß£¬¼±¾È¼¼
°¢Àï°Í°ÍµêÆÌ
¹Ø×¢æê΢
ÊÕ²Øæê΢

