È«²¿²úÆ··ÖÀà
¼¯³Éµç·IC
- ÓÅÊÆ²úÆ·
- Chipown/оÅó΢
- оÅóµç»úÇý¶¯Ð¾Æ¬
- SLAN/Ê¿À¼Î¢
- CR/Æô³¼Î¢
- FM/¸»ÂúϵÁÐ
- SF/ÈüÍþоƬ
- XL/оÁúϵÁÐ
- LW/æê΢
³¡Ð§Ó¦¹Ü/MOS/IGBT
¶þ¼«¹Ü
Èý¼«¹Ü

ÍÆ¼ö²úÆ·
ÁªÏµÎÒÃÇ

ÉîÛÚÊÐæê΢µç×ӿƼ¼ÓÐÏÞ¹«Ë¾
µç»°£º0755-23087599
ÊÖ»ú£º13808858392
ÓÊÏ䣺dunianhua@leweitech.com
µØÖ·£ºÉîÛÚÊб¦°²ÇøÎ÷Ïçº×ÖÞºã·á¹¤Òµ³ÇB11¶°5Â¥¶«
CR5259 24wµçÔ´ÊÊÅäÆ÷оƬ
ËùÊô·ÖÀࣺCR/Æô³¼Î¢
Æ·ÅÆ£ºCR/Æô³¼Î¢
ÐͺţºCR5259
·â×°£ºDIP-8L
¹¦ÂÊ£º24W
µçÁ÷£º12V2A/24V1A
ÐͺţºCR5259
·â×°£ºDIP-8L
¹¦ÂÊ£º24W
µçÁ÷£º12V2A/24V1A
¶©¹ºÈÈÏߣº0755-23087599
¡¡¡¡CR5259 24wµçÔ´ÊÊÅäÆ÷оƬÊÇÒ»¿î¸ßÐÔÄܵĵçÁ÷¿ØÖÆÐÍ PWM ¿ª¹Ø£¬È«µçѹ·¶Î§ÄÚ´ý»ú¹¦ºÄСÓÚ 75mW£¬Âú×ãÄÜЧÁù±ê×¼¡£ÎªÁ˼õÉÙ´ý»ú¹¦ºÄºÍÌáÉýЧÂÊ£¬CR5259 ¼¯³ÉÁ˶àÖÖ¹¤×÷ģʽ¡£Ëæ×ŸºÔصı仯£¬CR5259 ¿ÉÒÔ¹¤×÷ÔÚÈýÖÖ²»Í¬µÄģʽ£¬²¢ÇÒÿÖÖģʽ¶¼×öÁËÓÅ»¯¡£µ±¸ºÔغÜÖØÊ±£¬ÏµÍ³¹¤×÷ÔÚ´«Í³µÄ PWM£¨Âö³å¿í¶Èµ÷ÖÆ£©Ä£Ê½¡£µ±¸ºÔرäÇáʱ£¬ÏµÍ³½øÈë PFM£¨Âö³åƵÂʵ÷ÖÆ£©Ä£Ê½¡£ÔÚ PFM ģʽÏ£¬Ëæ×ŸºÔصÄÖð½¥±äÇᣬ¿ª¹ØÆµÂÊÒ²Ö𽥵ļõС¡£CR5259 ÖжÀÓÐµÄÆµÂʱ任ģ¿é¿ÉÒÔʹ¿ª¹ØÆµÂÊÆ½»¬½µµÍ¶ø²»²úÉúÔëÉù¡£ÓÉÓÚÆµÂʵĽµµÍ£¬¿ª¹ØËðºÄÒ²±»ÓÐЧµÄ¼õСÁË¡£µ±¸ºÔؼÌÐø½µµÍ¶øµÍÓÚijһÉ趨ֵʱ£¬ÏµÍ³½øÈë PSM£¨ÌøÆµµ÷ÖÆ£©Ä£Ê½¡£ÔÚ PSM ģʽÏ£¬Ò»Ð©¿ª¹ØÖÜÆÚ±»Ìø¹ý£¬ÕâЩÖÜÆÚÄÚ¿ª¹Ø¹ÜÍêÈ«¹Ø¶Ï£¬Òò´ËÕâÖÖģʽ¿É½øÒ»²½½µµÍ´ý»ú¹¦ºÄ¡£ÔÚÉÏÊöµÄÈýÖÖ¹¤×÷ģʽÏ£¬¶¼¼¯³ÉÁËÆµÂʶ¶¶¯¹¦ÄÜ£¬À´ÌáÉýϵͳµÄ EMIÌØÐÔ¡£
¡¡¡¡
¡¡¡¡CR5259 24wµçÔ´ÊÊÅäÆ÷оƬ»¹¼¯³ÉÁË×î´óÊä³ö¹¦Âʶ¯Ì¬²¹³¥Ä£¿é£¬´Ó¶ø±£Ö¤ÏµÍ³ÔÚÈ«µçѹ½»Á÷ÊäÈ뷶Χ£¨90V~264V£©ÄÚ×î´óÊä³ö¹¦Âʵãºã¶¨¡£
¡¡¡¡
¡¡¡¡CR5259 ¼¯³ÉÁ˶àÖÖ¹¦Äܺͱ£»¤ÌØÐÔ£¬°üÀ¨Ç·Ñ¹Ëø¶¨£¨UVLO£©£¬VDD ¹ýѹ±£»¤£¨OVP£©£¬ÈíÆô¶¯£¬¹ýα£»¤£¨OTP£©£¬ÖðÖÜÆÚµçÁ÷ÏÞÖÆ£¨OCP£©£¬¹ýÔØ±£»¤£¨OLP£©£¬SENSE Òý½ÅÐü¿Õ±£»¤£¬GATE ¶Ëóéλ£¬Ç°ÑØÏûÒþµÈ¡£
¡¡¡¡
¡¡¡¡CR5259оƬÖ÷ÒªÌØµã¡¡¡¡
¡¡¡¡¡ö È«µçѹ·¶Î§´ý»úµÍÓÚ75mW¡¡¡¡
¡¡¡¡¡ö Âú×ãÄÜЧÁù¼¶±ê×¼¡¡¡¡
¡¡¡¡¡ö PSMģʽ½µµÍ´ý»ú¹¦ºÄ¡¡¡¡
¡¡¡¡¡ö ÄÚÖÃÈíÆô¶¯¡¡¡¡
¡¡¡¡¡ö Á¼ºÃµÄEMIÌØÐÔ¡¡¡¡
¡¡¡¡¡ö ÁãÔëÉù¹¤×÷¡¡¡¡
¡¡¡¡¡ö µäÐÍ65kHz¿ª¹ØÆµÂÊ¡¡¡¡
¡¡¡¡¡ö µçÁ÷ģʽ¿ØÖÆ¡¡¡¡
¡¡¡¡¡ö ÄÚÖÃбÆÂ²¹³¥¡¡¡¡
¡¡¡¡¡ö ÄÚÖÃÇ°ÑØÏûÒþ¡¡¡¡
¡¡¡¡¡ö Æô¶¯µçÁ÷ºÍ¹¤×÷µçÁ÷µÍ¡¡¡¡
¡¡¡¡¡ö VDD¶Ë¹ýѹ±£»¤¡¡¡¡
¡¡¡¡¡ö ¹ýÔØ±£»¤¡¡¡¡
¡¡¡¡¡ö ÖðÖÜÆÚ¹ýÁ÷±£»¤¡¡¡¡
¡¡¡¡¡ö ¹ýα£»¤¡¡¡¡
¡¡¡¡¡ö Êä³öÕûÁ÷¶þ¼«¹Ü¶Ì·±£»¤¡¡¡¡
¡¡¡¡¡ö ËÄÒý½ÅÉ¢ÈÈ¡¡¡¡
¡¡¡¡¡ö DIP-8LÂÌÉ«·â×°
¡¡¡¡
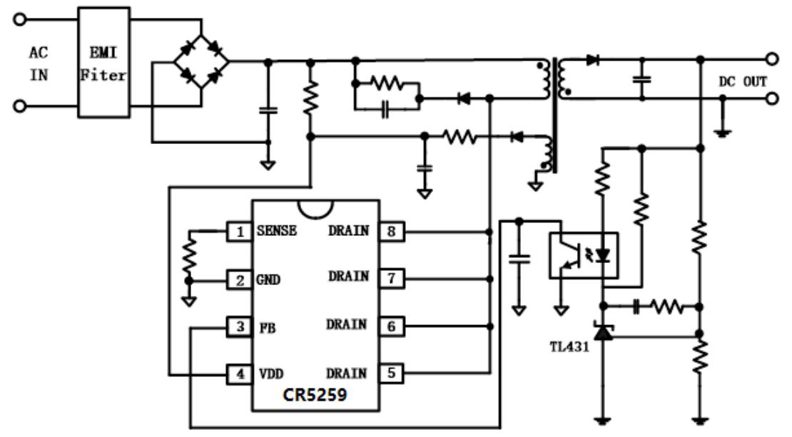
¡¡¡¡CR5259Òý½Å·Ö²¼¼°ÃèÊö

Òý½ÅÐòºÅ | ·ûºÅ | ÃèÊö |
1 | SENSE | SENSE µç×èÒý½Å¡£ |
2 | GND | µØÏßÒý½Å¡£ |
3 | FB | µçѹ·´À¡Òý½Å¡£Í¨¹ýÍâ½Ó¹âñîµ½¸ÃÒý½ÅÀ´½øÐл·Â·µ÷½Ú¡£PWMµÄÕ¼¿Õ±ÈÓɸÃÒý½ÅµÄµçѹºÍµÚÒ»Òý½ÅµÄµçÁ÷¼ì²âµçѹ¹²Í¬¾ö¶¨¡£ |
4 | VDD | IC ¹©µçÒý½Å¡£¸ÃÒý½ÅΪоƬµÄÕý³£¹¤×÷Ìṩµçѹ |
5/6/7/8 | DRAIN | HV MOSFET ©¶ËÒý½Å¡£ |
¡¡¡¡
¡¡¡¡CR5259Ó¦Óõç·

¡¡¡¡
¡¡¡¡Ó¦ÓÃÁìÓò¡¡¡¡
¡¡¡¡¡ö µçÔ´ÊÊÅäÆ÷¡¡¡¡
¡¡¡¡¡ö ¿ª·ÅʽµçÔ´¡¡¡¡
¡¡¡¡¡ö ÊýÂëÏà»úºÍÉãÏñ»úµçÔ´¡¡¡¡
¡¡¡¡¡ö µçÄԺͷþÎñÆ÷¸¨ÖúµçÔ´¡¡¡¡
¡¡¡¡¡ö »ú¶¥ºÐµçÔ´¡¡¡¡
¡¡¡¡¡ö ÕÆÉϵçÄÔµçÔ´
¡¡¡¡
¡¡¡¡CR5259 24wµçÔ´ÊÊÅäÆ÷оƬÊÇÒ»¿îÄÚÖÃ65kHz¹Ì¶¨¹¤×÷ƵÂÊ¡¢<75mW ³¬µÍ´ý»ú¹¦ºÄµÄµçÁ÷Ä£ PWM ¿ØÖÆÐ¾Æ¬£¬ÊÊÓÃÓÚ24WÒÔÄÚµÄÈ«µçѹ·¶Î§ÀëÏß¿ª¹ØµçÔ´£¬µäÐÍÓ¦ÓÃÓÚ12V2A/24V1AÊÊÅäÆ÷оƬ·½°¸£¬¸ü¶àCR5259оƬ¹æ¸ñÊé¡¢²ÎÊý¡¢Ó¦ÓÃ×ÊÁϵÈÇëÏòæê΢µç×ÓÉêÇë¡£>>