È«²¿²úÆ··ÖÀà
¼¯³Éµç·IC
- ÓÅÊÆ²úÆ·
- Chipown/оÅó΢
- оÅóµç»úÇý¶¯Ð¾Æ¬
- SLAN/Ê¿À¼Î¢
- CR/Æô³¼Î¢
- FM/¸»ÂúϵÁÐ
- SF/ÈüÍþоƬ
- XL/оÁúϵÁÐ
- LW/æê΢
³¡Ð§Ó¦¹Ü/MOS/IGBT
¶þ¼«¹Ü
Èý¼«¹Ü
ÍÆ¼ö²úÆ·
ÁªÏµÎÒÃÇ
ÉîÛÚÊÐæê΢µç×ӿƼ¼ÓÐÏÞ¹«Ë¾
µç»°£º0755-23087599
ÊÖ»ú£º13808858392
ÓÊÏ䣺dunianhua@leweitech.com
µØÖ·£ºÉîÛÚÊб¦°²ÇøÎ÷Ïçº×ÖÞºã·á¹¤Òµ³ÇB11¶°5Â¥¶«
PN8307H PDоƬ18Wͬ²½ÕûÁ÷¿ØÖÆÐ¾Æ¬
ËùÊô·ÖÀࣺChipown/оÅó΢
Æ·ÅÆ£ºÐ¾Åó΢
ÐͺţºPN8307H
·â×°£ºSOP-8
¹¦ÂÊ£º18W
µçÁ÷£º9V2A¡¢12V1.5A¡¢3V5A
ÐͺţºPN8307H
·â×°£ºSOP-8
¹¦ÂÊ£º18W
µçÁ÷£º9V2A¡¢12V1.5A¡¢3V5A
¶©¹ºÈÈÏߣº0755-23087599
¡¡¡¡PN8307H¸ÅÊö£º¡¡¡¡
¡¡¡¡PN8307H°üÀ¨Í¬²½ÕûÁ÷¿ØÖÆÆ÷¼°¸ßÑ©±ÀÄÜÁ¦¹¦ÂÊMOSFET£¬ÓÃÓÚÔÚ¸ßÐÔÄÜAC/DC·´¼¤ÏµÍ³ÖÐÌæ´ú´Î¼¶ÕûÁ÷Ð¤ÌØ»ù¶þ¼«¹Ü¡£PN8307HÄÚÖõçѹ½µ¼«µÍµÄ¹¦ÂÊMOSFETÒÔÌá¸ßµçÁ÷Êä³öÄÜÁ¦£¬ÌáÉýת»»Ð§ÂÊ£¬Ê¹µÃϵͳЧÂÊ¿ÉÒÔÂú×ã6¼¶ÄÜЧµÄ±ê×¼£¬²¢ÁôÓÐ×ã¹»µÄÔ£Á¿¡£PN8307H¼¯³ÉÁ˼«ÎªÈ«ÃæµÄ¸¨Öú¹¦ÄÜ£¬°üº¬Êä³öǷѹ±£»¤¡¢·ÀÎó¿ªÆô¡¢×îСµ¼Í¨Ê±¼äµÈ¹¦ÄÜ¡£
¡¡¡¡
¡¡¡¡PN8307H²úÆ·ÌØÕ÷£º¡¡¡¡
¡¡¡¡¡ö ÄÚÖÃ11mΩ 60V Trench MOSFET¡¡¡¡
¡¡¡¡¡ö ÊÊÓÃÓÚ3.6V-20V¿í¹©µç·¶Î§¹¤×÷¡¡¡¡
¡¡¡¡¡ö ÊÊÓÃÓÚDCMºÍQR¹¤×÷ģʽ¡¡¡¡
¡¡¡¡¡ö ×ÔÊÊÓ¦´Î¼¶µçÁ÷¼ì²âµç·¡¡¡¡
¡¡¡¡¡ö ÓÅÒìÈ«ÃæµÄ¸¨Öú¹¦ÄÜ¡¡¡¡
¡¡¡¡ Ƿѹ±£»¤¡¡¡¡
¡¡¡¡ ·ÀÎó¿ªÆô¡¡¡¡
¡¡ ×îСµ¼Í¨Ê±¼ä
¡¡¡¡
¡¡¡¡PN8307H·â×°/ ¶©¹ºÐÅÏ¢£º

¡¡¡¡
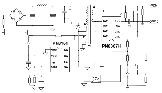
¡¡¡¡PN8307HµäÐÍÓ¦Óõç·£º

¡¡¡¡
¡¡¡¡PN8307H¹¦ÄÜÃèÊö£º¡¡¡¡
¡¡¡¡1.Æô¶¯£ºÔÚϵͳÆô¶¯½×¶Î£¬Êä³öµçѹ±È½ÏµÍʱ£¬Ð¾Æ¬ÄÚÖÃMOSÌå¶þ¼«¹Ü×÷Ϊ´Î¼¶µÄÐøÁ÷¶þ¼«¹Ü¡£µ±VCCµçѹ´ïµ½ VCC on ʱ£¬Ð¾Æ¬¿ªÊ¼¹¤×÷£»µ±VCCµçѹµÍµ½ VCC off ʱ£¬Ð¾Æ¬Í£Ö¹¹¤×÷£¬Ð¾Æ¬ÄÚÖÃMOSÌå¶þ¼«¹Ü×÷Ϊ´Î¼¶µÄÐøÁ÷¶þ¼«¹Ü¼ÌÐø¹¤×÷¡£¡¡¡¡
¡¡¡¡2.ͬ²½¹¤×÷ģʽ£ºÐ¾Æ¬¿ØÖƹ¦ÂÊMOSFET¿ª¹ØÒÔʵÏÖͬ²½ÕûÁ÷¹¦ÄÜ¡£µ±Ð¾Æ¬¼ì²âµ½ V SW <-400mVʱ£¬¿ØÖÆÆ÷Çý¶¯¹¦ÂÊMOSFET¿ªÆô£»µ±Ð¾Æ¬¼ì²âµ½ V SW >-30mVʱ£¬¿ØÖÆÆ÷Çý¶¯¹¦ÂÊMOSFET¹Ø±Õ¡£¡¡¡¡
¡¡¡¡3.×ÔÊÊÓ¦¹Ø¶ÏãÐÖµµ÷½Ú£ºPN8307H ÄÜ ¹» ¾« È· µØ ¼ì ²â µ½ ÄÚ Öà ¹¦ ÂÊMOSFETµÄ©Դ¶Ëѹ²î¡£µÚÒ»¸ö¿ª¹ØÖÜÆÚʱ¹Ø¶ÏãÐÖµÉ趨Ϊ³õÖµ(-30mV)£¬´ÓµÚ¶þ¸ö¿ª¹ØÖÜÆÚ¿ªÊ¼»á¸ù¾Ý²ÉÑùµÄ©Դ¶Ëѹ²îÀ´×ÔÖ÷µ÷½Ú¹Ø¶ÏãÐÖµ£¬¾¹ýÈô¸ÉÖÜÆÚµÄµ÷Õû£¬Ê¹µÃ¹Ø¶ÏãÐֵΪ×î¼Ñ¹Ø¶ÏÖµ£¬ÒÔ¼õСÌå¶þ¼«¹Üµ¼Í¨µÄʱ¼ä£¬»ñµÃ×î¼ÑµÄЧÂÊ¡£
°¢Àï°Í°ÍµêÆÌ
¹Ø×¢æê΢
ÊÕ²Øæê΢










