È«²¿²úÆ··ÖÀà
¼¯³Éµç·IC
- ÓÅÊÆ²úÆ·
- Chipown/оÅó΢
- оÅóµç»úÇý¶¯Ð¾Æ¬
- SLAN/Ê¿À¼Î¢
- CR/Æô³¼Î¢
- FM/¸»ÂúϵÁÐ
- SF/ÈüÍþоƬ
- XL/оÁúϵÁÐ
- LW/æê΢
³¡Ð§Ó¦¹Ü/MOS/IGBT
¶þ¼«¹Ü
Èý¼«¹Ü

ÍÆ¼ö²úÆ·
ÁªÏµÎÒÃÇ

ÉîÛÚÊÐæê΢µç×ӿƼ¼ÓÐÏÞ¹«Ë¾
µç»°£º0755-23087599
ÊÖ»ú£º13808858392
ÓÊÏ䣺dunianhua@leweitech.com
µØÖ·£ºÉîÛÚÊб¦°²ÇøÎ÷Ïçº×ÖÞºã·á¹¤Òµ³ÇB11¶°5Â¥¶«
AP8268 PWM¿ØÖÆÐ¾Æ¬
ËùÊô·ÖÀࣺChipown/оÅó΢
Æ·ÅÆ£ºÐ¾Åó΢
ÐͺţºAP8268
·â×°£ºSOT23-6
¹¦ÂÊ£º65W
µçÁ÷£º19V/3.4A
ÐͺţºAP8268
·â×°£ºSOT23-6
¹¦ÂÊ£º65W
µçÁ÷£º19V/3.4A
¶©¹ºÈÈÏߣº0755-23087599
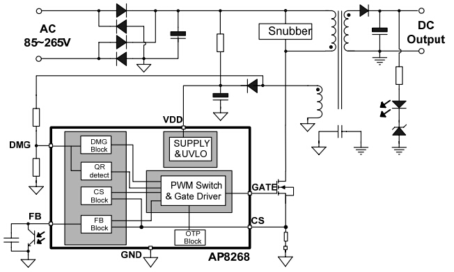
¡¡¡¡AP8268¸ÅÊö£º¡¡¡¡
¡¡¡¡AP8268ÊÇÒ»¿î¸ß¼¯³É¶ÈµÄµçÁ÷ģʽPWM¿ØÖÆÐ¾Æ¬£¬¾ßÓиßÐÔÄÜ¡¢µÍ´ý»ú¹¦ºÄ¡¢µÍ³É±¾µÈÌØµã¡£AP8268 PWM¿ØÖÆÐ¾Æ¬Í¨¹ýQR-PWM¡¢QR-PFM¡¢Burst-modeµÄÈýÖÖģʽ»ìºÏµ÷ÖÆ¼¼Êõ£¬ÊµÏÖÁ˵ʹý»ú¹¦ºÄºÍÈ«µçѹ·¶Î§ÏµÄ×î¼ÑЧÂÊ£¬ÆµÂʵ÷ÖÆ¼¼ÊõºÍSoftDriver¼¼Êõ³ä·Ö±£Ö¤Á¼ºÃµÄEMI±íÏÖ¡£AP8268ͬʱÌṩÁËÈ«ÃæµÄ¹Ü½Å¿ª¶Ì·±£»¤£¬ÒÔ¼°ÖðÖÜÆÚ¹ýÁ÷±£»¤¡¢VDD¹ýѹ±£»¤¡¢Ç·Ñ¹Ëø´æ¡¢¹ýα£»¤¡¢Êä³ö¹ýѹ±£»¤¡¢¹ýÔØ±£»¤¡¢Êä³ö¶þ¼«¹Ü¶Ì·±£»¤µÈ¹¦ÄÜ¡£
¡¡¡¡
¡¡¡¡AP8268²úÆ·ÌØÕ÷£º¡¡¡¡
¡¡¡¡¡ö ÈíÆô¶¯¹¦ÄÜ¡¡¡¡
¡¡¡¡¡ö QR-PWM¡¢QR-PFM¡¢Burst-mode»ìºÏģʽÌá¸ßЧÂÊ£¨AP8268A´øQR¹¦ÄÜ£¬AP8268B²»´øQR¹¦ÄÜ£©
¡¡¡¡¡ö רÀûµÄƵÂʶ¶¶¯¼¼ÊõÌá¸ßEMIÐÔÄÜ¡¡¡¡
¡¡¡¡¡ö ÄÚ²¿¼¯³ÉбÂʲ¹³¥¹¦ÄÜ¡¡¡¡
¡¡¡¡¡ö ¸ßµÍѹ·ÖƵ¹¦ÄÜ¡¡¡¡
¡¡¡¡¡ö ×ÔÊÊÓ¦µÄÏßµçѹ²¹³¥¹¦ÄÜ¡¡¡¡
¡¡¡¡¡ö È«ÃæµÄ±£»¤¹¦ÄܰüÀ¨¡¡¡¡
¡¡¡¡ ¹ýα£»¤ (OTP)¡¡¡¡
¡¡¡¡ Êä³ö¹ýѹ±£»¤¡¡¡¡
¡¡¡¡ ÖðÖÜÆÚ¹ýÁ÷±£»¤ (OCP)¡¡¡¡
¡¡¡¡ Êä³ö¿ª/¶Ì·±£»¤¡¡¡¡
¡¡¡¡ רÀûµÄDMGµç×迪/¶Ì·±£»¤(Latchģʽ)¡¡¡¡
¡¡¡¡ ´Î¼¶ÕûÁ÷¹Ü¶Ì·±£»¤¡¡¡¡
¡¡¡¡ ¹ýÔØ±£»¤£¨OLP£©¡¡¡¡
¡¡¡¡AP8268·â×°/¶©¹ºÐÅÏ¢£º

¡¡¡¡AP8268µäÐÍÓ¦Óãº

¡¡¡¡
¡¡¡¡AP8268ÌØÐÔÇúÏߣº

¡¡¡¡
¡¡¡¡AP8268¸ßÐÔÄܶàģʽPWM¿ØÖÆÐ¾Æ¬¼«ÏÞ¹¤×÷·¶Î§£º¡¡¡¡
¡¡¡¡VDD ½ÅÄÍѹ……….………………..……………-0.3~45V¡¡¡¡
¡¡¡¡FB£¬CS£¬DMG ½ÅÄÍѹ……………….……………-0.3~7V¡¡¡¡
¡¡¡¡GATE½ÅÄÍѹ……………….………….…………-0.3~15V¡¡¡¡
¡¡¡¡´æ´¢Î¶ȷ¶Î§…………………….…...…. ….-55~150¡æ¡¡¡¡
¡¡¡¡¹Ü½Åº¸½ÓÎÂ¶È £¨10Ã룩……………..……………...260¡æ¡¡¡¡
¡¡¡¡·â×°ÈÈ×è RθJA £¨SOT23-6L£©…..........………….260¡æ/W
¡¡¡¡ÈËÌåģʽ ESD ÄÜÁ¦(1)£¨HBM£©……..…...….……... 4kV¡¡¡¡
¡¡¡¡»úÆ÷ģʽ ESD ÄÜÁ¦(1)£¨MM£©……..…...….……... 300V