È«²¿²úÆ··ÖÀà
¼¯³Éµç·IC
- ÓÅÊÆ²úÆ·
- Chipown/оÅó΢
- оÅóµç»úÇý¶¯Ð¾Æ¬
- SLAN/Ê¿À¼Î¢
- CR/Æô³¼Î¢
- FM/¸»ÂúϵÁÐ
- SF/ÈüÍþоƬ
- XL/оÁúϵÁÐ
- LW/æê΢
³¡Ð§Ó¦¹Ü/MOS/IGBT
¶þ¼«¹Ü
Èý¼«¹Ü
ÍÆ¼ö²úÆ·
ÁªÏµÎÒÃÇ
ÉîÛÚÊÐæê΢µç×ӿƼ¼ÓÐÏÞ¹«Ë¾
µç»°£º0755-23087599
ÊÖ»ú£º13808858392
ÓÊÏ䣺dunianhua@leweitech.com
µØÖ·£ºÉîÛÚÊб¦°²ÇøÎ÷Ïçº×ÖÞºã·á¹¤Òµ³ÇB11¶°5Â¥¶«
PN8783 65W GaN¿ì³äоƬ
ËùÊô·ÖÀࣺChipown/оÅó΢
Æ·ÅÆ£ºÐ¾Åó΢
ÐͺţºPN8783
·â×°£ºQFN6*8
¹¦ÂÊ£º8.5~56V
µçÁ÷£º
ÐͺţºPN8783
·â×°£ºQFN6*8
¹¦ÂÊ£º8.5~56V
µçÁ÷£º
¶©¹ºÈÈÏߣº0755-23087599
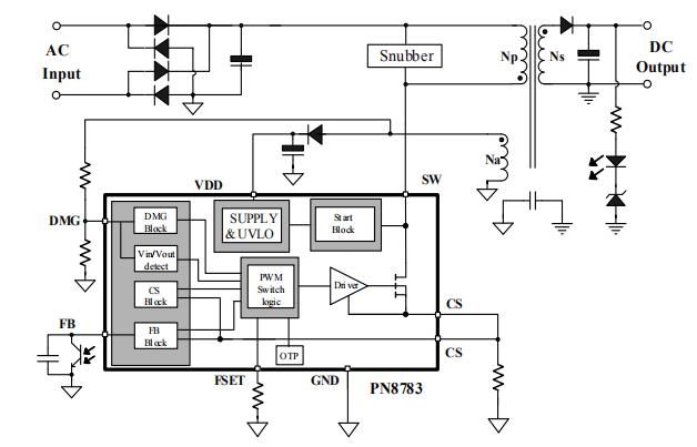
¡¡¡¡PN8783 GaN¿ì³äоƬÄÚ²¿¼¯³ÉÁ˵çÁ÷ģʽ¿ØÖÆÆ÷ºÍ¸ßѹÆô¶¯Ä£¿éÒÔ¼°¸ßÐÔÄÜGaN FET£¬×¨ÓÃÓÚ¸ßÐÔÄܵĿìËÙ³äµç¿ª¹ØµçÔ´¡£¡¡¡¡
¡¡¡¡PN8783¸ù¾ÝÊäÈëµçѹ¡¢Êä³öµçѹºÍ¸ºÔØ×ÔÊÊÓ¦Çл»QR-Lock Mode¡¢PFMºÍBurst Mode£¬¶àģʽµ÷ÖÆ¼¼ÊõºÍÌØÊâÆ÷¼þµÍ¹¦ºÄ½á¹¹¼¼ÊõʵÏÖÁËÈ«¸ºÔØ·¶Î§ÄڵĸßЧÂʺ͵ʹý»ú¹¦ºÄ£¬Í¬Ê±±ÜÃâÁË¿ª¹Ø±ä»»Æ÷½øÈëCCMģʽ¹¤×÷£¬½µµÍ´Î¼¶ÕûÁ÷¹ÜµÄµçѹӦÁ¦¡£ÆµÂʵ÷ÖÆ¼¼ÊõºÍSof-Driver¼¼Êõ³ä·Ö±£Ö¤ÏµÍ³µÄÁ¼ºÃEMI±íÏÖ¡£ÄÚÖÃÁËÏßµçѹ²¹³¥Ä£¿é£¬Ìá¸ßÁËÔÚÈ«ÊäÈëµçѹ·¶Î§ÄڵĴøÔØÄÜÁ¦Ò»ÖÂÐÔ¡£¡¡¡¡
¡¡¡¡Í¬Ê±£¬PN8783оƬ»¹ÌṩÁ˼«ÎªÈ«ÃæºÍÐÔÄÜÓÅÒìµÄÖÇÄÜ»¯±£»¤¹¦ÄÜ£¬Êä³ö¹ýѹ±£»¤¡¢¹ýα£»¤´Î¼¶ÕûÁ÷¹Ü¶Ì·±£»¤¡¢ÖðÖÜÆÚ¹ýÁ÷±£»¤¡¢¹ýÔØ±£»¤µÈ¹¦ÄÜ¡£
¡¡¡¡
¡¡¡¡PN8783Ð¾Æ¬ÌØÐÔ¡¡¡¡
¡¡¡¡¡ö ÄÚÖøßѹGaN FETºÍ¸ßѹÆô¶¯µç·¡¡¡¡
¡¡¡¡¡ö ¹©µçµçѹ8.5~56V£¬ÊʺϿíÊä³öµçѹӦÓá¡¡¡
¡¡¡¡¡ö QR-Lock¼¼ÊõÌá¸ßЧÂʸÄÉÆÏµÍ³ÔëÉù¡¡¡¡
¡¡¡¡¡ö ¿ÕÔØ´ý»ú¹¦ºÄ55mW@230VAc¡¡¡¡
¡¡¡¡¡ö ÓÅÒìÈ«ÃæµÄ±£»¤¹¦ÄÜ¡¡¡¡
¡¡¡¡¡ö ¾«È·µÄ¹ýα£»¤(OTP)¡¡¡¡
¡¡¡¡¡ö Êä³ö¹ýѹ±£»¤¡¡¡¡
¡¡¡¡¡ö ÖðÖÜÆÚ¹ýÁ÷±£»¤(OCP)¡¡¡¡
¡¡¡¡¡ö Êä³ö¶Ì·±£»¤¡¡¡¡
¡¡¡¡¡ö DMGµç×è¶Ì·±£»¤¡¡¡¡
¡¡¡¡¡ö ´Î¼¶ÕûÁ÷¹Ü¶Ì·±£»¤¡¡¡¡
¡¡¡¡¡ö ¹ýÔØ±£»¤
¡¡¡¡
¡¡¡¡·â×°/¶©¹ºÐÅÏ¢

¡¡¡¡
¡¡¡¡µäÐ͵ç·ͼ

¡¡¡¡Ó¦ÓÃÁìÓò¡¡¡¡
¡¡¡¡¡ö ÊÖ»ú³äµçÆ÷¡¡¡¡
¡¡¡¡¡ö ÊÊÅäÆ÷
¡¡¡¡
¡¡¡¡PN8783 GaN¿ì³äоƬÄÚÖÃ700V GaN FETºÍ¸ßѹÆô¶¯µç·£¬¹©µçµçѹ8.5~56V£¬´îÅäPN8307PµäÐÍÓ¦ÓÃÓÚ65W GaN¸ß¼¯³É¿ì³äÌׯ¬·½°¸£¬¸ü¶àPN8783оƬ²ÎÊý¼°Ó¦ÓÃ×ÊÁÏÇëÏòоÅó΢´úÀíæê΢µç×ÓÉêÇë¡£>>
°¢Àï°Í°ÍµêÆÌ
¹Ø×¢æê΢
ÊÕ²Øæê΢










