CR5249_9V2AÊÊÅäÆ÷¸±±ß·½°¸
×ֺţºT|T
¡¡¡¡CR5249ÊÇÒ»¿î¸ßÐÔÄܸ±±ß¼ì²â¿ØÖƵÄPWM¿ª¹Ø£¬DP8·â×°£¬ÄÚ²¿²ÉÓÃÁ˶àģʽ¿ØÖƵÄЧÂʾùºâ¼¼Êõ£¬ÓÃÓÚÓÅ»¯Ð¾Æ¬ÏµÍ³´ý»ú¹¦ºÄºÍÌáÉýЧÂÊ£¬Í¬Ê±²ÉÓÃÆµÂʶ¶¶¯ºÍÈíÇý¶¯¼¼ÊõÒÔ´ïµ½¸üºÃµÄEMÐÔÄÜ£¬Á㹤×÷ÔëÉù¡£Ð¾Æ¬ÄÚÖÃÈíÆô¶¯£¬¿É¼õС MOSFET¿ª¹ØÓ¦Á¦£¬ÁíÓÐOCP¡¢SCP¡¢OTP¡¢OVP×Ô¶¯»Ö¸´µÈ±£»¤¹¦ÄÜ¡£
¡¡¡¡
¡¡¡¡CR5249 Ð¾Æ¬ÌØÐÔ£º¡¡¡¡
¡¡¡¡¡ñ CR5249 ÊÇ DIP8 ·â×°µÄÐÂÐÍ·´¼¤¹¦ÂÊ¿ª¹Ø¡¡¡¡
¡¡¡¡¡ñ ÄÚÖÃÈíÆô¶¯£¬¼õС MOSFET µÄÓ¦Á¦£¬ÄÚÖÃбÆÂ²¹³¥µç·£»¡¡¡¡
¡¡¡¡¡ñ 65kHz ¿ª¹ØÆµÂÊ£¬¾ßÓÐÆµÂʶ¶¶¯¹¦ÄÜ£¬Ê¹Æä¾ßÓÐÁ¼ºÃµÄ EMI ÌØÐÔ£»¡¡¡¡
¡¡¡¡¡ñ 264VAC ÊäÈë´ý»ú¹¦ºÄ:<75mW£»¡¡¡¡
¡¡¡¡¡ñ ¾ßÓГÈíÆô¶¯¡¢OCP¡¢SCP¡¢OTP¡¢OVP ×Ô¶¯»Ö¸´µÈ±£»¤¹¦ÄÜ£»¡¡¡¡
¡¡¡¡¡ñ µç·½á¹¹¼òµ¥¡¢½ÏÉÙµÄÍâΧԪÆ÷¼þ£¬ÊÊÓÃÓÚС¹¦ÂÊ AC/DC µçÔ´ÊÊÅäÆ÷¡¢³äµçÆ÷¡£¡¡¡¡
¡¡¡¡¡ñ ÄÜЧÂú×ã DOE ¢ö ºÍ CoC V5_T2 ÒªÇó¡£
¡¡¡¡
¡¡¡¡Ò»¡¢·½°¸¸ÅÊö¡¡¡¡
¡¡¡¡¡ö PCBA³ß´ç£º66*39*24mm¡¡¡¡
¡¡¡¡¡ö AC264V´ý»ú¹¦ºÄ½öΪ70mW¡¡¡¡
¡¡¡¡¡ö È«µçѹÊäÈëʱƽ¾ùЧÂÊ>86%¡¡¡¡
¡¡¡¡¡ö ±äѹÆ÷£¬²ÉÓÃÁËEE19W¼Óºñ´Åо¡¡¡¡
¡¡¡¡¡ö ¾ßÓÐÁ¼ºÃµÄ¶¯Ì¬¸ºÔØÄÜÁ¦¡¡¡¡
¡¡¡¡¡ö ¾ßÓГÈíÆô¶¯¡¢OCP¡¢SCP¡¢OVP¡¢OTP×Ô¶¯»Ö¸´”µÈ¶àÖÖ±£»¤¹¦ÄÜ¡£
¡¡¡¡
¡¡¡¡¶þ¡¢PCB¼°DEMOʵÎïͼ

¡¡¡¡
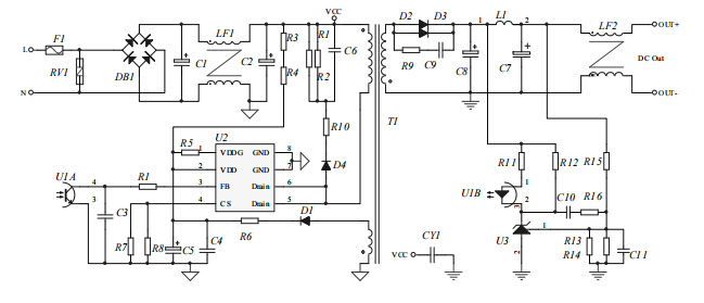
¡¡¡¡Èý¡¢ÔÀíͼ

¡¡¡¡
¡¡¡¡ËÄ¡¢Ö÷Òª²âÊÔ²ÎÊý
| ´ý»ú¹¦ºÄ | <70mW |
| ƽ¾ùЧÂÊ | >86% |
| ºãѹ¾«¶È | ±1% |
| ÎÆ²¨ | <80mV |
| Æô¶¯Ê±¼ä | <2.4S |
¡¡¡¡
¡¡¡¡Îå¡¢BOM±í

¡¡¡¡
¡¡¡¡CR5249_9V2AÊÊÅäÆ÷¸±±ß·½°¸£¬ÄÚÖöàÖÖ±£»¤¹¦ÄܺÍÓÅÒìµÄÐÔÄÜ£¬´ý»ú¹¦ºÄ<70mW£¬Æ½¾ùЧÂÊ>86%£¬Âú×ã“COC_V5_T2” ÄÜЧ±ê×¼£¬ÔÚÖÐС¹æÄ£µçÔ´±ä»»Æ÷Öм«¾ß¾ºÕùÁ¦£¬¸ü¶àCR5249_9V2A£¬CR5249_12V1.5AÓ¦ÓÃ×ÊÁÏÇëÏòÆô³½Î¢´úÀíæê΢µç×ÓÉêÇë¡£>>
ÉÏһƪ£ºCR6249_12V1.5AµçÔ´ÊÊÅäÆ÷·½°¸ ÏÂһƪ£ºPN8163_48V¸ßÐÔÄÜPOEµçÔ´·½°¸
Ïà¹Ø×ÊѶ
- 5v2aµçÔ´ÊÊÅäÆ÷оƬ/³äµçÆ÷ic·½°¸
- 7¸ö´ó·ù¾«¼òÍâΧµÄac-dcµçÔ´¹ÜÀíоƬ·½°¸
- CR6900A_45w¿ì³äpdµçÔ´·½°¸
- 12v1aÊÊÅäÆ÷·½°¸ÎÞYÎÞ¹²Ä££¬½öÐè2¿ÅÍâΧо
- µÂÆÕ΢DP2525BԱ߷´À¡µçԴоƬºãѹºãÁ÷5W
- PN8163_48V¸ßÐÔÄÜPOEµçÔ´·½°¸
- ´´ÐÂÌׯ¬| 12V2AÈ¥YÁù¼¶ÄÜЧµçÔ´ÊÊÅäÆ÷·½°¸
- CR3346 12V1AµçÔ´ÊÊÅäÆ÷·½°¸
- AP2905 5V0.7A½µÑ¹·½°¸£¬ÎÞEMIÂ˲¨Æ÷¡¢½öÐè
- 5V2.4A Áù¼¶ÄÜЧ³äµçÆ÷Ìׯ¬·½°¸
ͬÀàÎÄÕÂÅÅÐÐ
- 7¸ö´ó·ù¾«¼òÍâΧµÄac-dcµçÔ´¹ÜÀíоƬ·½°¸
- µÂÆÕ΢DP2525BԱ߷´À¡µçԴоƬºãѹºãÁ÷5W
- CR5218SC_5V1AÊÊÅäÆ÷·½°¸
- 5v¿ª¹ØµçԴоƬPN8370M+PN8306M 5V2AÁù¼¶ÄÜ
- CR1252+CR3012_12V20A¿ª¹ØµçÔ´·½°¸
- »ùÓÚPN8390+PN8308M¸ßÐÔÄÜ12V2AÊÊÅäÆ÷µçÔ´
- PN8000ÎÞµç¸Ð¸ºÑ¹Êä³öAC-DC·Ç¸ôÀ볬¾«¼ò·½
- PN8370_2.4AÊÖ»ú³äµçÆ÷µçԴоƬ·½°¸
- 12V3.0Aͬ²½ÕûÁ÷Áù¼¶ÄÜЧµçÔ´ÊÊÅäÆ÷Ó¦Ó÷½
- CR6249_12V1.5AµçÔ´ÊÊÅäÆ÷·½°¸
×îÐÂÎÄÕÂ×ÊѶ
- ¹ýÈÏÖ¤¡¢µÍ³É±¾ | 65W-PD-2C1Aµª»¯ïØÉè¼Æ·½
- ¿ªÒµ´ó¼ª | ÉîÛÚÊÐæê΢µç×Ó-Äþ²¨·Ö¹«Ë¾£¡
- ϲºØÐ¾Åó΢ף¾¸²©Ê¿ÈÙ»ñ¡°½ËÕÇàÄêÎåËĽ±ÕÂ
- CR6212_5V/12V¸ßЧÂÊ¡¢µÍ³É±¾µçÔ´·½°¸£¬Íê
- 2024ÄêÕ¹³á·ÉÏè | 2023Äê¶ÈÒµÎñ×ܽύÁ÷´ó
- ÕæÃ¯¼ÑÖúÁ¦µç¶¯Æû³µÁªÃËÆû³µµç×ÓÔªÆ÷¼þ¹¤×÷
- îýÁ¦AP30H80Q vbus¿ª¹ØMOS»ñµÃ°²¿Ë67W 2C1A
- Ê¿À¼Î¢650V¸ßѹ³¬½áSTSϵÁУ¬¹ã·ºÓ¦ÓÃÓÚÏû
- оÅóPN8213»ñƷʤ65Wµª»¯ïسäµçÆ÷²ÉÓ㬿É
- æê΢µç×ӲμÓÉúÃüÓ¦¼±¡°¾È¡±ÔÚÉí±ß£¬¼±¾È¼¼
°¢Àï°Í°ÍµêÆÌ
¹Ø×¢æê΢
ÊÕ²Øæê΢

