È«²¿²úÆ··ÖÀà
¼¯³Éµç·IC
- ÓÅÊÆ²úÆ·
- Chipown/оÅó΢
- оÅóµç»úÇý¶¯Ð¾Æ¬
- SLAN/Ê¿À¼Î¢
- CR/Æô³¼Î¢
- FM/¸»ÂúϵÁÐ
- SF/ÈüÍþоƬ
- XL/оÁúϵÁÐ
- LW/æê΢
³¡Ð§Ó¦¹Ü/MOS/IGBT
¶þ¼«¹Ü
Èý¼«¹Ü
ÍÆ¼ö²úÆ·
ÁªÏµÎÒÃÇ
ÉîÛÚÊÐæê΢µç×ӿƼ¼ÓÐÏÞ¹«Ë¾
µç»°£º0755-23087599
ÊÖ»ú£º13808858392
ÓÊÏ䣺dunianhua@leweitech.com
µØÖ·£ºÉîÛÚÊб¦°²ÇøÎ÷Ïçº×ÖÞºã·á¹¤Òµ³ÇB11¶°5Â¥¶«
CR5249 18W¸ßÐÔÄܸ±±ßоƬ
ËùÊô·ÖÀࣺCR/Æô³¼Î¢
Æ·ÅÆ£ºCRÆô³½Î¢
ÐͺţºCR5249
·â×°£ºDIP-8L
¹¦ÂÊ£º18-24W
µçÁ÷£º75mW
ÐͺţºCR5249
·â×°£ºDIP-8L
¹¦ÂÊ£º18-24W
µçÁ÷£º75mW
¶©¹ºÈÈÏߣº0755-23087599
¡¡¡¡CR5249ÊÇÒ»¿î¸ßÐÔÄܵĵçÁ÷¿ØÖÆÐÍ PWM ¿ª¹Ø£¬È«µçѹ·¶Î§ÄÚ´ý»ú¹¦ºÄСÓÚ 75mW£¬Âú×ãÄÜЧÁù±ê×¼¡£ÎªÁ˼õÉÙ´ý»ú¹¦ºÄºÍÌáÉýЧÂÊ£¬CR5249 ¼¯³ÉÁ˶àÖÖ¹¤×÷ģʽ¡£Ëæ×ŸºÔصı仯£¬CR5249¸ßÐÔÄܸ±±ßоƬ¿ÉÒÔ¹¤×÷ÔÚÈýÖÖ²»Í¬µÄģʽ£¬²¢ÇÒÿÖÖģʽ¶¼×öÁËÓÅ»¯¡£µ±¸ºÔغÜÖØÊ±£¬ÏµÍ³¹¤×÷ÔÚ´«Í³µÄ PWM£¨Âö³å¿í¶Èµ÷ÖÆ£©Ä£Ê½¡£µ±¸ºÔرäÇáʱ£¬ÏµÍ³½øÈë PFM£¨Âö³åƵÂʵ÷ÖÆ£©Ä£Ê½¡£ÔÚ PFM ģʽÏ£¬Ëæ×ŸºÔصÄÖð½¥±äÇᣬ¿ª¹ØÆµÂÊÒ²Ö𽥵ļõС¡£CR5249 ÖжÀÓÐµÄÆµÂʱ任ģ¿é¿ÉÒÔʹ¿ª¹ØÆµÂÊÆ½»¬½µµÍ¶ø²»²úÉúÔëÉù¡£ÓÉÓÚÆµÂʵĽµµÍ£¬¿ª¹ØËðºÄÒ²±»ÓÐЧµÄ¼õСÁË¡£µ±¸ºÔؼÌÐø½µµÍ¶øµÍÓÚijһÉ趨ֵʱ£¬ÏµÍ³½øÈë PSM£¨ÌøÆµµ÷ÖÆ£©Ä£Ê½¡£ÔÚ PSM ģʽÏ£¬Ò»Ð©¿ª¹ØÖÜÆÚ±»Ìø¹ý£¬ÕâЩÖÜÆÚÄÚ¿ª¹Ø¹ÜÍêÈ«¹Ø¶Ï£¬Òò´ËÕâÖÖģʽ¿É½øÒ»²½½µµÍ´ý»ú¹¦ºÄ¡£ÔÚÉÏÊöµÄÈýÖÖ¹¤×÷ģʽÏ£¬¶¼¼¯³ÉÁËÆµÂʶ¶¶¯¹¦ÄÜ£¬À´ÌáÉýϵͳµÄ EMIÌØÐÔ¡£¡¡¡¡
¡¡¡¡Ð¾Æ¬»¹¼¯³ÉÁË×î´óÊä³ö¹¦Âʶ¯Ì¬²¹³¥Ä£¿é£¬´Ó¶ø±£Ö¤ÏµÍ³ÔÚÈ«µçѹ½»Á÷ÊäÈ뷶Χ£¨90V~264V£©ÄÚ×î´óÊä³ö¹¦Âʵãºã¶¨¡£¡¡¡¡
¡¡¡¡CR5249¸ßÐÔÄܸ±±ßоƬ¼¯³ÉÁ˶àÖÖ¹¦Äܺͱ£»¤ÌØÐÔ£¬°üÀ¨Ç·Ñ¹Ëø¶¨£¨UVLO£©£¬VDD ¹ýѹ±£»¤£¨OVP£©£¬ÈíÆô¶¯£¬¹ýα£»¤£¨OTP£©£¬ÖðÖÜÆÚµçÁ÷ÏÞÖÆ£¨OCP£©£¬¹ýÔØ±£»¤£¨OLP£©£¬SENSE Òý½ÅÐü¿Õ±£»¤£¬GATE ¶Ëóéλ£¬Ç°ÑØÏûÒþµÈ¡£
¡¡¡¡
¡¡¡¡CR5249 ¸ßÐÔÄܸ±±ßоƬÖ÷ÒªÌØµã¡¡¡¡
¡¡¡¡¡ö È«µçѹ·¶Î§´ý»úµÍÓÚ75mW¡¡¡¡
¡¡¡¡¡ö Âú×ãÄÜЧÁù¼¶±ê×¼¡¡¡¡
¡¡¡¡¡ö PSMģʽ½µµÍ´ý»ú¹¦ºÄ¡¡¡¡
¡¡¡¡¡ö ÄÚÖÃÈíÆô¶¯¡¡¡¡
¡¡¡¡¡ö Á¼ºÃµÄEMIÌØÐÔ¡¡¡¡
¡¡¡¡¡ö ÁãÔëÉù¹¤×÷¡¡¡¡
¡¡¡¡¡ö µäÐÍ65kHz¿ª¹ØÆµÂÊ¡¡¡¡
¡¡¡¡¡ö µçÁ÷ģʽ¿ØÖÆ¡¡¡¡
¡¡¡¡¡ö ÄÚÖÃбÆÂ²¹³¥¡¡¡¡
¡¡¡¡¡ö ÄÚÖÃÇ°ÑØÏûÒþ¡¡¡¡
¡¡¡¡¡ö Æô¶¯µçÁ÷ºÍ¹¤×÷µçÁ÷µÍ¡¡¡¡
¡¡¡¡¡ö VDD¶Ë¹ýѹ±£»¤¡¡¡¡
¡¡¡¡¡ö ¹ýÔØ±£»¤ ¡¡¡¡
¡¡¡¡¡ö ÖðÖÜÆÚ¹ýÁ÷±£»¤¡¡¡¡
¡¡¡¡¡ö ¹ýα£»¤ ¡¡¡¡
¡¡¡¡¡ö Êä³öÕûÁ÷¶þ¼«¹Ü¶Ì·±£»¤¡¡¡¡
¡¡¡¡¡ö DIP-8LÂÌÉ«·â×°
¡¡¡¡
¡¡¡¡Òý½Å¹¦Äܼ°ÃèÊö

¡¡¡¡
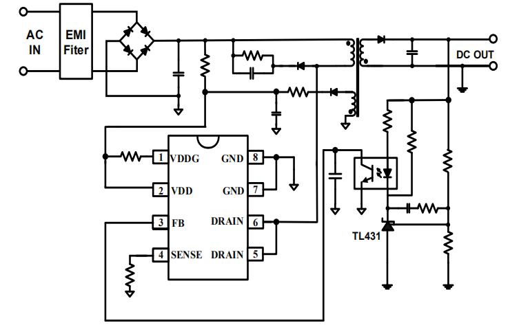
¡¡¡¡CR5249µäÐ͵ç·

¡¡¡¡
¡¡¡¡Ó¦ÓÃÁìÓò¡¡¡¡
¡¡¡¡¡ö µçÔ´ÊÊÅäÆ÷¡¡¡¡
¡¡¡¡¡ö ¿ª·ÅʽµçÔ´¡¡¡¡
¡¡¡¡¡ö ÊýÂëÏà»úºÍÉãÏñ»úµçÔ´¡¡¡¡
¡¡¡¡¡ö µçÄԺͷþÎñÆ÷¸¨ÖúµçÔ´¡¡¡¡
¡¡¡¡¡ö »ú¶¥ºÐµçÔ´¡¡¡¡
¡¡¡¡¡ö ÕÆÉϵçÄÔµçÔ´
¡¡¡¡
¡¡¡¡CR5249¸ßÐÔÄܸ±±ßоƬÊǵçÁ÷ģʽ PWM ¿ª¹Ø£¬´ý»ú¹¦ºÄСÓÚ 75mW ²¢ÇÒЧÂÊÂú×ãÄÜЧÁùÒªÇó£¬Í¬Ê±ÄÚÖöàÖÖ±£»¤¹¦ÄܺÍÓÅÒìµÄÐÔÄÜ£¬85-265VACµäÐÍÓ¦Óù¦ÂÊ18W£¬230VAC ±15%µäÐÍÓ¦Óù¦ÂÊ24W£¬ÔÚÖÐС¹æÄ£µçÔ´±ä»»Æ÷Öм«¾ß¾ºÕùÁ¦£¬¸ü¶àCR5249¸ßÐÔÄܸ±±ßоƬ²úÆ·ÊÖ»ú¼°Ó¦ÓÃ×ÊÁÏÇëÏòæê΢µç×ÓÉêÇë¡£>>
¡¡¡¡
°¢Àï°Í°ÍµêÆÌ
¹Ø×¢æê΢
ÊÕ²Øæê΢










