65w¿ì³ä·½°¸ PN8213+PN8307
×ֺţºT|T
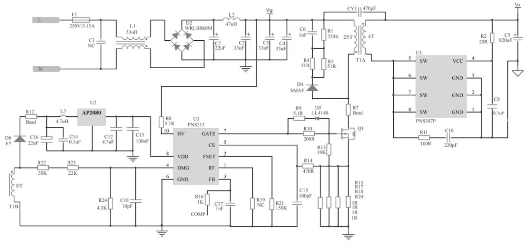
¡¡¡¡65w¿ì³ä·½°¸ÓÉPN8213¡¢PN8307P¡¢AP2080Èý¿ÅÌׯ¬×éºÏ£¬´îÅäGaN»òÕßSuperJunctionÆ÷¼þ£¬¾ßÓи߻·Â·Îȶ¨¶È¡¢¸ß¹¦ÂÊÃܶȡ¢50mWµÍ´ý»ú¹¦ºÄ¡¢100VÈ«¼¯³Éͬ²½ÕûÁ÷µÈ¶àÖØÁÁµã¡£
¡¡¡¡
¡¡¡¡Ò»¡¢65w¿ì³ä·½°¸ÁÁµã¡¡¡¡
¡¡¡¡PN8213ʵÏÖÕæÕýQR-Lock¼¼Êõ£¬»·Â·¸ß¶ÈÎȶ¨£¬½ø¿ÚÌæ»»µÄÊÊÅä¶È¸ü¸ß£¬×î¸ßÖ§³Ö500kHz¹¤×÷ƵÂÊ£¬¼õС±äѹÆ÷¼°Êä³öµçÈÝÌå»ý£»µäÐÍת»»Ð§ÂÊ´óÓÚ93%£¬ÌáÉý³äµçÆ÷¹¦ÂÊÃܶȡ£
¡¡¡¡
¡¡¡¡PN8213Ó뺣ÍâÓÑÉÌÏà±È£¬¾ß±¸“Èý¸ßÒ»µÍ”ѹµ¹ÐÔÓÅÊÆÌæ´ú£¬ÍâΧÉÙ2-4¿Å£¨OVP¸´Óã©¡¢1/4¸ºÔØ×ª»»Ð§ÂÊÓÅÓÚ1%ÒÔÉÏ£¬Æô¶¯HVÄÍѹ¸ß³ö100V£¬VDDÄÍѹ¸ß³ö30V£¬¾ßÓÐÊеçǷѹ±£»¤¡¢Êä³ö¹ýѹ±£»¤¡¢Ô¸±±ß·Àֱͨ±£»¤¡¢¹ýÔØ±£»¤¡¢¹ýα£»¤µÈ¡£¡¡¡¡
¡¡¡¡PN8213ÄÚÖÃ800V¸ßѹÆô¶¯¹ÜºÍXµçÈݷŵ繦ÄÜ£¬´ý»ú¹¦ºÄСÓÚ50mW¡£
¡¡¡¡
¡¡¡¡ÓëPN8213Ö÷¿Ø´îÅäµÄÊÇÈ«¼¯³Éͬ²½ÕûÁ÷PN8307P£¬ÄÚÖÃ100V/7mΩÖÇÄÜMOSFET£¬×ÔÊÊÓ¦ËÀÇø¿ØÖÆÌá¸ßMOSFET RdsonÀûÓÃÂÊ£¬¸üµÍÎÂÉý£¬³¬¸ßÐԼ۱ȡ£

¡¡¡¡
¡¡¡¡·½°¸»¹°üº¬ÁËAP2080 BoostоƬ²ÉÓÃ1.5MHz¿ª¹ØÆµÂʵÄCOT¿ØÖƼ¼Êõ£¬½«´¢Äܵç¸ÐÌå»ý½µÖÁ0805·â×°£¬Èκι¤¿öÏ¿ɽ«PN8213 ¹©µç·¶Î§¿ØÖÆÔÚ11-40V£¬Ìá¸ß15-20VÊä³öµçѹϵÄת»»Ð§ÂÊ¡£
¡¡¡¡
¡¡¡¡¶þ¡¢·â×°¼°½ÅλÅäÖÃͼ

¡¡¡¡
¡¡¡¡Èý¡¢DEMOʵÎïͼ

¡¡¡¡
¡¡¡¡65w¿ì³ä·½°¸demoÈçÉÏͼËùʾ£¬³ß´ç½öΪ52mm x 27mm x20mm£¬ÍâΧ¾«¼ò¡£
¡¡¡¡
¡¡¡¡ËÄ¡¢·½°¸µäÐÍÓ¦ÓÃͼ

¡¡¡¡
¡¡¡¡Îå¡¢±äѹÆ÷Éè¼Æ

¡¡¡¡
¡¡¡¡±äѹÆ÷Éè¼Æ²ÉÓÃATQ23.7¹Ç¼Ü£¬ÈÆÏ߽ṹÈçÉÏͼËùʾ£¬³õ¼¶ÈÆ×éµç¸ÐÁ¿ (Lp) £º320±5%uH @10kHz¡£
¡¡¡¡
¡¡¡¡Áù£ºÐ§ÂʲâÊÔ

¡¡¡¡
¡¡¡¡ÔÚ20VÊä³öϵÄЧÂʱíÏÖ²âÊÔÖУ¬¿ÉÒÔ¿´µ½65W¿ì³ä·½°¸ÔÚ115VºÍ230VÊäÈëµçѹʱ£¬20V 3.25AµÄÊä³öЧÂʾù³¬¹ý92%£¬Ïà½ÏÓÚÄÜЧ±ê×¼ÓÐ4%ÒÔÉϵÄÔ£Á¿¡£

¡¡¡¡
¡¡¡¡ÔÚ15VÊä³öϵÄЧÂʱíÏÖ²âÊÔÖУ¬¿ÉÒÔ¿´µ½Ð¾Åó΢65W PD¿ì³ä·½°¸ÔÚ115VºÍ230VÊäÈëµçѹʱ£¬15V 3AµÄÊä³öЧÂʳ¬¹ý92%£¬Ïà½ÏÓÚÄÜЧ±ê×¼ÓÐ4%×óÓÒµÄÔ£Á¿¡£

¡¡¡¡
¡¡¡¡ÔÚ9VÊä³öϵÄЧÂʱíÏÖ²âÊÔÖУ¬¿ÉÒÔ¿´µ½65W PDÌׯ¬·½°¸ÔÚ115VºÍ230VÊäÈëµçѹʱ£¬9V3AµÄÊä³öЧÂʽӽü92%£¬Ïà½ÏÓÚÄÜЧ±ê×¼ÓÐ6%×óÓÒµÄÔ£Á¿¡£

¡¡¡¡
¡¡¡¡ÔÚ5VÊä³öϵÄЧÂʱíÏÖ²âÊÔÖУ¬¿ÉÒÔ¿´µ½65W¿ì³ä·½°¸ÔÚ115VÊäÈëµçѹʱ£¬5V 3AµÄÊä³öЧÂʽӽü91%£¬ÔÚ230VÊäÈëµçѹʱ5V 3AµÄÊä³öЧÂʳ¬¹ý88%£¬Ïà½ÏÓÚÄÜЧ±ê×¼ÓÐ9%ºÍ6%×óÓÒµÄÔ£Á¿¡£
¡¡¡¡
¡¡¡¡Æß£º¿ÕÔØ´ý»ú¹¦ºÄ

¡¡¡¡
¡¡¡¡Í¨¹ý¶Ô65W ¿ì³ä·½°¸µÄ¿ÕÔØ´ý»ú¹¦ºÄ²âÊÔ¿ÉÒÔ¿´³ö£¬´ý»ú¹¦ºÄÔÚ50mW×óÓÒ£¬Âú×ã75mWÄÜЧ±ê×¼¡£
¡¡¡¡
¡¡¡¡°Ë¡¢EMC²âÊÔ¡¡¡¡
¡¡¡¡¡ñ EMI´«µ¼¡¢·øÉäÂú×ãEN55032 Class B±ê×¼ÒªÇó£¬Ô£Á¿¾ù´óÓÚ6dB¡¡¡¡
¡¡¡¡¡ñ ESDÂú×ãIEC61000-4-2£¬8kV/15kVµÈ¼¶ÒªÇó¡¡¡¡
¡¡¡¡¡ñ EFTÂú×ãIEC 61000-4-4: 2004£¬4kVµÈ¼¶ÒªÇó¡¡¡¡
¡¡¡¡¡ñ SurgeÂú×ãIEC 61000-4-5:2005£¬2kVµÈ¼¶ÒªÇó¡¡¡¡
¡¡¡¡¡ñ ½»Á÷¾øÔµÂú×ã3.75kVacÒªÇó
¡¡¡¡
¡¡¡¡65w¿ì³ä·½°¸²ÉÓóõ¼¶¸ßÊÊÅä+´Î¼¶È«¼¯³É£¬QR-Lock¼¼Êõ£¬ÏÔÖøÌá¸ß³äµçÆ÷µÄ¹¦ÂÊÃܶȣ¬Ïà±ÈÆÕͨQRÕûÌ幤×÷ƵÂʸü¸ß¡¢»·Â·Îȶ¨ÐÔ¸ü¼Ñ£¬¸ü¶à65w¿ì³ä·½°¸PN8213+PN8307P+AP2080²úÆ·Êֲᡢ²âÊÔÊý¾Ý¼°Ó¦ÓÃÒªµã×ÊÁÏÇëÏòÎÒÃÇÉêÇë¡£>>
ÉÏһƪ£º30W pd¿ì³ä·½°¸PN8165+PN8307H(A) ÏÂһƪ£ºCR6900A_45w¿ì³äpdµçÔ´·½°¸
Ïà¹Ø×ÊѶ
- CR3346 12V1AµçÔ´ÊÊÅäÆ÷·½°¸
- µÂÆÕ΢DP2525BԱ߷´À¡µçԴоƬºãѹºãÁ÷5W
- 5V2.4A Áù¼¶ÄÜЧ³äµçÆ÷Ìׯ¬·½°¸
- 5v2aµçÔ´ÊÊÅäÆ÷оƬ/³äµçÆ÷ic·½°¸
- 7¸ö´ó·ù¾«¼òÍâΧµÄac-dcµçÔ´¹ÜÀíоƬ·½°¸
- PN8163_48V¸ßÐÔÄÜPOEµçÔ´·½°¸
- AP2905 5V0.7A½µÑ¹·½°¸£¬ÎÞEMIÂ˲¨Æ÷¡¢½öÐè
- 12v1aÊÊÅäÆ÷·½°¸ÎÞYÎÞ¹²Ä££¬½öÐè2¿ÅÍâΧо
- ´´ÐÂÌׯ¬| 12V2AÈ¥YÁù¼¶ÄÜЧµçÔ´ÊÊÅäÆ÷·½°¸
- CR6900A_45w¿ì³äpdµçÔ´·½°¸
ͬÀàÎÄÕÂÅÅÐÐ
- 7¸ö´ó·ù¾«¼òÍâΧµÄac-dcµçÔ´¹ÜÀíоƬ·½°¸
- µÂÆÕ΢DP2525BԱ߷´À¡µçԴоƬºãѹºãÁ÷5W
- CR5218SC_5V1AÊÊÅäÆ÷·½°¸
- 5v¿ª¹ØµçԴоƬPN8370M+PN8306M 5V2AÁù¼¶ÄÜ
- CR1252+CR3012_12V20A¿ª¹ØµçÔ´·½°¸
- »ùÓÚPN8390+PN8308M¸ßÐÔÄÜ12V2AÊÊÅäÆ÷µçÔ´
- PN8000ÎÞµç¸Ð¸ºÑ¹Êä³öAC-DC·Ç¸ôÀ볬¾«¼ò·½
- PN8370_2.4AÊÖ»ú³äµçÆ÷µçԴоƬ·½°¸
- 12V3.0Aͬ²½ÕûÁ÷Áù¼¶ÄÜЧµçÔ´ÊÊÅäÆ÷Ó¦Ó÷½
- CR6249_12V1.5AµçÔ´ÊÊÅäÆ÷·½°¸
×îÐÂÎÄÕÂ×ÊѶ
- ¹ýÈÏÖ¤¡¢µÍ³É±¾ | 65W-PD-2C1Aµª»¯ïØÉè¼Æ·½
- ¿ªÒµ´ó¼ª | ÉîÛÚÊÐæê΢µç×Ó-Äþ²¨·Ö¹«Ë¾£¡
- ϲºØÐ¾Åó΢ף¾¸²©Ê¿ÈÙ»ñ¡°½ËÕÇàÄêÎåËĽ±ÕÂ
- CR6212_5V/12V¸ßЧÂÊ¡¢µÍ³É±¾µçÔ´·½°¸£¬Íê
- 2024ÄêÕ¹³á·ÉÏè | 2023Äê¶ÈÒµÎñ×ܽύÁ÷´ó
- ÕæÃ¯¼ÑÖúÁ¦µç¶¯Æû³µÁªÃËÆû³µµç×ÓÔªÆ÷¼þ¹¤×÷
- îýÁ¦AP30H80Q vbus¿ª¹ØMOS»ñµÃ°²¿Ë67W 2C1A
- Ê¿À¼Î¢650V¸ßѹ³¬½áSTSϵÁУ¬¹ã·ºÓ¦ÓÃÓÚÏû
- оÅóPN8213»ñƷʤ65Wµª»¯ïسäµçÆ÷²ÉÓ㬿É
- æê΢µç×ӲμÓÉúÃüÓ¦¼±¡°¾È¡±ÔÚÉí±ß£¬¼±¾È¼¼
°¢Àï°Í°ÍµêÆÌ
¹Ø×¢æê΢
ÊÕ²Øæê΢

