È«²¿²úÆ··ÖÀà
¼¯³Éµç·IC
- ÓÅÊÆ²úÆ·
- Chipown/оÅó΢
- оÅóµç»úÇý¶¯Ð¾Æ¬
- SLAN/Ê¿À¼Î¢
- CR/Æô³¼Î¢
- FM/¸»ÂúϵÁÐ
- SF/ÈüÍþоƬ
- XL/оÁúϵÁÐ
- LW/æê΢
³¡Ð§Ó¦¹Ü/MOS/IGBT
¶þ¼«¹Ü
Èý¼«¹Ü
ÍÆ¼ö²úÆ·
ÁªÏµÎÒÃÇ
ÉîÛÚÊÐæê΢µç×ӿƼ¼ÓÐÏÞ¹«Ë¾
µç»°£º0755-23087599
ÊÖ»ú£º13808858392
ÓÊÏ䣺dunianhua@leweitech.com
µØÖ·£ºÉîÛÚÊб¦°²ÇøÎ÷Ïçº×ÖÞºã·á¹¤Òµ³ÇB11¶°5Â¥¶«
PN8213 65wµª»¯ïسäµçÆ÷оƬ
ËùÊô·ÖÀࣺChipown/оÅó΢
Æ·ÅÆ£ºÐ¾Åó΢
ÐͺţºPN8213ST-A1
·â×°£ºSSOP10
¹¦ÂÊ£º65W
µçÁ÷£º9~57V
ÐͺţºPN8213ST-A1
·â×°£ºSSOP10
¹¦ÂÊ£º65W
µçÁ÷£º9~57V
¶©¹ºÈÈÏߣº0755-23087599
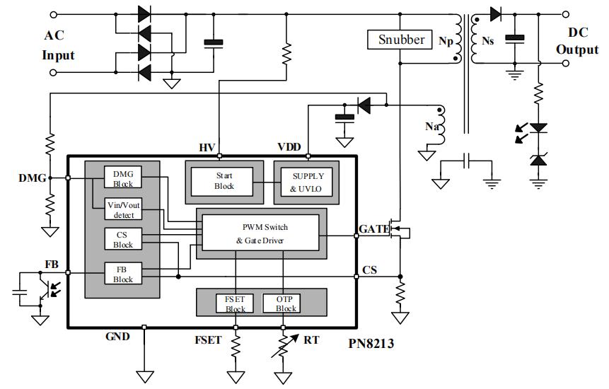
¡¡¡¡PN8213ÄÚ²¿¼¯³ÉÁ˵çÁ÷ģʽ¿ØÖÆÆ÷ºÍ¸ßѹÆô¶¯Ä£¿é£¬×¨ÓÃÓÚ¸ßÐÔÄܵĿìËÙ³äµç¿ª¹ØµçÔ´¡£¡¡¡¡
¡¡¡¡PN8213µª»¯ïسäµçÆ÷оƬ¸ù¾ÝÊäÈëµçѹ¡¢Êä³öµçѹºÍ¸ºÔØ×ÔÊÊÓ¦Çл»Valley-Lock Mode¡¢PFMºÍBurst Mode£¬¶àģʽµ÷ÖÆ¼¼ÊõºÍÌØÊâÆ÷¼þµÍ¹¦ºÄ½á¹¹¼¼ÊõʵÏÖÁËÈ«¸ºÔØ·¶Î§ÄڵĸßЧÂʺ͵ʹý»ú¹¦ºÄ£¬Í¬Ê±±ÜÃâÁË¿ª¹Ø±ä»»Æ÷½øÈëCCMģʽ¹¤×÷£¬½µµÍ´Î¼¶ÕûÁ÷¹ÜµÄµçѹӦÁ¦¡£ÆµÂʵ÷ÖÆ¼¼ÊõºÍSo-Driver¼¼Êõ³ä·Ö±£Ö¤ÏµÍ³µÄÁ¼ºÃEI±íÏÖ¡£ÄÚÖÃÁËÏßµçѹ²¹³¥Ä£¿é£¬Ìá¸ßÁËÔÚÈ«ÊäÈëµçѹ·¶Î§ÄڵĴøÔØÄÜÁ¦Ò»ÖÂÐÔ¡£¡¡¡¡
¡¡¡¡PN8213 65wµª»¯ïسäµçÆ÷оƬÌṩÁ˼«ÎªÈ«ÃæºÍÐÔÄÜÓÅÒìµÄÖÇÄÜ»¯±£»¤¹¦ÄÜ£¬°üÀ¨ÖðÖÜÆÚ¹ýÁ÷±£»¤¡¢ÊäÈëǷѹ±£»¤¡¢Êä³ö¹ýѹ±£»¤¡¢Ë«Öعýα£»¤¡¢´Î¼¶ÕûÁ÷¹Ü¶Ì·±£»¤¡¢¹ýÔØ±£»¤µÈ¹¦ÄÜ¡£
¡¡¡¡
¡¡¡¡PN8213 65wµª»¯ïسäµçÆ÷Ð¾Æ¬ÌØÕ÷¡¡¡¡
¡¡¡¡¡ö ÄÚÖøßѹÆô¶¯µç·¡¡¡¡
¡¡¡¡¡ö ¹©µçµçѹ957V,ÊʺϿíÊä³öµçѹӦÓá¡¡¡
¡¡¡¡¡ö Valley Lock:¼¼ÊõÌá¸ßЧÂʸÄÉÆÏµÍ³ÔëÉù¡¡¡¡
¡¡¡¡¡ö ×î¸ß¹¤×÷ƵÂÊÍⲿ¿ÉÉèÖá¡¡¡
¡¡¡¡¡ö ¿ÕÔØ´ý»ú¹¦ºÄ<55mW@230VAC¡¡¡¡
¡¡¡¡¡ö ÓÅÒìÈ«ÃæµÄ±£»¤¹¦ÄÜ£ºÖðÖÜÆÚ¹ýÁ÷±£»¤¡¢ÊäÈëǷѹ±£»¤¡¢Êä³ö¹ýѹ±£»¤¡¢Êä³ö¿ª/¶Ì·±£»¤¡¢DMGµç×è¶Ì·±£»¤¡¢´Î¼¶ÕûÁ÷¹Ü¶Ì·±£»¤¡¢¹ý¸ºÔر£»¤¡¢Ë«Öعýα£»¤¡£
¡¡¡¡
¡¡¡¡·â×°¼°¹Ü½Å¹¦ÄÜ

¡¡¡¡
¡¡¡¡µäÐ͵ç·ͼ

¡¡¡¡
¡¡¡¡Ó¦ÓÃÁìÓò¡¡¡¡
¡¡¡¡¡ö ÊÖ»ú³äµçÆ÷¡¡¡¡
¡¡¡¡¡ö ÊÊÅäÆ÷
¡¡¡¡
¡¡¡¡PN8213²ÉÓÃSSOP10·â×°£¬ÊÇ¸ßÆµ×¼Ð³Õñ½»Ö±Á÷ת»»Ð¾Æ¬£¬ÊÊÓÃÓÚ65wµª»¯ïسäµçÆ÷оƬ·½°¸£¬¿É¼æÈÝ´ú»»ON°²ÉÃÀNCP1342£¬Õë¶Ô¿ì³äÓ¦Óã¬PN8213¿É¾«¼òÍâΧ£¨½ÚÊ¡1¸öÎÈѹ¹Ü¡¢1¸ö¶þ¼«¹ÜºÍ2¿Åµç×裩£¬Í¬Ê±×ª»»Ð§Âʸü¸ß£¬ÐÔÄܸüÓÅ£¬¸ü¶àPN8213 65wµª»¯ïسäµçÆ÷оƬ²úÆ·ÊֲἰӦÓÃ×ÊÁÏÇëÏòоÅó΢´úÀíÉÌæê΢µç×ÓÉêÇë¡£>>
°¢Àï°Í°ÍµêÆÌ
¹Ø×¢æê΢
ÊÕ²Øæê΢










