成都逍遥耍耍网论坛,天津-凤江湖论坛春风阁(全国信息) ,一品香论坛登录入口风楼阁交友平台 ,快活林信息发布论坛汇总

³äµçÆ÷оƬ°¢Àï°Í°ÍµêÆÌ ¿ª¹ØµçԴоƬ¹Ø×¢æê΢ µç»úÇý¶¯Ð¾Æ¬ÊÕ²Øæê΢ »¶Ó­½øÈëµçԴоƬ/Çý¶¯Ð¾Æ¬¡¢MOS¡¢IGBT¡¢¶þÈý¼«¹Ü¡¢ÇŶѵȵç×ÓÔªÆ÷¼þ´úÀíÉÌ--æê΢µç×Ó¹ÙÍø
¸ß¼¶ËÑË÷

ËÑË÷Ò»

ËÑË÷¶þ

³äµç¹ÜÀíIC·½°¸
µ±Ç°Î»Ö㺠µçÔ´ic > ·½°¸°¸Àý > ³äµçÆ÷/ÊÊÅäÆ÷·½°¸ > PN8141_15W¸¨ÖúµçÔ´·½°¸

PN8141_15W¸¨ÖúµçÔ´·½°¸

×ֺţºT|T
ÎÄÕ³ö´¦£ºæê΢µç×ÓÔðÈα༭£ºµçÔ´¹ÜÀíоƬÈËÆø£º-·¢±íʱ¼ä£º2022-01-06
¡¡¡¡»ùÓÚPN8141µÄ¸ß¿É¿¿15W¸¨ÖúµçÔ´·½°¸£¬¸Ã·½°¸¾ßÓеʹý»ú¹¦ºÄ¡¢¸ß¹¦ÂÊÃܶȡ¢¸ß¿É¿¿ÐԺͱ£»¤¹¦Äܽ¡È«µÈÁÁµã£¬¿ÉΪPCµçÔ´¡¢¹¤ÒµµçÔ´°²È«¿É¿¿ÔËÐб£¼Ý»¤º½£¡
¡¡¡¡
¡¡¡¡Ò»¡¢·½°¸¸ÅÊö¡¡¡¡
¡¡¡¡¡ô ÊäÈëµçѹ£º90~264Vac¡¡¡¡
¡¡¡¡¡ô Êä³ö¹¦ÂÊ£º15W (Max)¡¡¡¡
¡¡¡¡¡ô Êä³ö¹æ¸ñ£º5V/3A (Max)¡¡¡¡
¡¡¡¡¡ô Æð»úÑÓʱʱ¼ä£º£¼500ms¡¡¡¡
¡¡¡¡¡ô ±£»¤¹¦ÄÜÆëÈ«£ºÊеçǷѹ±£»¤¡¢Êä³ö¶Ì·¡¢Êä³ö¹ýÁ÷¡¢VDD¹ýѹ¡¢Ð¤ÌØ»ù¶Ì·¡¢¹ýεȱ£»¤ºó×Ô¶¯ÖØÆô¡£
¡¡¡¡
¡¡¡¡¶þ¡¢·â×°¼°½ÅλÅäÖÃͼ
¡¡¡¡
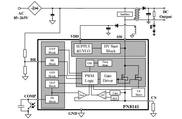
¡¡¡¡PN8141ÄÚ²¿¼¯³ÉÁËÂö¿íµ÷ÖÆ¿ØÖÆÆ÷ºÍ¹¦ÂÊMOSFET£¬ÄÚÖÃÖÇÄܸßѹÆô¶¯Ä£¿é£¬ÎªÐèÒª³¬µÍ´ý»ú¹¦ºÄµÄ¸ßÐԼ۱ȷ´¼¤Ê½¿ª¹ØµçԴϵͳÌṩÁËÒ»¸öÏȽøµÄʵÏÖÆ½Ì¨£¬·Ç³£ÊʺÏÖÇÄܵç±í¡¢Eur2.0¡¢ÄÜÔ´Ö®ÐǵÄÓ¦Óá£
¡¡¡¡
¡¡¡¡Èý¡¢µäÐÍÓ¦ÓÃͼ
¡¡¡¡
¡¡¡¡ËÄ¡¢PN8141 15W¸¨ÖúµçÔ´·½°¸¼¼Êõ¡¡¡¡
¡¡¡¡1¡¢¸ßѹÆô¶¯¼¼Êõ£ºÏµÍ³Õû»ú´ý»ú¹¦ºÄСÓÚ0.48W@5V Standby´øÔØ0.24W£¬²¢¿ÉÔÚ0.5sÄÚ¿ìËÙÆô¶¯¡£¡¡¡¡
¡¡¡¡2¡¢ÖÇÄܱ£»¤¼¼Êõ£ºÐ¾Æ¬ÄÚÖÃÊеçÒì³£¡¢¸ºÔØÒì³£¡¢Î¶ÈÒì³£µÈ±£»¤£¬ÆäÖÐÊеçǷѹ±£»¤µã¿ÉÍⲿµ÷½Ú£¬Ó¦ÓÃÁé»î¡£¡¡¡¡
¡¡¡¡3¡¢¸ºÔØ×ÔÊÊÓ¦¹¤×÷ģʽ£º¸ù¾Ý·´À¡µçѹ×ÔÊÊÓ¦PWM¡¢PFMºÍBurstÈýÖÖģʽ½ø¶øÌá¸ßÈ«¸ºÔضÎЧÂÊ£¬100kHz¹¤×÷ƵÂÊ¿ÉÌáÉý¸¨ÖúµçÔ´´øÔØÄÜÁ¦²¢¼õС±äѹÆ÷Ìå»ý¡£¡¡¡¡
¡¡¡¡4¡¢¸ßÑ©±ÀÄÍÁ¿ÖÇÄÜMOSFET£ºÄÚÖÃ690VÆ½ÃæÐÍVDMOS£¬¾ßÓнϸߵ¥´ÎÑ©±À¼°Öظ´Ñ©±ÀÄÜÁ¦£¬¿ÉÇáËÉÂú×㵥оƬ¼°Õû»úϵͳ˫85 THB¿¼ºË¡£
¡¡¡¡
¡¡¡¡Îå¡¢²âÊÔÊý¾Ý¡¡¡¡
¡¡¡¡1¡¢ÏµÍ³´ý»ú¹¦ºÄ£º12VÖ÷Êä³ö¹Ø±Õ£¬5V Standby´øÔØ0.24W/0.5W£¬ÊäÈ빦ÂÊÈçÏ£º
¡¡¡¡
¡¡¡¡2¡¢¿ª»úÑÓʱʱ¼ä£º90VacÊäÈ룬12VÖ÷Êä³ö¿ÕÔØ£¬5Vsb´øÔØ2.5A£¬¿ª»úÑÓʱʱ¼äΪ331ms£»264VacÊäÈ룬12VÖ÷Êä³ö¿ÕÔØ£¬5Vsb´øÔØ2.5A£¬¿ª»úÑÓʱʱ¼äΪ305ms¡£
¡¡¡¡
¡¡¡¡3¡¢ÊеçǷѹ±£»¤£ºÔÚ¿ÕÔØÌõ¼þÏ£¬ÊеçǷѹ±£»¤µãΪ66.6Vac£»ÔÚÂúÔØÌõ¼þÏ£¬ÊеçǷѹ±£»¤µãΪ68.9Vac¡£
¡¡¡¡
¡¡¡¡4¡¢È«µçѹ·¶Î§OCP²âÊÔ£ºÔÚÈ«µçѹ·¶Î§ÄÚ£¬5V Standby OCPµãÆ«²îÔÚ1AÒÔÄÚ£¬´øÔØÄÜÁ¦³ä×ã¡£
¡¡¡¡
¡¡¡¡5¡¢ÎÂÉý²âÊÔ
¡¡¡¡
¡¡¡¡PN8141 _15WµçÔ´¸¨Öú·½°¸£¬¸ºÔØ×ÔÊÊÓ¦¹¤×÷ģʽ£¬¿ÉÌáÉý¸¨ÖúµçÔ´´øÔØÄÜÁ¦²¢¼õС±äѹÆ÷Ìå»ý£¬ÏµÍ³Õû»ú´ý»ú¹¦ºÄСÓÚ0.48W@5V Standby´øÔØ0.24W£¬Æð»úÑÓʱʱ¼ä£º£¼500ms£¬±£»¤¹¦ÄÜÆëÈ«£¬ÄÚÖÃÖÇÄܹ¦ÂÊÆ÷¼þ£¬¿ÉÇáËÉÂú×㵥оƬ¼°Õû»úϵͳ˫85 THB¿¼ºË£¬¸ü¶àÏà¹Ø¸¨ÖúµçÔ´·½°¸²úÆ·ÊֲἰӦÓ÷½°¸Ïòæê΢µç×ÓÉêÇë¡£>>
²úÆ·ÖÐÐÄ ¹ØÓÚæê΢ ÁªÏµÎÒÃÇ