È«²¿²úÆ··ÖÀà
¼¯³Éµç·IC
- ÓÅÊÆ²úÆ·
- Chipown/оÅó΢
- оÅóµç»úÇý¶¯Ð¾Æ¬
- SLAN/Ê¿À¼Î¢
- CR/Æô³¼Î¢
- FM/¸»ÂúϵÁÐ
- SF/ÈüÍþоƬ
- XL/оÁúϵÁÐ
- LW/æê΢
³¡Ð§Ó¦¹Ü/MOS/IGBT
¶þ¼«¹Ü
Èý¼«¹Ü
ÍÆ¼ö²úÆ·
ÁªÏµÎÒÃÇ
ÉîÛÚÊÐæê΢µç×ӿƼ¼ÓÐÏÞ¹«Ë¾
µç»°£º0755-23087599
ÊÖ»ú£º13808858392
ÓÊÏ䣺dunianhua@leweitech.com
µØÖ·£ºÉîÛÚÊб¦°²ÇøÎ÷Ïçº×ÖÞºã·á¹¤Òµ³ÇB11¶°5Â¥¶«
PN8141 pcµçÔ´¸¨ÖúµçԴоƬ
ËùÊô·ÖÀࣺChipown/оÅó΢
Æ·ÅÆ£ºÐ¾Åó΢
ÐͺţºPN8141NS-A2
·â×°£ºDIP7
¹¦ÂÊ£º12W-18W
µçÁ÷£º¹¦ºÄ<25mW
ÐͺţºPN8141NS-A2
·â×°£ºDIP7
¹¦ÂÊ£º12W-18W
µçÁ÷£º¹¦ºÄ<25mW
¶©¹ºÈÈÏߣº0755-23087599
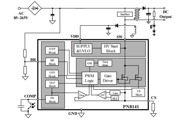
¡¡¡¡PN8141ÄÚ²¿¼¯³ÉÁËÂö¿íµ÷ÖÆ¿ØÖÆÆ÷ºÍ¹¦ÂÊMOSFET£¬×¨ÓÃÓÚ¸ßÐÔÄÜ¡¢ÍâΧԪÆ÷¼þ¾«¼òµÄ½»Ö±Á÷ת»»¿ª¹ØµçÔ´¡£¡¡¡¡
¡¡¡¡PN8141 pcµçÔ´¸¨ÖúµçԴоƬÌṩÁ˼«ÎªÈ«ÃæºÍÐÔÄÜÓÅÒìµÄÖÇÄÜ»¯±£»¤¹¦ÄÜ£¬°üÀ¨ÖÜÆÚʽ¹ýÁ÷±£»¤£¨Íⲿ¿Éµ÷£©¡¢¹ýÔØ±£»¤¡¢¹ýѹ±£»¤¡¢CS¶Ì·±£»¤¡¢ÈíÆô¶¯¹¦ÄÜ¡£Í¨¹ýHi-mode¡¢Eco-mode¡¢Burst-modeµÄÈýÖÖÂö³å¹¦Âʵ÷½Úģʽ»ìºÏ¼¼ÊõºÍÌØÊâÆ÷¼þµÍ¹¦ºÄ½á¹¹¼¼ÊõʵÏÖÁ˳¬µÍµÄ´ý»ú¹¦ºÄ¡¢È«µçѹ·¶Î§ÏµÄ×î¼ÑЧÂÊ¡£Á¼ºÃµÄEMI±íÏÖÓÉÆµÂʵ÷ÖÆ¼¼ÊõºÍSoft Driver¼¼Êõ³ä·Ö±£Ö¤¡£¡¡¡¡
¡¡¡¡¸ÃоƬ»¹ÄÚÖÃÖÇÄܸßѹÆô¶¯Ä£¿é¡£PN8141ΪÐèÒª³¬µÍ´ý»ú¹¦ºÄµÄ¸ßÐԼ۱ȷ´¼¤Ê½¿ª¹ØµçԴϵͳÌṩÁËÒ»¸öÏȽøµÄʵÏÖÆ½Ì¨£¬·Ç³£ÊʺÏÖÇÄܵç±í¡¢Eur2.0¡¢ÄÜÔ´Ö®ÐǵÄÓ¦Óá£
¡¡¡¡
¡¡¡¡PN8141 pcµçÔ´¸¨ÖúµçÔ´Ð¾Æ¬ÌØÐÔ¡¡¡¡
¡¡¡¡¡ö ÄÚÖÃ650V¸ßÑ©±ÀÄÜÁ¦µÄ¹¦ÂÊMOSFET¡¡¡¡
¡¡¡¡¡ö Hi-mode£¨100kHz PWM£© ¡¡¡¡
¡¡¡¡¡ö Eco-mode£¨¶¯Ì¬PFM£© ¡¡¡¡
¡¡¡¡¡ö Burst-mode £¨25kHz¼äЪ¹¤×÷ģʽ£©¡¡¡¡
¡¡¡¡¡ö ¸ÄÉÆEMIµÄƵÂʵ÷ÖÆ¼¼Êõ¡¡¡¡
¡¡¡¡¡ö ¿ÕÔØ´ý»ú¹¦ºÄ<25mW @230VAC¡¡¡¡
¡¡¡¡¡ö ÈíÆô¶¯¼¼Êõ¡¡¡¡
¡¡¡¡¡ö ÊäÈëµçѹ¼ì²â¹¦ÄÜ¡¡¡¡
¡¡¡¡¡ö ÄÚÖøßѹÆô¶¯µç·¡¡¡¡
¡¡¡¡¡ö ÄÚÖÃÏßµçѹ²¹³¥ºÍбÆÂ²¹³¥¡¡¡¡
¡¡¡¡¡ö ÓÅÒìÈ«ÃæµÄ±£»¤¹¦ÄÜ£º¹ýα£»¤£¨OTP£©¡¢¹ýÔØ±£»¤£¨OLP£©¡¢Íⲿµç×è¿Éµ÷ʽÖÜÆÚ¹ýÁ÷±£»¤£¨OCP£©¡¢¹ýѹ±£»¤£¨OVP£©¡¢ CS¶Ì·±£»¤¡£
¡¡¡¡
¡¡¡¡·â×°¼°µäÐ͹¦ÂÊ


¡¡¡¡
¡¡¡¡µäÐÍÓ¦Óõç·ͼ

¡¡¡¡
¡¡¡¡Ó¦ÓÃÁìÓò¡¡¡¡
¡¡¡¡¡ö ¿ª¹ØµçÔ´ÊÊÅäÆ÷¡¡¡¡
¡¡¡¡¡ö °×É«¼Òµç¡¢¸öÈ˵çÄÔ¡¢ÒôÏìµÈ¸¨ÖúµçÔ´ ¡¡¡¡
¡¡¡¡¡ö »ú¶¥ºÐµçÔ´
¡¡¡¡
¡¡¡¡PN8141Êdz¬µÍ´ý»ú¹¦ºÄµÄ½»Ö±Á÷ת»»Ð¾Æ¬£¬¾ßÓеʹý»ú¹¦ºÄ¡¢¸ß¹¦ÂÊÃܶȡ¢¸ß¿É¿¿ÐԺͱ£»¤¹¦Äܽ¡È«µÈÁÁµã£¬±»¹ã·ºÓ¦ÓÃÓÚ¿ª¹ØµçÔ´ÊÊÅäÆ÷¡¢°×É«¼Òµç¡¢¸öÈ˵çÄÔ¡¢ÒôÏìµÈ¸¨ÖúµçÔ´¡¢»ú¶¥ºÐµçÔ´µÈÁìÓò£¬¸ü¶àPN8141 pcµçÔ´¸¨ÖúµçԴоƬ²úÆ·ÊֲἰӦÓ÷½°¸Ïòæê΢µç×ÓÉêÇë¡£>>
°¢Àï°Í°ÍµêÆÌ
¹Ø×¢æê΢
ÊÕ²Øæê΢










