6WС¹¦ÂʵçÔ´ÊÊÅäÆ÷ic·½°¸
×ֺţºT|T
¡¡¡¡µçÔ´ÊÊÅäÆ÷ÊÇÎÒÃÇÈÕ³£Éú»îÖÐËæ´¦¿É¼ûµÄ£¬ÓÉÓÚµçÔ´¹¦ÂÊÔ½´ó£¬¼Û¸ñÒ²¾ÍÔ½Ô½¹ó£¬Ñ¡ÔñºÏÊʵĵçÔ´ÊÊÅäÆ÷ic¶ÔϵͳÕûÌåÐÔÄÜÒ²ÓÈÎªÖØÒª£¬ÏÂÃææê΢µç×Ó¸ø´ó¼ÒÍÆ¼öÒ»¿î¸ßÐÔÄÜ6WС¹¦ÂʵçÔ´ÊÊÅäÆ÷ic PN8366£¬¿ÉÒÔÂú×ã´ó¼Ò¶ÔС¹¦ÂʵçÔ´ÊÊÅäÆ÷µÄÐèÇó¡£

¡¡¡¡
¡¡¡¡PN8366С¹¦ÂʵçÔ´ÊÊÅäÆ÷ic¼¯³É³¬µÍ´ý»ú¹¦ºÄ׼гÕñԱ߿ØÖÆÆ÷¼°¸ßÑ©±ÀÄÜÁ¦ÖÇÄܹ¦ÂÊMOSFET(PN8366M 700V,PN8366H 800V)£¬ÊÇÒ»¿î¸ßÐÔÄܵÄԱ߷´À¡¿ØÖÆÆ÷£¬ÓµÓкãѹºãÁ÷¿ØÖÆ»·Â·£¬¿ÉÒÔʵÏָ߾«¶ÈµÄºãѹ¡¢ºãÁ÷Êä³ö£¬ÒÔÂú×ã´ó²¿·Ö³äµçÆ÷ºÍÊÊÅäÆ÷ÐèÇó£¬Ð¡¹¦ÂʵçÔ´ÊÊÅäÆ÷ic PN8366ÄÚÖøßѹÆô¶¯µç·ºÍ¼«µÍµÄоƬ¹¦ºÄʹµÃϵͳÄܹ»Âú×ã½Ï¸ßµÄ´ý»ú¹¦ºÄ±ê×¼£¬ÄÚÖøßѹÆô¶¯µç·£¬¿ÉʵÏÖоƬ¿ÕÔØËðºÄ£¨230VAC£©Ð¡ÓÚ30mW¡£ÔÚºãѹģʽ£¬²ÉÓÃ׼гÕñÓë¶àģʽ¼¼ÊõÌá¸ßЧÂʲ¢Ïû³ýÒôƵÔëÉù£¬Ê¹µÃϵͳÂú×ã6¼¶ÄÜЧ±ê×¼£¬¿Éµ÷Êä³öÏß²¹³¥¹¦ÄÜÄÜʹϵͳ»ñµÃ½ÏºÃµÄ¸ºÔص÷ÕûÂÊ£»ÔÚºãÁ÷ģʽ£¬Êä³öµçÁ÷ºÍ¹¦ÂÊ¿Éͨ¹ýCS½ÅµÄµç×è½øÐе÷½Ú¡£¡¡¡¡
¡¡¡¡
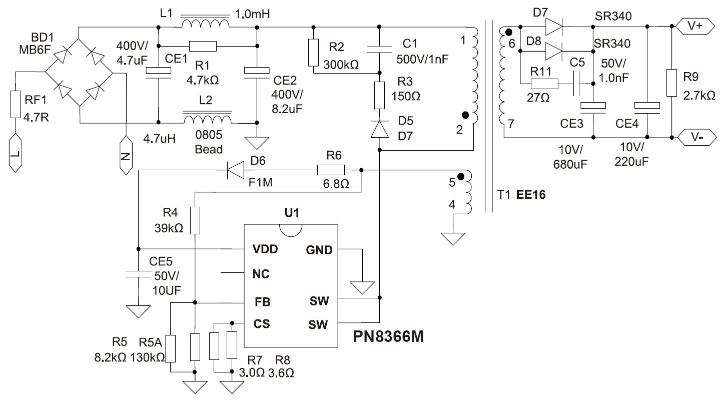
¡¡¡¡PN8366MС¹¦ÂʵçÔ´ÊÊÅäÆ÷icÁù¼¶ÄÜЧ5V/1.2AÊÊÅäÆ÷Ó¦Ó÷½°¸£º¡¡¡¡
¡¡¡¡¡ö Êä³ö¹æ¸ñ5V/1.2A¡¡¡¡
¡¡¡¡¡ö ÄÚÖøßѹÆô¶¯+¶à¹¤×÷ģʽ+רÀû¹Èµ×¿ªÍ¨¼¼Êõ£¬Âú×ãÁù¼¶ÄÜЧ±ê×¼¡¡¡¡
¡¡¡¡¡ö Ë«¶ÎÇý¶¯¼¼Êõ£¬EMCÐÔÄÜÓÅÔ½£¬ÎÞÐèYµçÈݼ°Êä³ö¹²Ä£µç¸Ð¡¡¡¡

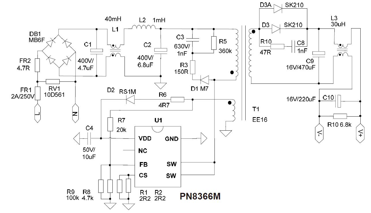
¡¡¡¡PN8366MС¹¦ÂʵçÔ´ÊÊÅäÆ÷icÁù¼¶ÄÜЧ12V/0.5AÊÊÅäÆ÷Ó¦Ó÷½°¸£º¡¡¡¡
¡¡¡¡¡ö Êä³ö¹æ¸ñ£º12V/0.5A¡¡¡¡
¡¡¡¡¡ö ¼¯³ÉרÀû¸ßѹÆô¶¯Ä£¿é+µÍ¹¤×÷µçÁ÷£¬´ý»ú¹¦ºÄ£¼50mw£¬10%¸ºÔØÐ§ÂÊÔ£Á¿³ä×ã¡¡¡¡
¡¡¡¡¡ö PFM+PWM+QR¶à¹¤×÷ģʽÌá¸ßƽ¾ùЧÂÊ£¬Âú×ãÁù¼¶ÄÜЧҪÇó£¬Ïû³ýÒìÒô¡¡¡¡
¡¡¡¡¡ö ·½°¸¾«¼ò£ºÎÞÐèÆô¶¯Ïß·¡¢È¥YµçÈÝ¡£¡¡¡¡
¡¡¡¡¡ö ¿Éͨ¹ý6KV Surge²âÊÔ

¡¡¡¡
¡¡¡¡PN8366С¹¦ÂʵçÔ´ÊÊÅäÆ÷icΪԱ߷´À¡¹¤×÷ģʽ£¬¿ÉÊ¡ÂÔ¹âñîºÍTL431£¬ÓÃÓÚ¸ßÐÔÄÜ¡¢ÍâΧԪÆ÷¼þ¾«¼òµÄ³äµçÆ÷¡¢ÊÊÅäÆ÷ºÍÄÚÖõçÔ´£¬Í¬Ê±¸ÃоƬÌṩÁ˼«ÎªÈ«ÃæµÄÖÇÄܱ£»¤¹¦ÄÜ£¬°üº¬ÖðÖÜÆÚ¹ýÁ÷±£»¤¡¢¹ýѹ±£»¤¡¢¿ª»·±£»¤¡¢¹ýα£»¤¡¢Êä³ö¶Ì·±£»¤ºÍCS¿ª/¶Ì·±£»¤µÈ£¬¸ü¶àС¹¦ÂʵçÔ´ÊÊÅäÆ÷ic·½°¸¿É×Éѯæê΢µç×ÓÔÚÏ߿ͷþ¡£¡£¡£
ÉÏһƪ£º5v2aµçÔ´ÊÊÅäÆ÷оƬ/³äµçÆ÷ic·½°¸ ÏÂһƪ£º5v¿ª¹ØµçԴоƬ³äµçÆ÷·½°¸
Ïà¹Ø×ÊѶ
- »ùÓÚPN8162+PN8307H¸ßÐÔÄÜ20W PD³äµçÆ÷·½°¸
- CR5244 5V2.4AС¹¦ÂʳäµçÆ÷¡¢ÊÊÅäÆ÷·½°¸
- СÌå»ý65W´ó¹¦ÂÊ¿ª¹ØµçԴоƬÊÊÅäÆ÷·½°¸
- 5V2.4A Áù¼¶ÄÜЧ³äµçÆ÷Ìׯ¬·½°¸
- CR5218SC_5V1AÊÊÅäÆ÷·½°¸
- 7¸ö´ó·ù¾«¼òÍâΧµÄac-dcµçÔ´¹ÜÀíоƬ·½°¸
- »ùÓÚPN8390+PN8308M¸ßÐÔÄÜ12V2AÊÊÅäÆ÷µçÔ´
- CR5259_12V2A 24WÊÊÅäÆ÷µçԴоƬ·½°¸
- PN8370M+PN8305LСÌå»ý¿ª¹ØµçÔ´5v2a·½°¸
- 5v2aµçÔ´ÊÊÅäÆ÷оƬ/³äµçÆ÷ic·½°¸
ͬÀàÎÄÕÂÅÅÐÐ
- CR5218SC_5V1AÊÊÅäÆ÷·½°¸
- µÂÆÕ΢DP2525BԱ߷´À¡µçԴоƬºãѹºãÁ÷5W
- 7¸ö´ó·ù¾«¼òÍâΧµÄac-dcµçÔ´¹ÜÀíоƬ·½°¸
- 5v¿ª¹ØµçԴоƬPN8370M+PN8306M 5V2AÁù¼¶ÄÜ
- CR1252+CR3012_12V20A¿ª¹ØµçÔ´·½°¸
- »ùÓÚPN8390+PN8308M¸ßÐÔÄÜ12V2AÊÊÅäÆ÷µçÔ´
- PN8000ÎÞµç¸Ð¸ºÑ¹Êä³öAC-DC·Ç¸ôÀ볬¾«¼ò·½
- PN8370_2.4AÊÖ»ú³äµçÆ÷µçԴоƬ·½°¸
- 12V3.0Aͬ²½ÕûÁ÷Áù¼¶ÄÜЧµçÔ´ÊÊÅäÆ÷Ó¦Ó÷½
- CR6249_12V1.5AµçÔ´ÊÊÅäÆ÷·½°¸
×îÐÂÎÄÕÂ×ÊѶ
- æê΢µç×Ó | ϲǨÐÂÖ·£¬ÐøÐ´·¢Õ¹ÐÂÆªÕ£¡
- оÅó΢20ÖÜÄê | ´úÀíÊÜÑû¼û֤оÁ¦Á¿£¬¹²¸°
- ¹ýÈÏÖ¤¡¢µÍ³É±¾ | 65W-PD-2C1Aµª»¯ïØÉè¼Æ·½
- ¿ªÒµ´ó¼ª | ÉîÛÚÊÐæê΢µç×Ó-Äþ²¨·Ö¹«Ë¾£¡
- ϲºØÐ¾Åó΢ף¾¸²©Ê¿ÈÙ»ñ¡°½ËÕÇàÄêÎåËĽ±ÕÂ
- CR6212_5V/12V¸ßЧÂÊ¡¢µÍ³É±¾µçÔ´·½°¸£¬Íê
- 2024ÄêÕ¹³á·ÉÏè | 2023Äê¶ÈÒµÎñ×ܽύÁ÷´ó
- ÕæÃ¯¼ÑÖúÁ¦µç¶¯Æû³µÁªÃËÆû³µµç×ÓÔªÆ÷¼þ¹¤×÷
- îýÁ¦AP30H80Q vbus¿ª¹ØMOS»ñµÃ°²¿Ë67W 2C1A
- Ê¿À¼Î¢650V¸ßѹ³¬½áSTSϵÁУ¬¹ã·ºÓ¦ÓÃÓÚÏû
°¢Àï°Í°ÍµêÆÌ
¹Ø×¢æê΢
ÊÕ²Øæê΢

