CR5159TN+CR85V25RS_9V3AµçÔ´ÊÊÅäÆ÷·½°¸
×ֺţºT|T
¡¡¡¡CR5159TN+CR85V25RS_9V3AµçÔ´ÊÊÅäÆ÷·½°¸£¬ÊÇ»ùÓÚÒ»¸öÄÜÊÊÓÃÓÚ¿íÊäÈëµçѹ·¶Î§£¬Êä³ö¹¦ÂÊ 27W £¬Êä³ö 9V3A µÄÊÊÅäÆ÷·½°¸£¬¿ØÖÆ IC ²ÉÓÃÁË CR5159TN ºÍ CR85V25RS£¬73.8mm×36.8mm£¬AC264V ÊäÈë´ý»ú¹¦ºÄ<75mW£¬Æ½¾ùЧÂÊ>87.3%£¬ Äܹ»Âú×ã“ÄÜÔ´Ö®ÐÇ V2.0 VI ¼¶ÄÜЧ”ÓëÅ·ÖÞ COCT2 ±ê×¼¡£
¡¡¡¡
¡¡¡¡CR5159TN Ð¾Æ¬ÌØÐÔ£º¡¡¡¡
¡¡¡¡¡ñ CR5159TN ÊDzÉÓÃÄÚÖà 650V ¸ßѹ¹¦ÂÊ MOSFET£¬·´¼¤Ê½ PWM ¹¦ÂÊ¿ª¹Ø£»¡¡¡¡
¡¡¡¡¡ñ ÄÚÖÃÈíÆô¶¯£¬¼õС MOSFET µÄÓ¦Á¦£»¡¡¡¡
¡¡¡¡¡ñ ÄÚÖÃͬ²½Ð±ÆÂ²¹³¥µç·£¬Ïû³ý´Îг²¨Õñµ´£»¡¡¡¡
¡¡¡¡¡ñ 65kHz ¿ª¹ØÆµÂÊ£¬¾ßÓÐÆµÂʶ¶¶¯¹¦ÄÜ£¬Ê¹Æä¾ßÓÐÁ¼ºÃµÄ EMI ÌØÐÔ£»¡¡¡¡
¡¡¡¡¡ñ È«µçѹÊäÈ뷶Χ£¬´ý»ú¹¦ºÄ:< 75mW£»¡¡¡¡
¡¡¡¡¡ñ ¾ßÓГÈíÆô¶¯¡¢OCP¡¢SCP¡¢OTP¡¢OVP ×Ô¶¯»Ö¸´µÈ±£»¤¹¦ÄÜ£»¡¡¡¡
¡¡¡¡¡ñ µç·½á¹¹¼òµ¥¡¢½ÏÉÙµÄÍâΧԪÆ÷¼þ£¬ÊÊÓÃÓÚС¹¦ÂÊ AC/DC µçÔ´ÊÊÅäÆ÷¡¢³äµç Æ÷£»¡¡¡¡
¡¡¡¡¡ñ CR5159TN »¹Ìṩ VDD µçѹ ´Ó 8.5V ÖÁ 36.5V ¸ü¿íµÄ¹¤×÷·¶Î§¡£
¡¡¡¡
¡¡¡¡CR85V25RS Ð¾Æ¬ÌØÐÔ£º¡¡¡¡
¡¡¡¡¡ñ Ö§³Ö CCM&QR&DCM ¹¤×÷ģʽ£»¡¡¡¡
¡¡¡¡¡ñ ÄÚÖà 85V ¹¦ÂÊ MOS ¹Ü£»¡¡¡¡
¡¡¡¡¡ñ ¿É×Ô¹©µç£¬Ö§³ÖÕý¶Ë/¸º¶ËÓ¦Ó㻡¡¡¡
¡¡¡¡¡ñ ¾«È·µÄÍâΧµç·£»¡¡¡¡
¡¡¡¡¡ñ VCC Ƿѹ±£»¤£»¡¡¡¡
¡¡¡¡¡ñ ×î´óÖ§³Ö 150kHz ¹¤×÷ƵÂÊ¡£
¡¡¡¡
¡¡¡¡Ò»¡¢PCB¼°DEMOʵÎïͼ

¡¡¡¡
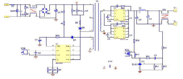
¡¡¡¡¶þ¡¢µäÐ͵ç·ͼ

¡¡¡¡
¡¡¡¡Èý¡¢Ð§ÂʲâÊÔ

¡¡¡¡
¡¡¡¡ËÄ¡¢CR5159TN+CR85V25RS_9V3AµçÔ´ÊÊÅäÆ÷·½°¸Õû»ú²ÎÊý

¡¡¡¡
¡¡¡¡CR5159TN²ÉÓÃDIP-8LµÄ·â×°£¬VDD µçѹ´Ó8.5VÖÁ36.5V ¸ü¿íµÄ¹¤×÷·¶Î§£¬ÌṩÁËÍêÕûµÄ±£»¤¹¦ÄÜ£¬ÈíÆô¶¯¹¦ÄÜ¿ÉÒÔ ¼õÉÙϵͳÆô¶¯Ê± MOSFET µÄÓ¦Á¦£¬Ç°ÑØÏûÒþʱ¼ä¼ò»¯ÁËϵͳӦÓã¬Í¨¹ýƵÂʶ¶¶¯ºÍÈíÇý¶¯µç·µÄÉè¼Æ£¬½µµÍ¿ª¹ØÔëÉù£¬¼ò»¯ÁËEMIÉè¼Æ¡£
ÉÏһƪ£ºCR5168SK+CR3016_20w¿ì³äÍ··½°¸ ÏÂһƪ£ºCR6248_12v1aÊÊÅäÆ÷·½°¸
Ïà¹Ø×ÊѶ
- »ùÓÚPN8162+PN8307H¸ßÐÔÄÜ20W PD³äµçÆ÷·½°¸
- »ùÓÚPN8390+PN8308M¸ßÐÔÄÜ12V2AÊÊÅäÆ÷µçÔ´
- CR5244 5V2.4AС¹¦ÂʳäµçÆ÷¡¢ÊÊÅäÆ÷·½°¸
- CR5259_12V2A 24WÊÊÅäÆ÷µçԴоƬ·½°¸
- 5v2aµçÔ´ÊÊÅäÆ÷оƬ/³äµçÆ÷ic·½°¸
- 7¸ö´ó·ù¾«¼òÍâΧµÄac-dcµçÔ´¹ÜÀíоƬ·½°¸
- 5V2.4A Áù¼¶ÄÜЧ³äµçÆ÷Ìׯ¬·½°¸
- PN8370M+PN8305LСÌå»ý¿ª¹ØµçÔ´5v2a·½°¸
- CR5218SC_5V1AÊÊÅäÆ÷·½°¸
- СÌå»ý65W´ó¹¦ÂÊ¿ª¹ØµçԴоƬÊÊÅäÆ÷·½°¸
ͬÀàÎÄÕÂÅÅÐÐ
- CR5218SC_5V1AÊÊÅäÆ÷·½°¸
- µÂÆÕ΢DP2525BԱ߷´À¡µçԴоƬºãѹºãÁ÷5W
- 7¸ö´ó·ù¾«¼òÍâΧµÄac-dcµçÔ´¹ÜÀíоƬ·½°¸
- 5v¿ª¹ØµçԴоƬPN8370M+PN8306M 5V2AÁù¼¶ÄÜ
- CR1252+CR3012_12V20A¿ª¹ØµçÔ´·½°¸
- »ùÓÚPN8390+PN8308M¸ßÐÔÄÜ12V2AÊÊÅäÆ÷µçÔ´
- PN8000ÎÞµç¸Ð¸ºÑ¹Êä³öAC-DC·Ç¸ôÀ볬¾«¼ò·½
- PN8370_2.4AÊÖ»ú³äµçÆ÷µçԴоƬ·½°¸
- 12V3.0Aͬ²½ÕûÁ÷Áù¼¶ÄÜЧµçÔ´ÊÊÅäÆ÷Ó¦Ó÷½
- CR6249_12V1.5AµçÔ´ÊÊÅäÆ÷·½°¸
×îÐÂÎÄÕÂ×ÊѶ
- æê΢µç×Ó | ϲǨÐÂÖ·£¬ÐøÐ´·¢Õ¹ÐÂÆªÕ£¡
- оÅó΢20ÖÜÄê | ´úÀíÊÜÑû¼û֤оÁ¦Á¿£¬¹²¸°
- ¹ýÈÏÖ¤¡¢µÍ³É±¾ | 65W-PD-2C1Aµª»¯ïØÉè¼Æ·½
- ¿ªÒµ´ó¼ª | ÉîÛÚÊÐæê΢µç×Ó-Äþ²¨·Ö¹«Ë¾£¡
- ϲºØÐ¾Åó΢ף¾¸²©Ê¿ÈÙ»ñ¡°½ËÕÇàÄêÎåËĽ±ÕÂ
- CR6212_5V/12V¸ßЧÂÊ¡¢µÍ³É±¾µçÔ´·½°¸£¬Íê
- 2024ÄêÕ¹³á·ÉÏè | 2023Äê¶ÈÒµÎñ×ܽύÁ÷´ó
- ÕæÃ¯¼ÑÖúÁ¦µç¶¯Æû³µÁªÃËÆû³µµç×ÓÔªÆ÷¼þ¹¤×÷
- îýÁ¦AP30H80Q vbus¿ª¹ØMOS»ñµÃ°²¿Ë67W 2C1A
- Ê¿À¼Î¢650V¸ßѹ³¬½áSTSϵÁУ¬¹ã·ºÓ¦ÓÃÓÚÏû
°¢Àï°Í°ÍµêÆÌ
¹Ø×¢æê΢
ÊÕ²Øæê΢

