Áù¼¶ÄÜЧ5v3a³äµçÆ÷·½°¸
×ֺţºT|T
¡¡¡¡Ëæ×Åµç³Ø¼¼ÊõµÄ¿ìËÙ·¢Õ¹£¬ÊÖ»úÖ§³Ö¿ì³äµÄÒ²Ô½À´Ô½¶à£¬5v3a³äµçÆ÷·½°¸¹ã·º²ÉÓÃÁË¿ª¹ØµçÔ´µÄÐÎʽ£¬Ê¹ÆäÌå»ý±äµÃ¸üС£¬·½±ãЯ´ø£¬Í¬Ê±²ÉÓÃPN8386µçԴоƬ¼°Á㲿¼þ¼¼ÊõµÄ²»¶Ï¸üУ¬Ê¹Æäת»¯Ð§ÂÊ¿ÉÒԸߴï85.64%¡£
¡¡¡¡

¡¡¡¡PN8386¼¯³É³¬µÍ´ý»ú¹¦ºÄ׼гÕñԱ߿ØÖÆÆ÷¼°690V¸ßÑ©±ÀÄÜÁ¦ÖÇÄܹ¦ÂÊMOSFET£¬ÓÃÓÚ¸ßÐÔÄÜ¡¢ÍâΧԪÆ÷¼þ¾«¼òµÄ³äµçÆ÷¡¢ÊÊÅäÆ÷ºÍÄÚÖõçÔ´¡£PN8386ΪԱ߷´À¡¹¤×÷ģʽ£¬¿ÉÊ¡ÂÔ¹âñîºÍTL431¡£ÄÚÖøßѹÆô¶¯µç·£¬¿ÉʵÏÖоƬ¿ÕÔØËðºÄ£¨264VAC£©Ð¡ÓÚ50mW¡£
¡¡¡¡
¡¡¡¡PN8306°üÀ¨Í¬²½ÕûÁ÷¿ØÖÆÆ÷¼°NÐ͹¦ÂÊMOSFET£¬ÓÃÓÚÔÚ¸ßÐÔÄÜ·´¼¤ÏµÍ³ÖÐÌæ´ú´Î¼¶ÕûÁ÷Ð¤ÌØ»ù¶þ¼«¹Ü¡£PN8305ÄÚÖõçѹ½µ¼«µÍµÄ¹¦ÂÊMOSFETÒÔÌá¸ßµçÁ÷Êä³öÄÜÁ¦£¬ÌáÉýת»»Ð§Âʲ¢½µµÍоƬζȡ£

¡¡¡¡
¡¡¡¡PN8386Áù¼¶ÄÜЧ15.5W ³äµçÆ÷Ó¦Ó÷½°¸¡¡¡¡
¡¡¡¡¡ö Êä³ö¹æ¸ñ£º5V/3.1A¡¡¡¡
¡¡¡¡¡ö ¸ßѹÆô¶¯+¶à¹¤×÷ģʽ+ͬ²½ÕûÁ÷¼¼Êõ£¬Âú×ãCOC V5 Tier 2¡¡¡¡
¡¡¡¡¡ö PN8386P ¶ÀÌØPFM ¹¤×÷ÇúÏߣ¬½µµÍ±äѹÆ÷Ìå»ý£¬¼ò»¯EMC Éè¼Æ
¡¡¡¡
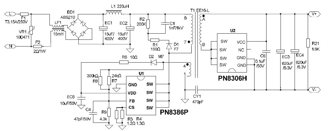
¡¡¡¡5v3a³äµçÆ÷·½°¸µç·ͼ£º
¡¡¡¡

¡¡¡¡5v3a³äµçÆ÷·½°¸µç·¾ßÓйýÔØ±£»¤£¬¹ýÁ÷±£»¤£¬¿ª»·±£»¤£¬ÒÔ¼°VDD¹ýѹ±£»¤µÈ¹¦ÄÜ£¬Ìá¸ßÁËÕû¸öϵͳµÄ¿É¿¿ÐÔ£¬´ý»úСÓÚ50mW£¬¶¯Ì¬ÐÔÄܺ㬿ÉÂú×ãÁù¼¶ÄÜЧ£¬¸ü¶àÁù¼¶ÄÜЧ5v3a³äµçÆ÷·½°¸Ïêϸ×ÊÁÏ£¬¿ÉÁªÏµæê΢µç×ÓÔÚÏ߿ͷþ¡£¡£¡£
Ïà¹Ø×ÊѶ
- 12v1aÊÊÅäÆ÷·½°¸ÎÞYÎÞ¹²Ä££¬½öÐè2¿ÅÍâΧо
- 5V2.4A Áù¼¶ÄÜЧ³äµçÆ÷Ìׯ¬·½°¸
- 5v2aµçÔ´ÊÊÅäÆ÷оƬ/³äµçÆ÷ic·½°¸
- AP2905 5V0.7A½µÑ¹·½°¸£¬ÎÞEMIÂ˲¨Æ÷¡¢½öÐè
- 7¸ö´ó·ù¾«¼òÍâΧµÄac-dcµçÔ´¹ÜÀíоƬ·½°¸
- ´´ÐÂÌׯ¬| 12V2AÈ¥YÁù¼¶ÄÜЧµçÔ´ÊÊÅäÆ÷·½°¸
- CR6900A_45w¿ì³äpdµçÔ´·½°¸
- CR3346 12V1AµçÔ´ÊÊÅäÆ÷·½°¸
- PN8163_48V¸ßÐÔÄÜPOEµçÔ´·½°¸
- µÂÆÕ΢DP2525BԱ߷´À¡µçԴоƬºãѹºãÁ÷5W
ͬÀàÎÄÕÂÅÅÐÐ
- 7¸ö´ó·ù¾«¼òÍâΧµÄac-dcµçÔ´¹ÜÀíоƬ·½°¸
- µÂÆÕ΢DP2525BԱ߷´À¡µçԴоƬºãѹºãÁ÷5W
- CR5218SC_5V1AÊÊÅäÆ÷·½°¸
- 5v¿ª¹ØµçԴоƬPN8370M+PN8306M 5V2AÁù¼¶ÄÜ
- CR1252+CR3012_12V20A¿ª¹ØµçÔ´·½°¸
- »ùÓÚPN8390+PN8308M¸ßÐÔÄÜ12V2AÊÊÅäÆ÷µçÔ´
- PN8000ÎÞµç¸Ð¸ºÑ¹Êä³öAC-DC·Ç¸ôÀ볬¾«¼ò·½
- PN8370_2.4AÊÖ»ú³äµçÆ÷µçԴоƬ·½°¸
- 12V3.0Aͬ²½ÕûÁ÷Áù¼¶ÄÜЧµçÔ´ÊÊÅäÆ÷Ó¦Ó÷½
- CR6249_12V1.5AµçÔ´ÊÊÅäÆ÷·½°¸
×îÐÂÎÄÕÂ×ÊѶ
- ¹ýÈÏÖ¤¡¢µÍ³É±¾ | 65W-PD-2C1Aµª»¯ïØÉè¼Æ·½
- ¿ªÒµ´ó¼ª | ÉîÛÚÊÐæê΢µç×Ó-Äþ²¨·Ö¹«Ë¾£¡
- ϲºØÐ¾Åó΢ף¾¸²©Ê¿ÈÙ»ñ¡°½ËÕÇàÄêÎåËĽ±ÕÂ
- CR6212_5V/12V¸ßЧÂÊ¡¢µÍ³É±¾µçÔ´·½°¸£¬Íê
- 2024ÄêÕ¹³á·ÉÏè | 2023Äê¶ÈÒµÎñ×ܽύÁ÷´ó
- ÕæÃ¯¼ÑÖúÁ¦µç¶¯Æû³µÁªÃËÆû³µµç×ÓÔªÆ÷¼þ¹¤×÷
- îýÁ¦AP30H80Q vbus¿ª¹ØMOS»ñµÃ°²¿Ë67W 2C1A
- Ê¿À¼Î¢650V¸ßѹ³¬½áSTSϵÁУ¬¹ã·ºÓ¦ÓÃÓÚÏû
- оÅóPN8213»ñƷʤ65Wµª»¯ïسäµçÆ÷²ÉÓ㬿É
- æê΢µç×ӲμÓÉúÃüÓ¦¼±¡°¾È¡±ÔÚÉí±ß£¬¼±¾È¼¼
°¢Àï°Í°ÍµêÆÌ
¹Ø×¢æê΢
ÊÕ²Øæê΢

