¸»Âú20-65W PDÐÒéоƬ
×ֺţºT|T
¡¡¡¡°éËæÆ»¹ûiPhone 12µÄ·¢²¼£¬Æ»¹û¡¢°²×¿Ð»ú²»ÔÙ¸½ËͳäµçÆ÷£¬¸ø³äµçÆ÷Åä¼þÊг¡´øÀ´ÁËǰËùδÓеÄÐèÇóÔö³¤£¬¼¤·¢ÁËUSB PD³äµçÆ÷Êг¡µÄÐèÇ󱬷¢£¬¸»ÂúÔÆÎù°ëµ¼ÌåרעÑз¢USB PDÏà¹Ø²úÆ·£¬ÍƳöÁËһϵÁÐUSB PD¿ØÖÆÆ÷£¬XPD720 XPD319 XPD737 XPD738ϵÁÐ20W-65Wµ¥¿Ú¡¢¶à¿ÚPDÐÒéоƬ¡£
¡¡¡¡
¡¡¡¡XPD319 USB Type-C PD ¶àÐÒé¿ØÖÆÆ÷ÊÇÒ»¿î¼¯³É USB Type-C¡¢USB Power Delivery£¨PD3.0£©ÒÔ¼° PPS¡¢QC3.0+/QC3.0/QC2.0 ¿ì³äÐÒé¡¢»ªÎª FCP ¿ì³äÐÒé¡¢ÈýÐÇ AFC ¿ì³äÐÒé¡¢BC1.2 DCPÒÔ¼°Æ»¹ûÉ豸 2.4A ³äµç¹æ·¶µÄ¶àÐÒé¶Ë¿Ú¿ØÖÆÆ÷£¬Îª AC-DC ÊÊÅäÆ÷¡¢³µÔسäµçÆ÷µÈÉ豸Ìṩ¸ßÐÔ¼Û±ÈµÄ USB Type-C ¶Ë¿Ú³äµç½â¾ö·½°¸¡£

¡¡¡¡
¡¡¡¡XPD720Ó¦ÓÃÔÚµ¥¸öUSB¶Ë¿Ú³äµçÉ豸£¬ÊÇÒ»¿î¾µäµÄ¿ì³äÐÒéоƬ£¬¼¯³ÉÁË10mΩ VBUSͨ·¹¦ÂÊ¿ª¹Ø¹ÜºÍ10mΩµçÁ÷¼ì²âµç×裬¾ßÓм¯³É¶È¸ß£¬ÍâΧԪ¼þÉÙµÄÌØµã£¬ÊÇÔÆÎùÁãÍâΧ¹ýÈÏÖ¤PD¼Ò×åµÄÐÂÒ»´ú²úÆ·£¬¾ßÓй¤Òµ¼¶8KV ESDÌØÐÔ£¬Îª²úÆ·ÌṩÓÅÁ¼¿É¿¿ÐÔ¡£

¡¡¡¡
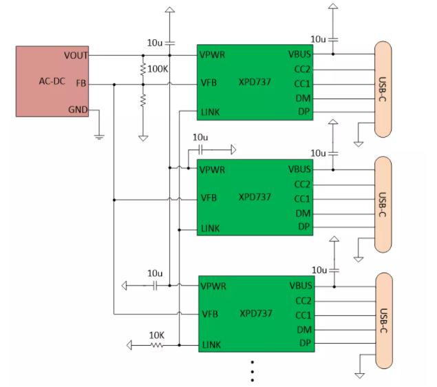
¡¡¡¡XPD737¶à¿Ú¿ØÖÆÆ÷ϵÁвÉÓÃESOP8·â×°£¬ÄÚ²¿¼¯³É 10mΩ VBUS ͨ·¹Ü£¬²¢ÇÒ¼¯³É10mΩµçÁ÷¼ì²âµç×裬֧³ÖÍêÉÆµÄ±£»¤¹¦ÄÜ£¬¾ßÓÐXPD-LINK¹¦ÄÜ£¬XPD-LINK»¥Áª¼¼ÊõÈÃоƬ֮¼äͨ¹ýµ¥Ïß×ÜÏß´«ÊäÐÅÏ¢£¬´Ó¶ø¿ÉÒÔ¼òµ¥Áé»îµÄ×éºÏ³É¶à¸öType-CºÍType-A¶Ë¿ÚµÄ³äµç·½°¸£¬½µµÍÍâΧԪ¼þÊýÁ¿£¬¼ò»¯µç·£¬½µµÍ³É±¾¡£

¡¡¡¡
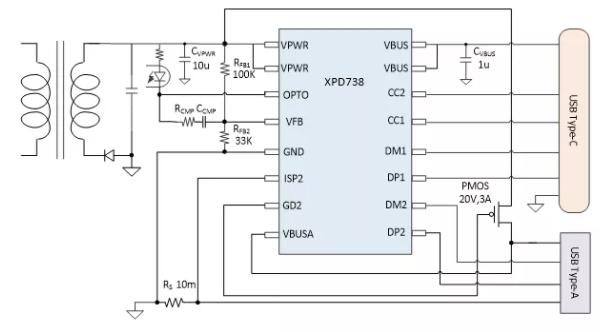
¡¡¡¡XPD738Ë«¿Ú¿ØÖÆÆ÷ϵÁУ¬Ó¦ÓÃÔÚ1C1AË«¶Ë¿Ú³äµçÉ豸£¬ÔÚA¿ÚÁ¬½ÓÆ»¹û³äµçÏßµ«Î´½ÓÈëÆ»¹ûÊÖ»úʱ£¬C¿ÚÈÔÈ»Óпì³ä¡£XPD738±ü³ÐÔÆÎùÈ«¼¯³ÉÉè¼ÆË¼Â·£¬Ò²¼¯³ÉÁË10mΩ VBUSͨ·¹¦ÂÊ¿ª¹Ø¹ÜºÍ10mΩµçÁ÷¼ì²âµç×è¡£¶ÔÓÚ1C1A 20WÅäÖõijäµçÉ豸£¬XPD738Êǵ±Ö®ÎÞÀ¢µÄ²»¶þ֮ѡ¡£

¡¡¡¡
¡¡¡¡¸»ÂúXPD319¡¢XPD720¡¢XPD737¡¢XPD738 20W-65Wµ¥¿Ú¡¢¶à¿ÚPDÐÒéоƬ֧³ÖQC2.0/3.0/3.0+¡¢AFC¡¢FCP¡¢SCP¡¢HVSCP¡¢PDºÍPPSµÈÖ÷Á÷¿ì³äÐÒ飬Ϊ AC-DC ÊÊÅäÆ÷¡¢Òƶ¯µçÔ´¡¢³µÔسäµçÆ÷µÈÉ豸ÌṩÍêÕûµÄ USB Type-C ¶Ë¿Ú³äµç½â¾ö·½°¸£¬¸ü¶à¸»ÂúPDÐÒéоƬϵÁÐÏêϸ²úÆ·ÊÖ²á»òÑùÆ·¡¢¼Û¸ñ×ÉѯÇëÁªÏµæê΢µç×Ó¡£>>
Ïà¹Ø×ÊѶ
- È«Ì׸߼¯³É18W USB PD¿ì³ä·½°¸£¬ÒÑÁ¿²ú³ö»õ
- оÅóPN8161+PN8307H 18W¸ß¼¯³ÉPD¿ì³ä·½°¸Ó¦
- PD¿ì³äоƬPN8307Mͬ²½ÕûÁ÷Æ÷
- ЯÊÖ²¢½ø£¬æê΢µç×ÓÐøÇ©chipown´úÀíÉÌ£¡
- 2020ÎåÒ»ÀͶ¯½Ú·Å¼Ù֪ͨ£¡
- SDH8594ASÄÚÖøßѹMOS¹ÜµÄԱ߿ØÖÆÐ¾Æ¬
- ¸»Âú20-65W PDÐÒéоƬ
- ¿ªÒµ´ó¼ª | ÉîÛÚÊÐæê΢µç×Ó-Äþ²¨·Ö¹«Ë¾£¡
- µÍ³É±¾µÍ¹¦ºÄÎÞÏß¿ÉÊÓÃÅÁåic
- ϲºØ£¬Ð¾Åó΢¿Æ´´°åÉÏÊУ¬ÊÐÖµ³¬140ÒÚ£¡
ͬÀàÎÄÕÂÅÅÐÐ
- ³£ÓõçÔ´¹ÜÀíоƬÐͺŽéÉÜ
- PN8680MÌæ´úOB2500POP½ÅλһÑù£¬ÎÞÐè¸Ä°åÊ¡
- AP8012H´ú»»ST Viper12A¿ÉPIN to PIN¼æÈÝ
- Ö÷Á÷µÄ¿ì³äÐÒéоƬPD³äµçоƬ
- ¸»ÂúpdÐÒéоƬϵÁУ¬pd¿ì³äÐÒéоƬѡÐÍ£¡
- 200V¸ßÄÍѹDC-DC½µÑ¹Ð͵綯³µ¿ØÖÆÆ÷оƬ
- ¸»Âú20-65W PDÐÒéоƬ
- PN8046¿íÊä³ö·Ç¸ôÀëת»»Ð¾Æ¬
- PN8036M¿íÊä³ö·¶Î§·Ç¸ôÀëac/dcµçԴоƬ
- оÅó΢£¨°²Ç÷£©µç»úÇý¶¯Ð¾Æ¬Ñ¡ÐÍÖ¸ÄÏ£¡
×îÐÂÎÄÕÂ×ÊѶ
- æê΢µç×Ó | ϲǨÐÂÖ·£¬ÐøÐ´·¢Õ¹ÐÂÆªÕ£¡
- оÅó΢20ÖÜÄê | ´úÀíÊÜÑû¼û֤оÁ¦Á¿£¬¹²¸°
- ¹ýÈÏÖ¤¡¢µÍ³É±¾ | 65W-PD-2C1Aµª»¯ïØÉè¼Æ·½
- ¿ªÒµ´ó¼ª | ÉîÛÚÊÐæê΢µç×Ó-Äþ²¨·Ö¹«Ë¾£¡
- ϲºØÐ¾Åó΢ף¾¸²©Ê¿ÈÙ»ñ¡°½ËÕÇàÄêÎåËĽ±ÕÂ
- CR6212_5V/12V¸ßЧÂÊ¡¢µÍ³É±¾µçÔ´·½°¸£¬Íê
- 2024ÄêÕ¹³á·ÉÏè | 2023Äê¶ÈÒµÎñ×ܽύÁ÷´ó
- ÕæÃ¯¼ÑÖúÁ¦µç¶¯Æû³µÁªÃËÆû³µµç×ÓÔªÆ÷¼þ¹¤×÷
- îýÁ¦AP30H80Q vbus¿ª¹ØMOS»ñµÃ°²¿Ë67W 2C1A
- Ê¿À¼Î¢650V¸ßѹ³¬½áSTSϵÁУ¬¹ã·ºÓ¦ÓÃÓÚÏû
°¢Àï°Í°ÍµêÆÌ
¹Ø×¢æê΢
ÊÕ²Øæê΢

