È«Ì׸߼¯³É18W USB PD¿ì³ä·½°¸£¬ÒÑÁ¿²ú³ö»õ£¡
×ֺţºT|T
¡¡¡¡Ëæ×Å¿ì³ä¼¼ÊõµÄ·¢Õ¹£¬18W USB PD¿ì³äÔÚiPhoneÉϵÄÓ¦ÓÃÒÔ¼°µÚÈý·½USB-C to Lightning¿ì³äÏßµÄÉÏÊУ¬ÈÃUSB PD¿ì³äÅä¼þÊг¡³ÖÐøÉýΣ¬Ô½À´Ô½¶àµÄÉ豸¿ªÊ¼Ö§³ÖPD¿ì³ä£¬Ä¿Ç°18W USB PD¿ì³ä³äµçÆ÷³ÉΪÁËÊÐÃæÉÏÄܼû¶È×î¸ßµÄPD³äµçÆ÷Ö®Ò»¡£

¡¡¡¡
¡¡¡¡Ð¾Åó΢·¢²¼µÄÈ«Ì׸߼¯³É18W USB PD¿ì³ä³äµçÆ÷±¬¿î·½°¸£¬¾«¼òdomeÊ¡10¿ÅÍâΧ£¬ÕûÌå·½°¸Ö§³Ö90~265VÊеçÊäÈ룬Êä³öµçѹ·¶Î§3.3-12V£¬µçÁ÷·Ö±ðÊÇ5V/3A¡¢9V/2A¡¢12V/1.5A£¬Êä³ö×ܹ¦ÂÊΪ18W£¬ÓµÓÐÊеçBrown in/out¡¢Êä³ö¹ýѹ±£»¤¡¢¾«×¼¹ýα£»¤¡¢ÖðÖÜÆÚ¹ýÁ÷±£»¤¡¢´Î¼¶ÕûÁ÷¹Ü¶Ì·±£»¤µÈ£¬Òѱ»Mcdodo 18W USB PD PPS¿ì³ä³äµçÆ÷¡¢¹Åʯ¿Æ¼¼18W USB PD³äµçÆ÷µÈ¶à¿î²úÆ·²ÉÓá£

¡¡¡¡
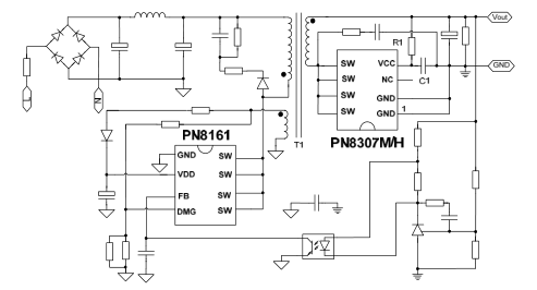
¡¡¡¡18W USB PD¿ì³ä·½°¸³õ¼¶Ö÷¿ØÐ¾Æ¬PN8161²ÉÓÃSOP8·â×°£¬ÄÚ²¿¼¯³ÉÁË׼гÕñ¹¤×÷µÄµçÁ÷ģʽ¿ØÖÆÆ÷ºÍ¹¦ÂÊMOSFET£¬¼¯³ÉÊеçBrown in/out¡¢AC OVPµÈ±£»¤£¬Í¨¹ýQR-PWM¡¢QR-PFM¡¢Burst-mode¶àģʽ»ìºÏµ÷ÖÆ¼¼ÊõºÍÌØÊâÆ÷¼þµÍ¹¦ºÄ½á¹¹¼¼ÊõʵÏÖÁ˳¬µÍµÄ´ý»ú¹¦ºÄ¡¢È«µçѹ·¶Î§ÏµÄ×î¼ÑЧÂÊ£¬¿É½ÚÊ¡Æô¶¯µç×è¡¢CSÕì²âÍøÂç¡¢Çý¶¯¼°·ÖÀëMOSFETµÈ½ü10¿ÅÔªÆ÷¼þ¡£
¡¡¡¡
¡¡¡¡´Î¼¶²àͬ²½ÕûÁ÷оƬPN8307HͬÑù²ÉÓÃSOP8·â×°£¬ÄÚÖÃͬ²½ÕûÁ÷¿ØÖÆÆ÷¼°¸ßÑ©±ÀÄÜÁ¦¹¦ÂÊMOSFET£¬¿ÉʵÏÖÁãÍâΧ¹¤×÷£¬ÌáÉýת»»Ð§ÂÊ£¬Ê¹µÃϵͳЧÂÊ¿ÉÒÔÂú×ã6¼¶ÄÜЧµÄ±ê×¼£¬Í¬Ê±PN8307H¼¯³ÉÁ˼«ÎªÈ«ÃæµÄ¸¨Öú¹¦ÄÜ£¬°üº¬Êä³öǷѹ±£»¤¡¢·ÀÎó¿ªÆô¡¢×îСµ¼Í¨Ê±¼äµÈ¹¦ÄÜ¡£
¡¡¡¡
¡¡¡¡µäÐÍÓ¦Óõç·ͼ£º

¡¡¡¡
¡¡¡¡18W USB PD¿ì³ä·½°¸ÁÁµã£º¡¡¡¡
¡¡¡¡½ÚÊ¡10¿ÅÒÔÉÏÍâΧ£º ÎÞÆô¶¯µç×è¡¢ÎÞCSÕì²âÍøÂ磬Ը±±ß¾ùʵÏÖSOP8¹¦Âʼ¯³É£»¡¡¡¡
¡¡¡¡Âú×ãCoC V5 Tier 2£º×¨Àû¸ßѹÆô¶¯£¬ÊµÏÖ30mW´ý»ú¹¦ºÄ£»¹¤×÷ÇúÏßËæÊä³öµçѹ×ÔÊÊÓ¦£¬²»Í¬Êä³öµçѹÏÂÆ½¾ùЧÂÊÔ£Á¿¾ù´óÓÚ4¸öµã£»¡¡¡¡
¡¡¡¡EMCÐÔÄÜ׿Խ£º¶¶Æµ·ù¶ÈËæ¸ºÔØ×ÔÊÊÓ¦£¬¸ÄÉÆ´«µ¼£»DCM/QR¹¤×÷ģʽ£¬±ÜÃâ´Î¼¶ÕûÁ÷¹Ü·´Ïò»Ö¸´ÎÊÌ⣬¸ÄÉÆ·øÉ䣻¡¡¡¡
¡¡¡¡3.3~12V¿íÊä³öµçѹ·¶Î§£ºPN8161/PN8307H¹©µç·¶Î§¿í£¬ÎÞÐè¶îÍâLDOÎÈѹ£»¡¡¡¡
¡¡¡¡ÐÒéоƬÈÎÒâ´î£ºSSR¼Ü¹¹£¬·½°¸Ò×Âú×ãPD3.0/QuickCharge 4+¡£

¡¡¡¡
¡¡¡¡³äµçÆ÷²ÉÓÃÁËоÅó΢ȫÌ׿ì³ä·½°¸£¬Ïà±Èͬ¼¶±ð³äµçÆ÷À´Ëµ£¬ÆäÄÚ²¿PCBµÄÉè¼Æ¸üΪ¼ò½à£¬18W USB PD¿ì³ä·½°¸Í¨¹ý¿ØÖƲßÂÔ´´Ð½µµÍSR·´ÏòµçѹÖÁ50VÒÔÄÚ£¬ÏÔÖø½µµÍ·½°¸³É±¾ÒÔ¼°³ÉÆ·µÄÌå»ý£¬Ä¿Ç°£¬Ð¾Åó΢PN8161+PN8307H¿ì³ä·½°¸ÒѾÁ¿²ú³ö»õ£¬¸ü¶àÈ«Ì׸߼¯³É18W USB PD¿ì³ä·½°¸£¬¿ÉÒÔ×ÉѯоÅó΢һ¼¶´úÀíÉÌæê΢µç×Ó£¬ÎªÄãÌṩһվʽµÄÓ¦Óýâ¾ö·½°¸ºÍÏÖ³¡¼¼ÊõÖ§³Ö·þÎñ£¬ÏµÍ³½â¾ö¿Í»§ºó¹ËÖ®ÓÇ¡£
Ïà¹Ø×ÊѶ
- ЯÊÖ²¢½ø£¬æê΢µç×ÓÐøÇ©chipown´úÀíÉÌ£¡
- 2020ÎåÒ»ÀͶ¯½Ú·Å¼Ù֪ͨ£¡
- µÍ³É±¾µÍ¹¦ºÄÎÞÏß¿ÉÊÓÃÅÁåic
- SDH8594ASÄÚÖøßѹMOS¹ÜµÄԱ߿ØÖÆÐ¾Æ¬
- оÅóPN8161+PN8307H 18W¸ß¼¯³ÉPD¿ì³ä·½°¸Ó¦
- ¸»Âú20-65W PDÐÒéоƬ
- PD¿ì³äоƬPN8307Mͬ²½ÕûÁ÷Æ÷
- È«Ì׸߼¯³É18W USB PD¿ì³ä·½°¸£¬ÒÑÁ¿²ú³ö»õ
- ϲºØ£¬Ð¾Åó΢¿Æ´´°åÉÏÊУ¬ÊÐÖµ³¬140ÒÚ£¡
- ¿ªÒµ´ó¼ª | ÉîÛÚÊÐæê΢µç×Ó-Äþ²¨·Ö¹«Ë¾£¡
ͬÀàÎÄÕÂÅÅÐÐ
- ³£ÓõçÔ´¹ÜÀíоƬÐͺŽéÉÜ
- PN8680MÌæ´úOB2500POP½ÅλһÑù£¬ÎÞÐè¸Ä°åÊ¡
- AP8012H´ú»»ST Viper12A¿ÉPIN to PIN¼æÈÝ
- Ö÷Á÷µÄ¿ì³äÐÒéоƬPD³äµçоƬ
- ¸»ÂúpdÐÒéоƬϵÁУ¬pd¿ì³äÐÒéоƬѡÐÍ£¡
- 200V¸ßÄÍѹDC-DC½µÑ¹Ð͵綯³µ¿ØÖÆÆ÷оƬ
- ¸»Âú20-65W PDÐÒéоƬ
- PN8046¿íÊä³ö·Ç¸ôÀëת»»Ð¾Æ¬
- PN8036M¿íÊä³ö·¶Î§·Ç¸ôÀëac/dcµçԴоƬ
- оÅó΢£¨°²Ç÷£©µç»úÇý¶¯Ð¾Æ¬Ñ¡ÐÍÖ¸ÄÏ£¡
×îÐÂÎÄÕÂ×ÊѶ
- æê΢µç×Ó | ϲǨÐÂÖ·£¬ÐøÐ´·¢Õ¹ÐÂÆªÕ£¡
- оÅó΢20ÖÜÄê | ´úÀíÊÜÑû¼û֤оÁ¦Á¿£¬¹²¸°
- ¹ýÈÏÖ¤¡¢µÍ³É±¾ | 65W-PD-2C1Aµª»¯ïØÉè¼Æ·½
- ¿ªÒµ´ó¼ª | ÉîÛÚÊÐæê΢µç×Ó-Äþ²¨·Ö¹«Ë¾£¡
- ϲºØÐ¾Åó΢ף¾¸²©Ê¿ÈÙ»ñ¡°½ËÕÇàÄêÎåËĽ±ÕÂ
- CR6212_5V/12V¸ßЧÂÊ¡¢µÍ³É±¾µçÔ´·½°¸£¬Íê
- 2024ÄêÕ¹³á·ÉÏè | 2023Äê¶ÈÒµÎñ×ܽύÁ÷´ó
- ÕæÃ¯¼ÑÖúÁ¦µç¶¯Æû³µÁªÃËÆû³µµç×ÓÔªÆ÷¼þ¹¤×÷
- îýÁ¦AP30H80Q vbus¿ª¹ØMOS»ñµÃ°²¿Ë67W 2C1A
- Ê¿À¼Î¢650V¸ßѹ³¬½áSTSϵÁУ¬¹ã·ºÓ¦ÓÃÓÚÏû
°¢Àï°Í°ÍµêÆÌ
¹Ø×¢æê΢
ÊÕ²Øæê΢

