PD¿ì³äоƬPN8307Mͬ²½ÕûÁ÷Æ÷
×ֺţºT|T
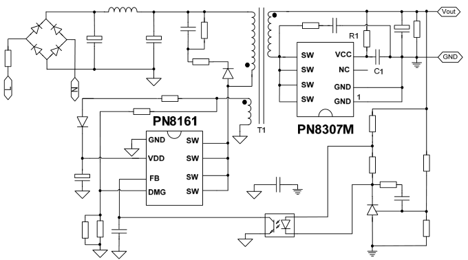
¡¡¡¡Ëæ×ÅType C½Ó¿ÚµÄÆÕ¼°£¬ÒÔ¼°¸ßͨ¼°MTK·½°¸¶ÔPDÐÒéµÄÖ§³Ö£¬ÊÐÃæÉÏÖ§³ÖUSB PD¿ì³äµÄÉ豸ÊýÁ¿ÎȲ½Ôö³¤£¬Ð¡Ãס¢»ªÎª¡¢´¸×ÓµÈÒ»Åú¹úÄÚÊÖ»ú³§ÉÌÏà¼Ì¼ÓÈë´îÔØQC4+³äµçÆ÷£¬Êг¡Ç°¾°Ò»Æ¬»ðÈÈ£¬Ð¾ÅóÎ¢ÍÆ³ö PD¿ì³äоƬPN8307MÄÚÖù¦ÂÊMOSµÄ¸ßÐÔÄÜͬ²½ÕûÁ÷Æ÷ÖúÁ¦ÊÖ»ú¿ìËÙ³äµçÊг¡µÄ¿ìËÙ·¢Õ¹£¬ÏÂÃæ¸úËæÐ¾Åó΢һ¼¶´úÀíÉÌæê΢µç×ÓÒ»ÆðÀ´Á˽âһϣº

¡¡¡¡
¡¡¡¡PN8307M ÄÚÖõçѹ½µ¼«µÍµÄ¹¦ÂÊMOSFETÄܹ»¾«È·µØ¼ì²âµ½ÄÚÖù¦ÂÊMOSFETµÄ©Դ¶Ëѹ²î£¬¾¹ýÈô¸ÉÖÜÆÚµÄµ÷Õû£¬Ê¹µÃ¹Ø¶ÏãÐֵΪ×î¼Ñ¹Ø¶ÏÖµ£¬ÒÔ¼õСÌå¶þ¼«¹Üµ¼Í¨µÄʱ¼ä£¬»ñµÃ×î¼ÑµÄЧÂÊ£¬ÌáÉýת»»Ð§ÂÊ£¬Ê¹µÃϵͳЧÂÊ¿ÉÒÔÂú×ã6¼¶ÄÜЧµÄ±ê×¼¡£
¡¡¡¡
¡¡¡¡PN8307MоƬ¿ØÖƹ¦ÂÊMOSFET¿ª¹ØÒÔʵÏÖͬ²½ÕûÁ÷¹¦ÄÜ£¬ÒÔÌá¸ßµçÁ÷Êä³öÄÜÁ¦£¬²¢ÁôÓÐ×ã¹»µÄÔ££¬¼¯³ÉÁ˼«ÎªÈ«ÃæµÄ¸¨Öú¹¦ÄÜ£¬°üº¬Êä³öǷѹ±£»¤¡¢×îСµ¼Í¨Ê±¼äµÈ¹¦ÄÜ¡£

¡¡¡¡
¡¡¡¡PD¿ìËÙ³äµçÆ÷³äµç½Ó¿ÚΪһ°ãÊÇUSB A/C¿Ú£¬Êä³öµçѹһ°ã¿Éͨ¹ýÊÖ»úµ÷½Ú(PPS)£¬×î´óÊä³ö¹¦Âʲ»µÍÓÚ18W£¬PN8307M PD¿ì³äоƬÓÐЧ½â¾öÁ˲»Í¬Êä³öµçѹÏ£¬ÊµÏÖÌá¸ßת»»Ð§ÂÊ¡¢¼ò»¯EMCÉè¼Æ¡¢¼ò»¯»·Â·Éè¼ÆµÈ¼¼ÊõÄÑÌ⣬±»¹ã·ºÓ¦ÓÃÓÚQC3.0³äµçÆ÷¼°ÊÊÅäÆ÷¡¢ÊÊÅäÆ÷µÈ²úÆ·ÖС£
Ïà¹Ø×ÊѶ
- ϲºØ£¬Ð¾Åó΢¿Æ´´°åÉÏÊУ¬ÊÐÖµ³¬140ÒÚ£¡
- СÌå»ý20W PD¿ì³ä·½°¸
- ¸ß¾«¶ÈԱ߷´À¡ºãÁ÷ºãѹоƬ-PN8611
- SDH8594ASÄÚÖøßѹMOS¹ÜµÄԱ߿ØÖÆÐ¾Æ¬
- 2024ÄêÕ¹³á·ÉÏè | 2023Äê¶ÈÒµÎñ×ܽύÁ÷´ó
- PN8044¸ßÐÔÄÜac-dcµçԴоƬ
- È«Ì׸߼¯³É18W USB PD¿ì³ä·½°¸£¬ÒÑÁ¿²ú³ö»õ
- µÍ³É±¾5V 0.15Aµç×ÓÃÅÁåоƬ
- Ê®ÖÜÄêÇìµäØíÆíÂǰÐУ¬²»Íü³õÐÄ£¡
- ЯÊÖ²¢½ø£¬æê΢µç×ÓÐøÇ©chipown´úÀíÉÌ£¡
ͬÀàÎÄÕÂÅÅÐÐ
- ³£ÓõçÔ´¹ÜÀíоƬÐͺŽéÉÜ
- PN8680MÌæ´úOB2500POP½ÅλһÑù£¬ÎÞÐè¸Ä°åÊ¡
- AP8012H´ú»»ST Viper12A¿ÉPIN to PIN¼æÈÝ
- Ö÷Á÷µÄ¿ì³äÐÒéоƬPD³äµçоƬ
- 200V¸ßÄÍѹDC-DC½µÑ¹Ð͵綯³µ¿ØÖÆÆ÷оƬ
- ¸»ÂúpdÐÒéоƬϵÁУ¬pd¿ì³äÐÒéоƬѡÐÍ£¡
- PN8036M¿íÊä³ö·¶Î§·Ç¸ôÀëac/dcµçԴоƬ
- ¸»Âú20-65W PDÐÒéоƬ
- PN8046¿íÊä³ö·Ç¸ôÀëת»»Ð¾Æ¬
- оÅó΢£¨°²Ç÷£©µç»úÇý¶¯Ð¾Æ¬Ñ¡ÐÍÖ¸ÄÏ£¡
×îÐÂÎÄÕÂ×ÊѶ
- ¹ýÈÏÖ¤¡¢µÍ³É±¾ | 65W-PD-2C1Aµª»¯ïØÉè¼Æ·½
- ¿ªÒµ´ó¼ª | ÉîÛÚÊÐæê΢µç×Ó-Äþ²¨·Ö¹«Ë¾£¡
- ϲºØÐ¾Åó΢ף¾¸²©Ê¿ÈÙ»ñ¡°½ËÕÇàÄêÎåËĽ±ÕÂ
- CR6212_5V/12V¸ßЧÂÊ¡¢µÍ³É±¾µçÔ´·½°¸£¬Íê
- 2024ÄêÕ¹³á·ÉÏè | 2023Äê¶ÈÒµÎñ×ܽύÁ÷´ó
- ÕæÃ¯¼ÑÖúÁ¦µç¶¯Æû³µÁªÃËÆû³µµç×ÓÔªÆ÷¼þ¹¤×÷
- îýÁ¦AP30H80Q vbus¿ª¹ØMOS»ñµÃ°²¿Ë67W 2C1A
- Ê¿À¼Î¢650V¸ßѹ³¬½áSTSϵÁУ¬¹ã·ºÓ¦ÓÃÓÚÏû
- оÅóPN8213»ñƷʤ65Wµª»¯ïسäµçÆ÷²ÉÓ㬿É
- æê΢µç×ӲμÓÉúÃüÓ¦¼±¡°¾È¡±ÔÚÉí±ß£¬¼±¾È¼¼
°¢Àï°Í°ÍµêÆÌ
¹Ø×¢æê΢
ÊÕ²Øæê΢

