SDH8594ASÄÚÖøßѹMOS¹ÜµÄԱ߿ØÖÆÐ¾Æ¬
×ֺţºT|T
¡¡¡¡Ëæ×ÅСÐͳäµçÆ÷ÏòןüµÍµÄµÍ´ý»ú¹¦ºÄºÍ¸ü¸ßµÄÄÜÁ¿×ª»»Ð§ÂÊ·¢Õ¹£¬Ê¿À¼Î¢µç×ÓÍÆ³öSDH8594ASÄÚÖøßѹMOS¹ÜµÄԱ߿ØÖÆÐ¾Æ¬£¬SDH8594ASԱ߷´À¡µçԴоƬ²ÉÓÃPFMµ÷ÖÆ¼¼Êõ£¬ÊµÏÖ¾«È·µÄºãѹ/ºãÁ÷£¨CV/CC£©¿ØÖÆ£¬Ð§Âʺʹý»ú¹¦ºÄÂú×ãDOE Level 6ÄÜЧ±ê×¼¡£

¡¡¡¡
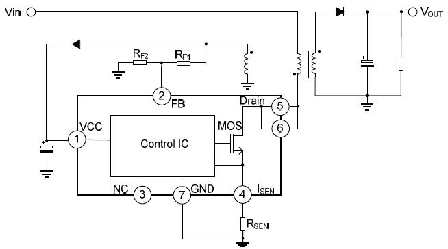
¡¡¡¡SDH8594ASÄÚÖÃÁ˸ßѹMOS¹Ü£¬Ê¹ÓÃÁË×ÔÓеÄרÀû¼¼ÊõÀ´ÊµÏÖ¸ßѹÆô¶¯¹¦ÄÜ£¬½µµÍ´ý»ú¹¦ºÄÒÔ¼°Ìá¸ßת»»Ð§ÂÊ£¬¾ßÓÐÍⲿ¿Éµ÷µÄÏßËð²¹³¥ºÍÄÚÖõķåÖµµçÁ÷²¹³¥µÈ¹¦ÄÜ£¬¿ÉÒÔÈ·±£¾«×¼µÄºãѹ/ºãÁ÷£¨CV/CC£©ÐÔÄÜ£¬ÔÚÈ·±£´ý»ú¹¦ºÄÂú×ãDOE Level 6ÄÜЧ±ê×¼µÄǰÌáÏ£¬¾ßÓм«¼ÑµÄ¶¯Ì¬ÏìÓ¦ÐÔÄÜ¡£
¡¡¡¡
¡¡¡¡´ËÍ⣬µç·ÄÚ²¿¼¯³ÉÁËVCCǷѹ/¹ýѹ±£»¤¡¢Êä³ö¶Ì·±£»¤¡¢Êä³ö¹ýѹ±£»¤¡¢¹ýα£»¤¡¢ÍⲿԪÆ÷¼þ¿ª/¶Ì·±£»¤µÈ¶àÖØ±£»¤¹¦ÄÜ£¬ÒÔ±£Ö¤µç·ÔÚÕû»úÉú²úºÍÓ¦ÓÃʱµÄ°²È«ÐԺͿɿ¿ÐÔ£¬ÑÓ³¤ÆäʹÓÃÊÙÃü¡£
¡¡¡¡
¡¡¡¡SDH8594AS²ÉÓÃPSR·´À¡¿ØÖƼ¼Êõ£¬ÎÞÐèÍⲿ¹âñîºÍ431Æ÷¼þ£¬²¢ÇÒ»·Â·²¹³¥µçÈÝÄÚÖ㬼«´óµÄ¼ò»¯ÁËÍâΧ£¬½öÐ輫ÉÙµÄÍâΧԪÆ÷¼þ¼´¿É¹¹³ÉÍêÕûµÄµçԴϵͳ£¬´ó·ù½ÚÊ¡ÁËϵͳºÄµç²¢ËõСÁ˵ç·°åÌå»ý£¬ÓÐÀûÓÚÓû§¾«¼òÉè¼Æ²¼¾Ö£¬½µµÍ¿ª·¢ºÍÖÆÔì³É±¾¡£Í¬Ê±£¬µç·²ÉÓÃSOP7ÌùƬ·â×°ÐÎʽ£¬¿ÉÒÔÂú×ã×î¸ß5V/2.4AµÄÊä³ö¹¦ÂʵÄСÐÍ»¯Ó¦Óá£

¡¡¡¡
¡¡¡¡æê΢µç×ÓÊ¿À¼Î¢Ò»¼¶´úÀíÉÌ£¬²úÆ·¸²¸ÇMOSFET¡¢AC-DC¡¢DC-DCµÈϵÁУ¬SDH8594AS¸ôÀë·´¼¤PSR 10W 5V/2A 600V/2.8Ω 60mW SOP7ÊÇ»ùÓÚÊ¿À¼Î¢µç×Ó×ÔÐÐÑз¢µÄ0.8΢Ã×BiCMOS¹¤ÒÕÖÆ³ÌÉè¼Æ¼°ÖÆ×÷£¬¹¤×÷µçѹ¹æÄ£¿í£¬¹Ü½ÅESD²ÅÄÜÇ¿£¬¾ßÓи߿¿µÃסÐÔ£¬¹ã·ºÊÊÓÃÓÚÊÖ»ú³äµçÆ÷¡¢Ð¡¹¦ÂÊÊÊÅäÆ÷¼°ÆäËû±ãЯʽÉ豸³äµçÆ÷¡£
ÉÏһƪ£ºPN8570 ÄÚÖÃBJTԱ߷´À¡AC-DC¿ª¹ØµçԴоƬ ÏÂһƪ£ºµÍ³É±¾5V 0.15Aµç×ÓÃÅÁåоƬ
Ïà¹Ø×ÊѶ
- ¸ß¾«¶ÈԱ߷´À¡ºãÁ÷ºãѹоƬ-PN8611
- PN8044¸ßÐÔÄÜac-dcµçԴоƬ
- SDH8594ASÄÚÖøßѹMOS¹ÜµÄԱ߿ØÖÆÐ¾Æ¬
- Ê®ÖÜÄêÇìµäØíÆíÂǰÐУ¬²»Íü³õÐÄ£¡
- ЯÊÖ²¢½ø£¬æê΢µç×ÓÐøÇ©chipown´úÀíÉÌ£¡
- µÍ³É±¾5V 0.15Aµç×ÓÃÅÁåоƬ
- ϲºØ£¬Ð¾Åó΢¿Æ´´°åÉÏÊУ¬ÊÐÖµ³¬140ÒÚ£¡
- СÌå»ý20W PD¿ì³ä·½°¸
- 2024ÄêÕ¹³á·ÉÏè | 2023Äê¶ÈÒµÎñ×ܽύÁ÷´ó
- È«Ì׸߼¯³É18W USB PD¿ì³ä·½°¸£¬ÒÑÁ¿²ú³ö»õ
ͬÀàÎÄÕÂÅÅÐÐ
- ³£ÓõçÔ´¹ÜÀíоƬÐͺŽéÉÜ
- PN8680MÌæ´úOB2500POP½ÅλһÑù£¬ÎÞÐè¸Ä°åÊ¡
- AP8012H´ú»»ST Viper12A¿ÉPIN to PIN¼æÈÝ
- Ö÷Á÷µÄ¿ì³äÐÒéоƬPD³äµçоƬ
- 200V¸ßÄÍѹDC-DC½µÑ¹Ð͵綯³µ¿ØÖÆÆ÷оƬ
- ¸»ÂúpdÐÒéоƬϵÁУ¬pd¿ì³äÐÒéоƬѡÐÍ£¡
- PN8036M¿íÊä³ö·¶Î§·Ç¸ôÀëac/dcµçԴоƬ
- ¸»Âú20-65W PDÐÒéоƬ
- PN8046¿íÊä³ö·Ç¸ôÀëת»»Ð¾Æ¬
- оÅó΢£¨°²Ç÷£©µç»úÇý¶¯Ð¾Æ¬Ñ¡ÐÍÖ¸ÄÏ£¡
×îÐÂÎÄÕÂ×ÊѶ
- ¹ýÈÏÖ¤¡¢µÍ³É±¾ | 65W-PD-2C1Aµª»¯ïØÉè¼Æ·½
- ¿ªÒµ´ó¼ª | ÉîÛÚÊÐæê΢µç×Ó-Äþ²¨·Ö¹«Ë¾£¡
- ϲºØÐ¾Åó΢ף¾¸²©Ê¿ÈÙ»ñ¡°½ËÕÇàÄêÎåËĽ±ÕÂ
- CR6212_5V/12V¸ßЧÂÊ¡¢µÍ³É±¾µçÔ´·½°¸£¬Íê
- 2024ÄêÕ¹³á·ÉÏè | 2023Äê¶ÈÒµÎñ×ܽύÁ÷´ó
- ÕæÃ¯¼ÑÖúÁ¦µç¶¯Æû³µÁªÃËÆû³µµç×ÓÔªÆ÷¼þ¹¤×÷
- îýÁ¦AP30H80Q vbus¿ª¹ØMOS»ñµÃ°²¿Ë67W 2C1A
- Ê¿À¼Î¢650V¸ßѹ³¬½áSTSϵÁУ¬¹ã·ºÓ¦ÓÃÓÚÏû
- оÅóPN8213»ñƷʤ65Wµª»¯ïسäµçÆ÷²ÉÓ㬿É
- æê΢µç×ӲμÓÉúÃüÓ¦¼±¡°¾È¡±ÔÚÉí±ß£¬¼±¾È¼¼
°¢Àï°Í°ÍµêÆÌ
¹Ø×¢æê΢
ÊÕ²Øæê΢

