成都逍遥耍耍网论坛,天津-凤江湖论坛春风阁(全国信息) ,一品香论坛登录入口风楼阁交友平台 ,快活林信息发布论坛汇总

³äµçÆ÷оƬ°¢Àï°Í°ÍµêÆÌ ¿ª¹ØµçԴоƬ¹Ø×¢æê΢ µç»úÇý¶¯Ð¾Æ¬ÊÕ²Øæê΢ »¶Ó­½øÈëµçԴоƬ/Çý¶¯Ð¾Æ¬¡¢MOS¡¢IGBT¡¢¶þÈý¼«¹Ü¡¢ÇŶѵȵç×ÓÔªÆ÷¼þ´úÀíÉÌ--æê΢µç×Ó¹ÙÍø
¸ß¼¶ËÑË÷

ËÑË÷Ò»

ËÑË÷¶þ

³äµç¹ÜÀíIC·½°¸

ÍÆ¼ö²úÆ·

ÁªÏµÎÒÃÇ

¿ª¹ØµçԴоƬ
ÉîÛÚÊÐæê΢µç×ӿƼ¼ÓÐÏÞ¹«Ë¾

µç»°£º0755-23087599

ÊÖ»ú£º13808858392

ÓÊÏ䣺dunianhua@leweitech.com

µØÖ·£ºÉîÛÚÊб¦°²ÇøÎ÷Ïçº×ÖÞºã·á¹¤Òµ³ÇB11¶°5Â¥¶«

prevnext

SDH8594AS-Ô­±ß·´À¡¿ØÖÆÐ¾Æ¬

ËùÊô·ÖÀࣺSLAN/Ê¿À¼Î¢
Æ·ÅÆ£ºÊ¿À¼Î¢
ÐͺţºSDH8594AS
·â×°£ºsop-7
¹¦ÂÊ£º8-12W
µçÁ÷£º2A-2.4A
¶©¹ºÈÈÏߣº0755-23087599
¡¡¡¡SDH8594AS¸ÅÊö£º¡¡¡¡
¡¡¡¡SDH8594ASÊÇÄÚÖøßѹM¡ðS¹Ü¹¦ÂÊ¿ª¹ØµÄÔ­±ß¿ØÖÆ¿ª¹ØµçÔ´(PSR)²ÉÓÃPFMµ÷ÖÆ¼¼ÊõÌṩ¾«È·µÄºãѹ/ºãÁ÷(CCC)¿ØÖÆ»·Â·¾ßÓзdz£¸ßµÄÎȶ¨ÐÔºÍÆ½¾ùЧÂÊ¡£²¢ÇÒ¼¯³É¸ßѹÆô¶¯¿ÉÒÔʡȥÍâΧµÄÆô¶¯µç×è¡£
¡¡¡¡
¡¡¡¡²ÉÓÃSDH8594ASÉè¼ÆÏµÍ³ÎÞÐè¹âñî¿Éʡȥ´Î¼¶·´À¡¿ØÖÆ¡¢»·Â·²¹³¥¾«¼òµç·¡¢½µµÍϵͳ³É±¾¡£SDH8594ASÊÊÓÃ8~12WÊä³ö¹¦ÂʾßÓпɵ÷½ÚÏßËð²¹³¥¹¦ÄܺÍÄÚÖ÷åÖµµçÁ÷²¹³¥¹¦ÄÜ¡£
¡¡¡¡
¡¡¡¡SDH8594AS²úÆ·ÌØµã£º¡¡¡¡
  • ¡¡¡¡Ô­±ß¿ØÖÆÄ£Ê½¡¡¡¡
  • ¡¡¡¡ó{¾«¶ÈºãÁ÷ºãѹ¿ØÖÆ¡¡¡¡
  • ¡¡¡¡µÍÆô¶¯µçÁ÷¡¡¡¡
  • ¡¡¡¡¿Éµ÷½ÚÊä³öµçѹµçÁ÷¡¡¡¡
  • ¡¡¡¡¿Éµ÷½ÚÏßËð²¹³¥¡¡¡¡
  • ¡¡¡¡ÄÚÖÃ650 VMOSFET¡¡¡¡
  • ¡¡¡¡ÄÚÖøßѹÆô¶¯¡¡¡¡
  • ¡¡¡¡Âú×ã75mW´ý»ú±ê×¼¡¡¡¡
  • ¡¡¡¡Ç°ÑØÏûÒþ¡¡¡¡
  • ¡¡¡¡ÎÞÐè²¹³¥µçÈÝ¡¡¡¡
  • ¡¡¡¡¹ýα£»¤¡¡¡¡
  • ¡¡¡¡VCC¹ýѹ±£»¤¡¡¡¡
  • ¡¡¡¡Êä³ö¹ýѹ±£»¤¡¡¡¡
  • ¡¡¡¡Ç·Ñ¹Ëø¶¨¡¡¡¡
  • ¡¡¡¡ÖðÖÜÆÚÏÞÁ÷¡¡¡¡
  • ¡¡¡¡Êä³ö¶Ì·±£»¤¡¡¡¡
  • ¡¡¡¡¹ýÁ÷±£»¤¡¡¡¡
  • ¡¡¡¡×î´óµ¼Í¨Ê±¼ä±£»¤
¡¡¡¡
¡¡¡¡SDH8594AS¹Ü½ÅÅÅÁÐͼ£º
¡¡¡¡
¡¡¡¡SDH8594AS¹Ü½Å˵Ã÷£º
 
¡¡¡¡
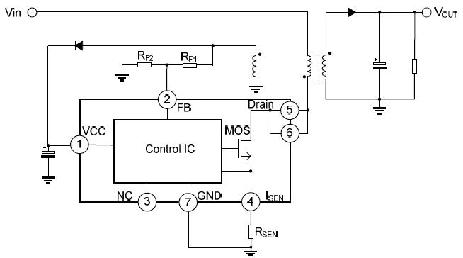
¡¡¡¡SDH8594ASÓ¦Óõç·ͼ£º
 
¡¡¡¡
²úÆ·ÖÐÐÄ ¹ØÓÚæê΢ ÁªÏµÎÒÃÇ