OB2001ZCPͬ²½ÕûÁ÷оƬAC/DCÊÊÅäÆ÷ÊÖ»ú³äµçÆ÷ic
×ֺţºT|T
¡¡¡¡½üÄêÀ´Ëæ×ŵçÔ´¼¼ÊõµÄ·¢Õ¹£¬Í¬²½ÕûÁ÷¼¼ÊõÕýÔÚÏòµÍµçѹ¡¢´óµçÁ÷Êä³öµÄDC/DC±ä»»Æ÷ÖÐѸËÙÍÆ¹ãÓ¦Óã¬OB2001ZCP ͬ²½ÕûÁ÷оƬ£¬µç·ÊDzÉÓÃ̬ͨµç×輫µÍµÄ¹¦ÂÊMOSFETÀ´È¡´úÕûÁ÷¶þ¼«¹Ü£¬Òò´ËÄÜ´ó´ó½µµÍÕûÁ÷Æ÷µÄËðºÄ£¬Ìá¸ßAC / DC±ä»»Æ÷µÄЧÂÊ£¬Âú×ãµÍѹ¡¢´óµçÁ÷ÕûÁ÷µÄÐèÒª¡£

¡¡¡¡
¡¡¡¡OB2001ZCP¿ÉÒÔÖ§³ÖµÍϵͳÊä³öÔں㶨µçÁ÷ģʽϵçѹ½µÖÁ2V¡£ËüÊÊÓÃÓÚ¶àģʽӦÓðüÀ¨²»Á¬Ðøµ¼Í¨Ä£Ê½ºÍ׼гÕñģʽ¡£ ƾ½èÆä¶à¹¦ÄÜÐÔºÍÓÅ»¯£¬OB2001ZCP¿ÉÓÃÓÚ¸÷ÖÖ¿ª¹ØÄ£Ê½µçÔ´ÍØÆË°üÀ¨´Î¼¶¶Ë¿ØÖÆÍØÆËºÍÖ÷¶Ë¿ØÖÆÍØÆË¡£
¡¡¡¡
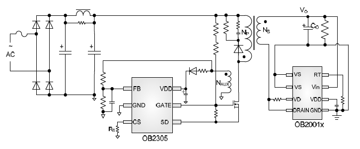
¡¡¡¡OB2001ZCP²ÉÓÃSOP8·â×°²úƷΪ´Î¼¶²àͬ²½ÕûÁ÷Æ÷Ϊ5VÊä³öϵͳ½øÐÐÁËÓÅ»¯£¬ÊÊÓÃÓÚDCM£¬QR²Ù×÷Äܹ»×¼È·µÄ´Î¼¶²àMOSFET Vds´«¸Ð£¬Ö§³ÖµÍ³É±¾Ð¡³ß´çCC / CVģʽ£¬¸ß´ï200kHzµÄ¹¤×÷ƵÂÊ£¬Êä³öµçѹ¹ý³å¿ØÖƾßÓÐVDD UVLO±£»¤¹¦ÄÜ¡£

¡¡¡¡
¡¡¡¡Í¬²½ÕûÁ÷ÊDzÉÓÃ̬ͨµç×輫µÍµÄרÓù¦ÂÊMOSFET£¬À´È¡´úÕûÁ÷¶þ¼«¹ÜÒÔ½µµÍÕûÁ÷ËðºÄµÄÒ»Ïîм¼Êõ¡£ËüÄÜ´ó´óÌá¸ßAC / DC±ä»»Æ÷µÄЧÂʲ¢ÇÒ²»´æÔÚÓÉÐ¤ÌØ»ùÊÆÀݵçѹ¶øÔì³ÉµÄËÀÇøµçѹ£¬æê΢µç×Ó´úÀíµÄOB2001ZCP ͬ²½ÕûÁ÷оƬ±»¹ã·ºÓ¦ÓÃÓÚ5 vµÄAC / DCÊÊÅäÆ÷¡¢ÊÖ»ú³äµçÆ÷¡¢5VÆ«ÖõçÔ´¡¢µçѹÕûÁ÷µç·µÈÁìÓò¡£
Ïà¹Ø×ÊѶ
- ЯÊÖ²¢½ø£¬æê΢µç×ÓÐøÇ©chipown´úÀíÉÌ£¡
- SDH8594ASÄÚÖøßѹMOS¹ÜµÄԱ߿ØÖÆÐ¾Æ¬
- ¿ªÒµ´ó¼ª | ÉîÛÚÊÐæê΢µç×Ó-Äþ²¨·Ö¹«Ë¾£¡
- È«Ì׸߼¯³É18W USB PD¿ì³ä·½°¸£¬ÒÑÁ¿²ú³ö»õ
- оÅóPN8161+PN8307H 18W¸ß¼¯³ÉPD¿ì³ä·½°¸Ó¦
- PD¿ì³äоƬPN8307Mͬ²½ÕûÁ÷Æ÷
- ϲºØ£¬Ð¾Åó΢¿Æ´´°åÉÏÊУ¬ÊÐÖµ³¬140ÒÚ£¡
- 2020ÎåÒ»ÀͶ¯½Ú·Å¼Ù֪ͨ£¡
- ¸»Âú20-65W PDÐÒéоƬ
- µÍ³É±¾µÍ¹¦ºÄÎÞÏß¿ÉÊÓÃÅÁåic
ͬÀàÎÄÕÂÅÅÐÐ
- ³£ÓõçÔ´¹ÜÀíоƬÐͺŽéÉÜ
- PN8680MÌæ´úOB2500POP½ÅλһÑù£¬ÎÞÐè¸Ä°åÊ¡
- AP8012H´ú»»ST Viper12A¿ÉPIN to PIN¼æÈÝ
- Ö÷Á÷µÄ¿ì³äÐÒéоƬPD³äµçоƬ
- ¸»ÂúpdÐÒéоƬϵÁУ¬pd¿ì³äÐÒéоƬѡÐÍ£¡
- 200V¸ßÄÍѹDC-DC½µÑ¹Ð͵綯³µ¿ØÖÆÆ÷оƬ
- ¸»Âú20-65W PDÐÒéоƬ
- PN8046¿íÊä³ö·Ç¸ôÀëת»»Ð¾Æ¬
- PN8036M¿íÊä³ö·¶Î§·Ç¸ôÀëac/dcµçԴоƬ
- оÅó΢£¨°²Ç÷£©µç»úÇý¶¯Ð¾Æ¬Ñ¡ÐÍÖ¸ÄÏ£¡
×îÐÂÎÄÕÂ×ÊѶ
- æê΢µç×Ó | ϲǨÐÂÖ·£¬ÐøÐ´·¢Õ¹ÐÂÆªÕ£¡
- оÅó΢20ÖÜÄê | ´úÀíÊÜÑû¼û֤оÁ¦Á¿£¬¹²¸°
- ¹ýÈÏÖ¤¡¢µÍ³É±¾ | 65W-PD-2C1Aµª»¯ïØÉè¼Æ·½
- ¿ªÒµ´ó¼ª | ÉîÛÚÊÐæê΢µç×Ó-Äþ²¨·Ö¹«Ë¾£¡
- ϲºØÐ¾Åó΢ף¾¸²©Ê¿ÈÙ»ñ¡°½ËÕÇàÄêÎåËĽ±ÕÂ
- CR6212_5V/12V¸ßЧÂÊ¡¢µÍ³É±¾µçÔ´·½°¸£¬Íê
- 2024ÄêÕ¹³á·ÉÏè | 2023Äê¶ÈÒµÎñ×ܽύÁ÷´ó
- ÕæÃ¯¼ÑÖúÁ¦µç¶¯Æû³µÁªÃËÆû³µµç×ÓÔªÆ÷¼þ¹¤×÷
- îýÁ¦AP30H80Q vbus¿ª¹ØMOS»ñµÃ°²¿Ë67W 2C1A
- Ê¿À¼Î¢650V¸ßѹ³¬½áSTSϵÁУ¬¹ã·ºÓ¦ÓÃÓÚÏû
°¢Àï°Í°ÍµêÆÌ
¹Ø×¢æê΢
ÊÕ²Øæê΢

