成都逍遥耍耍网论坛,天津-凤江湖论坛春风阁(全国信息) ,一品香论坛登录入口风楼阁交友平台 ,快活林信息发布论坛汇总

³äµçÆ÷оƬ°¢Àï°Í°ÍµêÆÌ ¿ª¹ØµçԴоƬ¹Ø×¢æê΢ µç»úÇý¶¯Ð¾Æ¬ÊÕ²Øæê΢ »¶Ó­½øÈëµçԴоƬ/Çý¶¯Ð¾Æ¬¡¢MOS¡¢IGBT¡¢¶þÈý¼«¹Ü¡¢ÇŶѵȵç×ÓÔªÆ÷¼þ´úÀíÉÌ--æê΢µç×Ó¹ÙÍø
¸ß¼¶ËÑË÷

ËÑË÷Ò»

ËÑË÷¶þ

³äµç¹ÜÀíIC·½°¸

ÍÆ¼ö²úÆ·

ÁªÏµÎÒÃÇ

¿ª¹ØµçԴоƬ
ÉîÛÚÊÐæê΢µç×ӿƼ¼ÓÐÏÞ¹«Ë¾

µç»°£º0755-23087599

ÊÖ»ú£º13808858392

ÓÊÏ䣺dunianhua@leweitech.com

µØÖ·£ºÉîÛÚÊб¦°²ÇøÎ÷Ïçº×ÖÞºã·á¹¤Òµ³ÇB11¶°5Â¥¶«

prevnext

OB2001ZCPͬ²½ÕûÁ÷оƬ¿ª¹ØµçÔ´ic

ËùÊô·ÖÀࣺÓÅÊÆ²úÆ·
Æ·ÅÆ£º°º±¦
ÐͺţºOB2001ZCP
·â×°£ºSOP-8
¹¦ÂÊ£º5W
µçÁ÷£º1A
¶©¹ºÈÈÏߣº0755-23087599
¡¡¡¡
       OB2001ZCP²úÆ·ÃèÊö£º¡¡¡¡
¡¡¡¡OB2001ZCPÊÇÒ»¸ö¸ßÐÔÄÜ£¬½ôÃܼ¯³É¶þ´Î²àͬ²½ÕûÁ÷Æ÷¿ª¹ØÄ£Ê½µçԴϵͳ¡£Ëü½áºÏÁËÒ»¸öµÍµçѹ½µN¹µµÀMOSFETѹ½µ·ÂÕæ´«Í³µÄ¶þ¼«¹ÜÕûÁ÷Æ÷·´¼¤Ê½×ª»»Æ÷µÄ¶þ´Î²à£¬¿ÉÒÔ¼õÉÙÉ¢ÈÈ£¬Ôö¼ÓÊä³öµçÁ÷ÄÜÁ¦ºÍЧÂʲ¢¼ò»¯É¢ÈÈÉè¼Æ¡£¡¡¡¡
¡¡¡¡OB2001ZCP¿ÉÒÔÖ§³ÖµÍϵͳÊä³öÔں㶨µçÁ÷ģʽϵçѹ½µÖÁ2V¡£ËüÊÊÓÃÓÚ¶àģʽӦÓðüÀ¨²»Á¬Ðøµ¼Í¨Ä£Ê½ºÍ׼гÕñģʽ¡£ ƾ½èÆä¶à¹¦ÄÜÐÔºÍÓÅ»¯£¬OB2001ZCP¿ÉÓÃÓÚ¸÷ÖÖ¿ª¹ØÄ£Ê½µçÔ´ÍØÆË°üÀ¨´Î¼¶¶Ë¿ØÖÆÍØÆËºÍÖ÷¶Ë¿ØÖÆÍØÆË¡£¡¡¡¡
¡¡¡¡´ÓµÚ¶þ·½ÃæµÄÐÅÏ¢¸ôÀë±äѹÆ÷£¬OB2001ZCP²úÉúÒ»¸öÓëËÀÇøÊ±¼äÏà¹ØµÄÇý¶¯ÐźÅÔ­±ßPWMÐźÅתΪ¼¯³ÉNͨµÀSRÔÚ½Ó½ü¿ª¹ØÊ±´ò¿ªºÍ¹Ø±ÕÁãµçÁ÷ת»»¡£ ËüÕë¶Ô5VÊä³ö½øÐÐÁËÓÅ»¯µçѹ¡£¡¡¡¡
¡¡¡¡Íⲿ¿Éµ÷µÄ×îСֵÓÐЧ±ÜÃâʱ¼ä¿ØÖÆ·½°¸ÓɼÄÉúÔªËØÒýÆðµÄ»·Ð§Ó¦ÕâÊÇÒ»¸ö¿É¿¿µÄ¡¢ÎÞÔëÒôµÄSR²Ù×÷ϵͳ£¬ÏµÍ³°²È«Óб£ÕÏ¡£¡¡¡¡
¡¡¡¡OB2001ZCP²ÉÓÃSOP8·â×°¡£
¡¡¡¡
¡¡¡¡OB2001ZCP²úÆ·ÌØµã£º¡¡¡¡
¡¡¡¡´Î¼¶²àͬ²½ÕûÁ÷Æ÷Ϊ5VÊä³öϵͳ½øÐÐÁËÓÅ»¯¡¡¡¡
¡¡¡¡ÊÊÓÃÓÚDCM£¬QR²Ù×÷¡¡¡¡
¡¡¡¡×¼È·µÄ´Î¼¶²àMOSFET Vds´«¸Ð¡¡¡¡
¡¡¡¡µÍ³É±¾Ð¡³ß´çCC / CVģʽ֧³Ö¡¡¡¡
¡¡¡¡¸ß´ï200kHzµÄ¹¤×÷ƵÂÊ¡¡¡¡
¡¡¡¡Êä³öµçѹ¹ý³å¿ØÖÆ¡¡¡¡
¡¡¡¡VDD UVLO±£»¤
¡¡¡¡
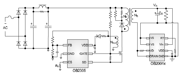
¡¡¡¡OB2001ZCPµäÐÍÓ¦ÓÃͼ£º
²úÆ·ÖÐÐÄ ¹ØÓÚæê΢ ÁªÏµÎÒÃÇ