SD6830ÀëÏßʽ¿ª¹ØµçÔ´IC¿ØÖÆÆ÷ Ê¿À¼Î¢Ò»¼¶´úÀí
×ֺţºT|T
¡¡¡¡½üÄêÀ´£¬Ëæ×Åµç³Ø¹©µçµÄ±ãЯʽÉ豸£¬ÈçÊÖ»ú¡¢MP3 ²¥·ÅÆ÷¡¢PDA µÈÐÔÄܵÄÌá¸ßºÍ¹¦ÄܵÄÈÕÇ÷·á¸»£¬¶ÔÓÚ¿ª¹ØµçÔ´µÄЧÂÊÌá³öÁËÔ½À´Ô½¸ßµÄÒªÇó£¬SD6830ÀëÏßʽ¼¯³É¿ª¹ØµçÔ´ic¿ØÖÆÆ÷¹ã·ºÓ¦ÓÃÓÚ¸÷Àà±ãЯʽÉ豸ÖС£
¡¡¡¡

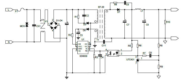
¡¡¡¡SD6830ÊÇ¿î¸ß¶È¼¯³ÉµÄµçÁ÷ģʽPWM+PFM¿ØÖÆÐ¾Æ¬¡£ÄÚÖÃÕñµ´Æ÷¡¢ÄÚÖøßѹ¹ÜºÍ½µÆµ¹¦ÄÜ£¬IC¾ßÓÐÍêÕûµÄ×Ô»Ö¸´±£»¤¹¦ÄÜ£¬ÔÚ85V-265VµÄ¿íµçѹ·¶Î§ÄÚÌṩ12WµÄÁ¬ÐøÊä³ö¹¦ÂÊ¡£¸ÃµçÔ´¿ØÖÆÆ÷¹¤×÷ÓÚµäÐ͵ķ´¼¤ÍØÆËµç·ÖУ¬¹¹³É¼ò½àµÄAC/DCµçԴת»»Æ÷¡£
¡¡¡¡
¡¡¡¡SD6830ÊÇÓÃÓÚÀëÏßʽ¿ª¹ØµçÔ´¼¯³Éµç·£¬¿ØÖÆÆ÷°üº¬ÓÐÕðµ´ÆµÂÊ·¢ÉúÆ÷¼°¸÷¸ö±£»¤¹¦ÄÜ£¬Í¨¹ýIS¶Ëµç×è¿ÉÒÔµ÷½Ú¼«ÏÞ·åÖµµçÁ÷£¬ÔÚÇáÔØÊ±£¬µç·²ÉÓÃÂÌɫģʽ£¬¿ÉÒÔÓÐЧµÄ½µµÍµç·µÄ´ý»ú¹¦ºÄ£¬±£»¤¹¦ÄܰüÀ¨£ºÇ·Ñ¹£¬¹ýѹ£¬¹ýÔØ£¬¶Ì·ºÍζȱ£»¤¹¦ÄÜ£¬Ê¹ÓÃSD6830¿ÉÒÔ¼õÉÙÍâΧԪ¼þ£¬Ôö¼ÓЧÂʺÍϵͳµÄ¿ÉÄÜÐÔ£¡

¡¡¡¡
¡¡¡¡æê΢µç×Ó×÷ΪʿÀ¼Î¢Ò»¼¶´úÀíÉÌ£¬SD6830µçÔ´ic±»¹ã·ºÓ¦ÓÃÓÚµçÔ´ÊÊÅäÆ÷¡¢µçÔ´³äµçÆ÷¡¢±ãЯʽ³äµçµçÔ´¡¢¼Òµç¿ØÖÆÆ÷µçÔ´¡¢DVD/DVBµçÔ´¡¢ATX´ý»úµçÔ´µÈÁìÓò£¡
ÉÏһƪ£ºÃ»ÓÐÁË ÏÂһƪ£ºOB2001ZCPͬ²½ÕûÁ÷оƬAC/DCÊÊÅäÆ÷ÊÖ»ú³äµçÆ÷ic
Ïà¹Ø×ÊѶ
- ЯÊÖ²¢½ø£¬æê΢µç×ÓÐøÇ©chipown´úÀíÉÌ£¡
- ϲºØ£¬Ð¾Åó΢¿Æ´´°åÉÏÊУ¬ÊÐÖµ³¬140ÒÚ£¡
- µÍ³É±¾µÍ¹¦ºÄÎÞÏß¿ÉÊÓÃÅÁåic
- ¿ªÒµ´ó¼ª | ÉîÛÚÊÐæê΢µç×Ó-Äþ²¨·Ö¹«Ë¾£¡
- È«Ì׸߼¯³É18W USB PD¿ì³ä·½°¸£¬ÒÑÁ¿²ú³ö»õ
- SDH8594ASÄÚÖøßѹMOS¹ÜµÄԱ߿ØÖÆÐ¾Æ¬
- 2020ÎåÒ»ÀͶ¯½Ú·Å¼Ù֪ͨ£¡
- PD¿ì³äоƬPN8307Mͬ²½ÕûÁ÷Æ÷
- оÅóPN8161+PN8307H 18W¸ß¼¯³ÉPD¿ì³ä·½°¸Ó¦
- ¸»Âú20-65W PDÐÒéоƬ
ͬÀàÎÄÕÂÅÅÐÐ
- ³£ÓõçÔ´¹ÜÀíоƬÐͺŽéÉÜ
- PN8680MÌæ´úOB2500POP½ÅλһÑù£¬ÎÞÐè¸Ä°åÊ¡
- AP8012H´ú»»ST Viper12A¿ÉPIN to PIN¼æÈÝ
- Ö÷Á÷µÄ¿ì³äÐÒéоƬPD³äµçоƬ
- ¸»ÂúpdÐÒéоƬϵÁУ¬pd¿ì³äÐÒéоƬѡÐÍ£¡
- 200V¸ßÄÍѹDC-DC½µÑ¹Ð͵綯³µ¿ØÖÆÆ÷оƬ
- ¸»Âú20-65W PDÐÒéоƬ
- PN8046¿íÊä³ö·Ç¸ôÀëת»»Ð¾Æ¬
- PN8036M¿íÊä³ö·¶Î§·Ç¸ôÀëac/dcµçԴоƬ
- оÅó΢£¨°²Ç÷£©µç»úÇý¶¯Ð¾Æ¬Ñ¡ÐÍÖ¸ÄÏ£¡
×îÐÂÎÄÕÂ×ÊѶ
- æê΢µç×Ó | ϲǨÐÂÖ·£¬ÐøÐ´·¢Õ¹ÐÂÆªÕ£¡
- оÅó΢20ÖÜÄê | ´úÀíÊÜÑû¼û֤оÁ¦Á¿£¬¹²¸°
- ¹ýÈÏÖ¤¡¢µÍ³É±¾ | 65W-PD-2C1Aµª»¯ïØÉè¼Æ·½
- ¿ªÒµ´ó¼ª | ÉîÛÚÊÐæê΢µç×Ó-Äþ²¨·Ö¹«Ë¾£¡
- ϲºØÐ¾Åó΢ף¾¸²©Ê¿ÈÙ»ñ¡°½ËÕÇàÄêÎåËĽ±ÕÂ
- CR6212_5V/12V¸ßЧÂÊ¡¢µÍ³É±¾µçÔ´·½°¸£¬Íê
- 2024ÄêÕ¹³á·ÉÏè | 2023Äê¶ÈÒµÎñ×ܽύÁ÷´ó
- ÕæÃ¯¼ÑÖúÁ¦µç¶¯Æû³µÁªÃËÆû³µµç×ÓÔªÆ÷¼þ¹¤×÷
- îýÁ¦AP30H80Q vbus¿ª¹ØMOS»ñµÃ°²¿Ë67W 2C1A
- Ê¿À¼Î¢650V¸ßѹ³¬½áSTSϵÁУ¬¹ã·ºÓ¦ÓÃÓÚÏû
°¢Àï°Í°ÍµêÆÌ
¹Ø×¢æê΢
ÊÕ²Øæê΢

