È«²¿²úÆ··ÖÀà
¼¯³Éµç·IC
- ÓÅÊÆ²úÆ·
- Chipown/оÅó΢
- оÅóµç»úÇý¶¯Ð¾Æ¬
- SLAN/Ê¿À¼Î¢
- CR/Æô³¼Î¢
- FM/¸»ÂúϵÁÐ
- SF/ÈüÍþоƬ
- XL/оÁúϵÁÐ
- LW/æê΢
³¡Ð§Ó¦¹Ü/MOS/IGBT
¶þ¼«¹Ü
Èý¼«¹Ü
ÍÆ¼ö²úÆ·
ÁªÏµÎÒÃÇ
ÉîÛÚÊÐæê΢µç×ӿƼ¼ÓÐÏÞ¹«Ë¾
µç»°£º0755-23087599
ÊÖ»ú£º13808858392
ÓÊÏ䣺dunianhua@leweitech.com
µØÖ·£ºÉîÛÚÊб¦°²ÇøÎ÷Ïçº×ÖÞºã·á¹¤Òµ³ÇB11¶°5Â¥¶«
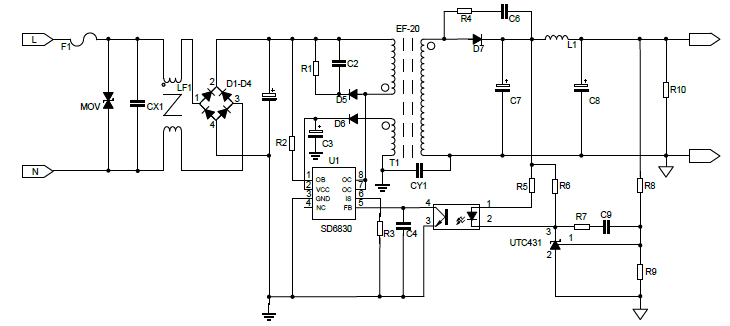
SD6830µçÔ´ic PWM+PFM¿ØÖÆÐ¾Æ¬
ËùÊô·ÖÀࣺSLAN/Ê¿À¼Î¢
Æ·ÅÆ£ºÊ¿À¼Î¢Ò»¼¶´úÀí
ÐͺţºSD6830
·â×°£ºDIP8
¹¦ÂÊ£º12W
µçÁ÷£º1-2A
ÐͺţºSD6830
·â×°£ºDIP8
¹¦ÂÊ£º12W
µçÁ÷£º1-2A
¶©¹ºÈÈÏߣº0755-23087599
¡¡¡¡
SD6830²úÆ·ÃèÊö£º¡¡¡¡
¡¡¡¡SD6830ÊÇÒ»¿î¸ß¶È¼¯³ÉµÄµçÁ÷ģʽPWM+PFM¿ØÖÆÐ¾Æ¬¡£ÄÚÖÃÕñµ´Æ÷¡¢ÄÚÖøßѹ¹ÜºÍ½µÆµ¹¦ÄÜ£¬IC¾ßÓÐÍêÕûµÄ×Ô»Ö¸´±£»¤¹¦ÄÜ¡£¸ÃµçÔ´¿ØÖÆÆ÷¹¤×÷ÓÚµäÐ͵ķ´¼¤ÍØÆËµç·ÖУ¬¹¹³É¼ò½àµÄAC/DCµçԴת»»Æ÷¡£ÔÚ85V-265VµÄ¿íµçѹ·¶Î§ÄÚÌṩ12WµÄÁ¬ÐøÊä³ö¹¦ÂÊ¡£
¡¡¡¡
¡¡¡¡SD6830²úÆ·ÌØµã£º¡¡¡¡
¡¡¡¡ÄÚÖÃÕñµ´Æ÷¡¡¡¡
¡¡¡¡ÄÚÖÃ700V¸ßѹ¹¦ÂÊ¿ª¹Ø¡¡¡¡
¡¡¡¡¿ìËÙ¸ßѹÆô¶¯¡¡¡¡
¡¡¡¡µÍÆô¶¯µçÁ÷ºÍµÍ¹¤×÷µçÁ÷¡¡¡¡
¡¡¡¡ÂÌÉ«½µÆµ¹¦ÄÜ£¬µÍ´ý»ú¹¦ºÄ¡¡¡¡
¡¡¡¡È«ÃæµÄ×Ô»Ö¸´±£»¤¹¦ÄÜ£º¹ýѹ¡¢Ç·Ñ¹¡¢¶Ì·¡¢¹ýÔØÒÔ¼°¹ýα£»¤¡¡¡¡
¡¡¡¡¾«È·Î¶Ȳ¹³¥£¬¾«È·ÖðÖÜÆÚµçÁ÷¿ØÖÆ¡¡¡¡
¡¡¡¡¿íµçѹÊä³ö¹¦ÂÊ12W£¬·åÖµÊä³ö15W¡¡¡¡
¡¡¡¡¸ßѹÊä³ö¹¦ÂÊ15W£¬·åÖµÊä³ö18W¡¡¡¡
¡¡¡¡ÍâΧԪ¼þÉÙ£¬Õû»ú³É±¾µÍ
¡¡¡¡
¡¡¡¡SD6830µäÐÍÓ¦ÓÃͼ£º

°¢Àï°Í°ÍµêÆÌ
¹Ø×¢æê΢
ÊÕ²Øæê΢










