20WСÌå»ýpd³äµçÆ÷оƬ-PN8162
×ֺţºT|T
¡¡¡¡ÔÚ¡¶2020£¨¶¬¼¾£©USB PD&Type-CÑÇÖÞ´ó»á¡·ÉÏ£¬Ð¾Åó΢ӦÓü¼Êõ×Ü¼à——Íõ¿õÏÈÉúÕë¶ÔÈçºÎÔÚÌáÉýÊä³ö¹¦ÂʵÄͬʱ£¬½«20W³äµçÆ÷Ìå»ý½øÒ»²½¼õС£¿·¢±íÖ÷ÌâÑݽ²¡¶ÈçºÎÓ¦¶ÔPD¿ì³äСÐÍ»¯ÌôÕ½£¿¡·£¬Öذõ·¢²¼×îÐÂ20WСÌå»ýPD¿ì³ä½â¾ö·½°¸¼°pd³äµçÆ÷оƬ-PN8162ÐÂÆ·IC£¡
¡¡¡¡

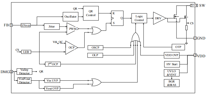
¡¡¡¡pd³äµçÆ÷оƬ-PN8162ÄÚ²¿¼¯³ÉÁË׼гÕñ¹¤×÷ģʽµÄµçÁ÷ģʽ¿ØÖÆÆ÷ºÍ¹¦ÂÊMOSFET£¬×¨ÓÃÓÚ¸ßÐÔÄÜ¡¢ÍâΧԪÆ÷¼þ¾«¼òµÄ½»Ö±Á÷ת»»¿ª¹ØµçÔ´¡£
¡¡¡¡
¡¡¡¡¸ÃоƬÌṩÁ˼«ÎªÈ«ÃæºÍÐÔÄÜÓÅÒìµÄ±£»¤¹¦ÄÜ£¬°üÀ¨Êä³ö¹ýѹ±£»¤¡¢ÖðÖÜÆÚ¹ýÁ÷±£»¤¡¢¹ýÔØ±£»¤¡¢ÈíÆô¶¯¡¢ÊäÈëǷѹ±£»¤¹¦ÄÜ¡£Í¨¹ýQR-PWM¡¢QR-PFM¡¢Burst-modeµÄÈýÖÖģʽ»ìºÏµ÷ÖÆ¼¼ÊõºÍÌØÊâÆ÷¼þµÍ¹¦ºÄ½á¹¹¼¼ÊõʵÏÖÁ˳¬µÍµÄ´ý»ú¹¦ºÄ¡¢È«µçѹ·¶Î§ÏµÄ×î¼ÑЧÂÊ¡£ÆµÂʵ÷ÖÆ¼¼ÊõºÍSoft Driver¼¼Êõ³ä·Ö±£Ö¤Á¼ºÃµÄEMI±íÏÖ¡£

¡¡¡¡
¡¡¡¡pd³äµçÆ÷оƬ-PN8162¹¦ÄÜÃèÊö¡¡¡¡
¡¡¡¡1.Æô¶¯£ºÔÚÆô¶¯½×¶Î£¬ÄÚ²¿¸ßѹÆô¶¯¹ÜÌṩ³äµçµçÁ÷¶ÔÍⲿVDDµçÈݽøÐгäµç¡£µ±VDDµçѹ´ïµ½VDDon£¬Ð¾Æ¬¿ªÊ¼¹¤×÷£»¸ßѹÆô¶¯¹ÜÍ£Ö¹¶ÔVDDµçÈݳäµç¡£Æô¶¯¹ý³Ì½áÊøºó£¬±äѹÆ÷¸¨ÖúÈÆ×é¶ÔVDDµçÈÝÌṩÄÜÁ¿¡£¡¡¡¡
¡¡¡¡2.ÈíÆô¶¯£ºÆô¶¯½×¶Î£¬Â©¼«µÄ×î´ó·åÖµµçÁ÷ÏÞÖÆÖð²½µÄÌá¸ß£»Òò´Ë¿ÉÒÔ´ó´ó¼õСÆ÷¼þµÄÓ¦Á¦£¬·ÀÖ¹±äѹÆ÷±¥ºÍ¡£¡¡¡¡
¡¡¡¡3.Êä³öÇý¶¯£ºPN8162²ÉÓÃÓÅ»¯µÄͼÌÚÖù½á¹¹Çý¶¯¼¼Êõ£¬Í¨¹ýºÏÀíµÄÊä³öÇý¶¯ÄÜÁ¦ÒÔ¼°ËÀÇøÊ±¼ä£¬µÃµ½½ÏºÃµÄEMIÌØÐԺͽϵÍËðºÄ¡£¡¡¡¡
¡¡¡¡4.¹Èµ×¿ªÍ¨£ºPN8162ÊÇÒ»¿î¹¤×÷ÓÚ׼гÕñģʽµÄ¼¯³ÉоƬ£¬Í¨¹ýDMG¼ì²âµ½µÄÏû´ÅÐźÅʵÏÖ¾«È·¹Èµ×¿ªÍ¨£¬ÒÔÌá¸ßϵͳµÄת»»Ð§ÂÊ¡£ÔÚPWMģʽ£¬ÓɵÚÒ»¹Èµ×²úÉú¿ªÆôÐźţ¬¹¤×÷ƵÂÊÓÉϵͳÉè¼ÆµÄ±äѹÆ÷²ÎÊý¾ö¶¨£¬×î¸ß¹¤×÷ƵÂÊÏÞÖÆÔÚ125kHz¡£¡¡¡¡
¡¡¡¡5.½µÆµ¹¤×÷ģʽ£ºPN8162Ìṩ½µÆµ¹¤×÷ģʽ£¬Í¨¹ý¼ì²âFB½Åµçѹ£¬ÔÚÇáÔØºÍ¿ÕÔØÌõ¼þϽµµÍ¿ª¹ØÆµÂÊÒÔÌá¸ßÇáÔØÐ§ÂÊ¡£µ±FB½ÅµçѹСÓÚVFB_PFM£¬Ð¾Æ¬½øÈ뽵Ƶ¹¤×÷ģʽ£¬¿ª¹ØÆµÂÊËæ¸ºÔؽµµÍ¶ø½µµÍ£¬Ö±ÖÁ×îСƵÂÊ25kHz¡£

¡¡¡¡6.¼äЪ¹¤×÷ģʽ£º¼«ÇáÔØÊ±£¬PN8162½øÈë¼ä϶¹¤×÷ģʽÒÔ¼õС´ý»ú¹¦ºÄ¡£µ±¸ºÔؼõÇᣬ·´À¡µçѹ¼õС£»µ±FB½ÅµçѹСÓÚVFB_BM£¬Ð¾Æ¬½øÈë¼äЪ¹¤×÷ģʽ£¬¹¦Âʹܹضϡ£µ±FB½Å³¬¹ýVFB_BM+VFB_BM_HYSʱ£¬¿ª¹Ø¹ÜÔٴε¼Í¨¡£¡¡¡¡
¡¡¡¡7.È¥´ÅÒý½ÅDMG£ºPN8162È¥´ÅÒý½ÅDMG, ͨ¹ýµç×è·Öѹ²ÉÑùÊä³öµçѹºÍÊäÈëµçѹ£¬Í¬Ê±ÊµÏÖÁ˲¨¹È¼ì²â¡¢Êä³ö¹ýѹ±£»¤ºÍÊäÈëǷѹ±£»¤µÄ¹¦ÄÜ¡£¡¡¡¡
¡¡¡¡8.¹ýÔØ±£»¤£ºÈç¹û¸ºÔصçÁ÷³¬¹ýÔ¤É趨ֵʱ£¬ÏµÍ³»á½øÈë¹ýÔØ±£»¤¡£µ±VFBµçѹ³¬¹ýVth_OLP £¬¾¹ý¹Ì¶¨ÑÓ³Ùʱ¼ä£¬¿ª¹ØÄ£Ê½Í£Ö¹¡£¡¡¡¡
¡¡¡¡9.ÊäÈë/Êä³ö±£»¤£ºPN8162ͨ¹ýDMG½ÅÔÚоƬ¿ªÆô½×¶Î²ÉÑùÊäÈëµçѹ£¬ÊµÏÖÊäÈëǷѹ±£»¤¡£Í¬Ê±£¬PN8162ͨ¹ýDMG½ÅÔÚоƬ¹Ø¶Ï½×¶Î²ÉÑùÊä³öµçѹʵÏÖ¾«×¼µÄÊä³ö¹ýѹ±£»¤¡£¡¡¡¡
¡¡¡¡10.¹ýα£»¤£º¹¦ÂÊMOSFETºÍ¿ØÖÆÐ¾Æ¬¼¯³ÉÔÚÒ»Æð£¬Ê¹µÃ¿ØÖƵç·¸üÒ×ÓÚ¼ì²âMOSFETµÄζȡ£µ±Î¶ȳ¬¹ý145¡æ£¬Ð¾Æ¬½øÈë¹ýα£»¤×´Ì¬¡£

¡¡¡¡
¡¡¡¡pd³äµçÆ÷оƬ-PN8162¹¤×÷Ç¿ÖÆDCMģʽ£¬½µµÍͬ²½ÕûÁ÷ÄÍѹ£»×ÔÊÊÓ¦QR¿ªÍ¨¼¼Êõ£¬¼ò»¯EMCÉè¼Æ£»¼¯³ÉÊäÈëÊеçǷѹ¼°Êä³ö¹ýѹ±£»¤£¬ÎÞÐèÍⲿ¸¨Öúµç·£¬ÓÐÀûÓÚ½µµÍ·½°¸³É±¾£¬³äµçÆ÷СÐÍ»¯Éè¼Æ¡£
Ïà¹Ø×ÊѶ
- ¼¸ÖÖ³£¼ûµÄledÇý¶¯Ð¾Æ¬µçÔ´·½°¸ÒÔ¼°×¢ÒâÊÂ
- Ö÷Á÷ÊÖ»ú³§É̵çÔ´¹ÜÀíоƬÏÖ×´·ÖÎö£¡
- ncp1342Ìæ´úÁÏPN8213µª»¯ïØpd³äµçÆ÷оƬ
- µçÔ´¹ÜÀíоƬÐÐÒµÀ§¾³¼°·¢Õ¹Ç÷ÊÆ£¡
- pwm¿ØÖÆÐ¾Æ¬ÔÀíÒÔ¼°Ó¦ÓÃÁìÓò
- ¹ú²úÊÖ»úµçÔ´icÏÖ×´ÓëÇ÷ÊÆ·ÖÎö
- dc dc½µÑ¹ºãÁ÷оƬ
- 20W¸ß¼¯³É¶È¡¢¸ßЧÂÊÎÞÏ߳䷢Éä¿ØÖÆÐ¾Æ¬
- viper12aÌæ´úоƬAP8012H pin to pin¼æÈݲ»
- LNK364Ìæ»»Ð¾Æ¬PN8192Cµç´Å¯µçԴоƬ£¬Íâ
ͬÀàÎÄÕÂÅÅÐÐ
- ap8022´ú»»viper22a¿É¼æÈÝ£¬²»¸ÄPCB¼°ÍâΧ
- µçԴоƬsdh8302s¿ÉPIN½Å´ú»»VIPER12A/AP80
- ʲôÊÇMOS¹ÜµÄÑ©±À¼°mos¹ÜÑ©±À»÷´©ÔÀí£¡
- ³£ÓÃdc-dc½µÑ¹Ð¾Æ¬ÍƼö
- ¹ú²úµçÔ´¹ÜÀíоƬÓÐÄÄЩ£¿
- IR4427Ìæ»»Ð¾Æ¬ID1127Ë«µÍ²à¡¢´óµçÁ÷Çý¶¯£¬
- sdh8303´ú»»viper22a/AP8012H£¬PIN½Å¼æÈÝÎÞ
- PN555LÄÚÖÃ690VС¹¦ÂʷǸôÀëоƬ¿ÉÌæPN8008
- ³£ÓõÍѹmos¹ÜÐͺż°Ñ¡ÐÍ£¡
- ¿ª¹ØµçԴԱ߷´À¡£¨PSR£©¼¼ÊõÉî¶È½âÎö!
×îÐÂÎÄÕÂ×ÊѶ
- ¹ýÈÏÖ¤¡¢µÍ³É±¾ | 65W-PD-2C1Aµª»¯ïØÉè¼Æ·½
- ¿ªÒµ´ó¼ª | ÉîÛÚÊÐæê΢µç×Ó-Äþ²¨·Ö¹«Ë¾£¡
- ϲºØÐ¾Åó΢ף¾¸²©Ê¿ÈÙ»ñ¡°½ËÕÇàÄêÎåËĽ±ÕÂ
- CR6212_5V/12V¸ßЧÂÊ¡¢µÍ³É±¾µçÔ´·½°¸£¬Íê
- 2024ÄêÕ¹³á·ÉÏè | 2023Äê¶ÈÒµÎñ×ܽύÁ÷´ó
- ÕæÃ¯¼ÑÖúÁ¦µç¶¯Æû³µÁªÃËÆû³µµç×ÓÔªÆ÷¼þ¹¤×÷
- îýÁ¦AP30H80Q vbus¿ª¹ØMOS»ñµÃ°²¿Ë67W 2C1A
- Ê¿À¼Î¢650V¸ßѹ³¬½áSTSϵÁУ¬¹ã·ºÓ¦ÓÃÓÚÏû
- оÅóPN8213»ñƷʤ65Wµª»¯ïسäµçÆ÷²ÉÓ㬿É
- æê΢µç×ӲμÓÉúÃüÓ¦¼±¡°¾È¡±ÔÚÉí±ß£¬¼±¾È¼¼
°¢Àï°Í°ÍµêÆÌ
¹Ø×¢æê΢
ÊÕ²Øæê΢

