ob2269Ìæ´úоƬCR6842³É±¾µÍ£¬ÐÔÄܸüÎȶ¨£¡
×ֺţºT|T
¡¡¡¡ob2269Ìæ´úоƬCR6842ÊÇÓÃÓÚ100W ÒÔÄÚÀëÏßʽ¿ª¹ØµçÔ´IC£¬¾ßÓÐÓÅ»¯µÄͼÌÚÇý¶¯µç·ÒÔ¼°µçÁ÷ģʽ PWM¿ØÖÆÆ÷£¬ÓÉÓÚCR6842 ¸ß¶È¼¯³É£¬Ê¹ÓÃÍâΧԪ¼þ½ÏÉÙ£¬²ÉÓÃCR6842¿ÉÒÔ¼ò»¯·´¼¤Ê½¸ôÀë AC-DC ¿ª¹ØµçÔ´Éè¼Æ£¬´Ó¶ø»ñµÃ¿É¿¿µÄϵͳ¡£
¡¡¡¡
¡¡¡¡CR6842ÓëOB2269´ú»»Òý½Å¹¦ÄÜ

¡¡¡¡
¡¡¡¡CR6842Ð¾Æ¬ÌØÕ÷¡¡¡¡
¡¡¡¡¡ö ¸ß¼¯³ÉÌØÐÔ¿ÉʹϵͳÍⲿÆ÷¼þ¼õÖÁ×îÉÙ¡¡¡¡
¡¡¡¡¡ö µÍµÄÆô¶¯µçÁ÷£º7.5uA£¨Typ£©¡¢µÍµÄ¹¤×÷µçÁ÷£º3mA£¨Typ£©¡¡¡¡
¡¡¡¡¡ö ÄÚÖÃÆµÂʶ¶¶¯ÒÔ¸ÄÉÆ EMI ÌØÐÔ¡¡¡¡
¡¡¡¡¡ö ÄÚÖÃÇ°ÑØÏûÒþ(LEB)µç·ºÍͬ²½Ð±Âʲ¹³¥¡¡¡¡
¡¡¡¡¡ö Ϊ¸ÄÉÆÐ§ÂʺÍ×îС´ý»ú¹¦ºÄ¶øÉè¼ÆµÄ Hiccup Mode & PFM ¹¤×÷ģʽ¡¡¡¡
¡¡¡¡¡ö VDD Ƿѹ±£»¤(UVLO)¡¢¹ýѹ±£»¤(OVP)¼° VDDµçѹǯλ¹¦ÄÜ¡¢¹ýα£»¤OTP) ¡¢OLP µÈ¶àÖÖ×Ô»Ö¸´¡¡¡¡
¡¡¡¡¡ö ±£»¤ÄÚÖà OCP ²¹³¥Ä£¿é£¬ÓÅÔ½µÄ OCP ÐÔÄÜ
¡¡¡¡
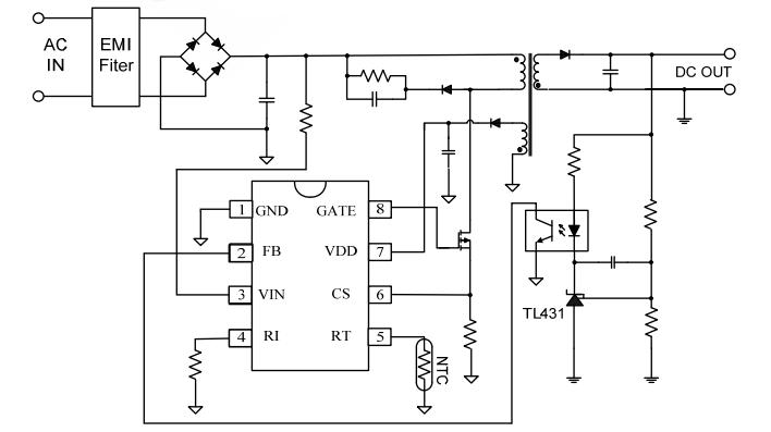
¡¡¡¡CR6842µäÐ͵ç·ÔÀíͼ

¡¡¡¡
¡¡¡¡ob2269Ìæ´úоƬCR6842Á½ÕßµÄÒý½Å¹¦Äܺ͵çÐÔ»ù±¾ÊÇÒ»Öµģ¬ÔÚʵ¼ÊÓ¦ÓÃÖпÉÒÔÖ±½Ó¼æÈÝÌæ»»£¬CR6842ÒԽϵ͵ÄBOM³É±¾ÊµÏÖÁ˵ʹý»ú¹¦ºÄºÍ¸ßЧÂÊ£¬ÇÒ»õÔ´Îȶ¨£¬¸ü¶àCR6842ÓëOB2269´ú»»Ó¦ÓÃ×ÊÁÏ¡¢²úÆ·ÊֲᡢÑùÆ·¼°¼Û¸ñ£¬ÇëÏòæê΢µç×ÓÉêÇë¡£>>
Ïà¹Ø×ÊѶ
- 20W¸ß¼¯³É¶È¡¢¸ßЧÂÊÎÞÏ߳䷢Éä¿ØÖÆÐ¾Æ¬
- dc dc½µÑ¹ºãÁ÷оƬ
- µçÔ´¹ÜÀíоƬÐÐÒµÀ§¾³¼°·¢Õ¹Ç÷ÊÆ£¡
- ¹ú²úÊÖ»úµçÔ´icÏÖ×´ÓëÇ÷ÊÆ·ÖÎö
- viper12aÌæ´úоƬAP8012H pin to pin¼æÈݲ»
- Ö÷Á÷ÊÖ»ú³§É̵çÔ´¹ÜÀíоƬÏÖ×´·ÖÎö£¡
- LNK364Ìæ»»Ð¾Æ¬PN8192Cµç´Å¯µçԴоƬ£¬Íâ
- ¼¸ÖÖ³£¼ûµÄledÇý¶¯Ð¾Æ¬µçÔ´·½°¸ÒÔ¼°×¢ÒâÊÂ
- ncp1342Ìæ´úÁÏPN8213µª»¯ïØpd³äµçÆ÷оƬ
- pwm¿ØÖÆÐ¾Æ¬ÔÀíÒÔ¼°Ó¦ÓÃÁìÓò
ͬÀàÎÄÕÂÅÅÐÐ
- ap8022´ú»»viper22a¿É¼æÈÝ£¬²»¸ÄPCB¼°ÍâΧ
- µçԴоƬsdh8302s¿ÉPIN½Å´ú»»VIPER12A/AP80
- ʲôÊÇMOS¹ÜµÄÑ©±À¼°mos¹ÜÑ©±À»÷´©ÔÀí£¡
- ³£ÓÃdc-dc½µÑ¹Ð¾Æ¬ÍƼö
- ¹ú²úµçÔ´¹ÜÀíоƬÓÐÄÄЩ£¿
- IR4427Ìæ»»Ð¾Æ¬ID1127Ë«µÍ²à¡¢´óµçÁ÷Çý¶¯£¬
- sdh8303´ú»»viper22a/AP8012H£¬PIN½Å¼æÈÝÎÞ
- PN555LÄÚÖÃ690VС¹¦ÂʷǸôÀëоƬ¿ÉÌæPN8008
- ³£ÓõÍѹmos¹ÜÐͺż°Ñ¡ÐÍ£¡
- ¿ª¹ØµçԴԱ߷´À¡£¨PSR£©¼¼ÊõÉî¶È½âÎö!
×îÐÂÎÄÕÂ×ÊѶ
- ¹ýÈÏÖ¤¡¢µÍ³É±¾ | 65W-PD-2C1Aµª»¯ïØÉè¼Æ·½
- ¿ªÒµ´ó¼ª | ÉîÛÚÊÐæê΢µç×Ó-Äþ²¨·Ö¹«Ë¾£¡
- ϲºØÐ¾Åó΢ף¾¸²©Ê¿ÈÙ»ñ¡°½ËÕÇàÄêÎåËĽ±ÕÂ
- CR6212_5V/12V¸ßЧÂÊ¡¢µÍ³É±¾µçÔ´·½°¸£¬Íê
- 2024ÄêÕ¹³á·ÉÏè | 2023Äê¶ÈÒµÎñ×ܽύÁ÷´ó
- ÕæÃ¯¼ÑÖúÁ¦µç¶¯Æû³µÁªÃËÆû³µµç×ÓÔªÆ÷¼þ¹¤×÷
- îýÁ¦AP30H80Q vbus¿ª¹ØMOS»ñµÃ°²¿Ë67W 2C1A
- Ê¿À¼Î¢650V¸ßѹ³¬½áSTSϵÁУ¬¹ã·ºÓ¦ÓÃÓÚÏû
- оÅóPN8213»ñƷʤ65Wµª»¯ïسäµçÆ÷²ÉÓ㬿É
- æê΢µç×ӲμÓÉúÃüÓ¦¼±¡°¾È¡±ÔÚÉí±ß£¬¼±¾È¼¼
°¢Àï°Í°ÍµêÆÌ
¹Ø×¢æê΢
ÊÕ²Øæê΢

