È«²¿²úÆ··ÖÀà
¼¯³Éµç·IC
- ÓÅÊÆ²úÆ·
- Chipown/оÅó΢
- оÅóµç»úÇý¶¯Ð¾Æ¬
- SLAN/Ê¿À¼Î¢
- CR/Æô³¼Î¢
- FM/¸»ÂúϵÁÐ
- SF/ÈüÍþоƬ
- XL/оÁúϵÁÐ
- LW/æê΢
³¡Ð§Ó¦¹Ü/MOS/IGBT
¶þ¼«¹Ü
Èý¼«¹Ü

ÍÆ¼ö²úÆ·
ÁªÏµÎÒÃÇ

ÉîÛÚÊÐæê΢µç×ӿƼ¼ÓÐÏÞ¹«Ë¾
µç»°£º0755-23087599
ÊÖ»ú£º13808858392
ÓÊÏ䣺dunianhua@leweitech.com
µØÖ·£ºÉîÛÚÊб¦°²ÇøÎ÷Ïçº×ÖÞºã·á¹¤Òµ³ÇB11¶°5Â¥¶«
CR6842 120W PWM¿ØÖƵçÔ´IC
ËùÊô·ÖÀࣺCR/Æô³¼Î¢
Æ·ÅÆ£ºCRÆô³½Î¢
ÐͺţºCR6842
·â×°£ºSOP-8/DIP-8
¹¦ÂÊ£º120W
µçÁ÷£º¼æÈÝOB2269/OB2268/LD7552/SG6842J/SG6841
ÐͺţºCR6842
·â×°£ºSOP-8/DIP-8
¹¦ÂÊ£º120W
µçÁ÷£º¼æÈÝOB2269/OB2268/LD7552/SG6842J/SG6841
¶©¹ºÈÈÏߣº0755-23087599
¡¡¡¡CR6842 120W PWM¿ØÖƵçÔ´ICÊÇÒ»¿î¸ß¶È¼¯³ÉµÄµçÁ÷¿ØÖÆÐÍ PWM ¿ØÖÆÆ÷£¬¿ÉÓÃÓÚÖÐÐ͵½´óÐ͵ÄÀëÏßʽµçԴת»¯Æ÷¡£¡¡¡¡
¡¡¡¡ÎªÁ˼õÉÙ´ý»ú¹¦ºÄºÍÌáÉýЧÂÊ£¬CR6842 ¼¯³ÉÁ˶àÖÖ¹¤×÷ģʽ¡£Ëæ×ŸºÔصı仯£¬CR6842¿ÉÒÔ¹¤×÷ÔÚÈýÖÖ²»Í¬µÄģʽ£¬²¢ÇÒÿÖÖģʽ¶¼×öÁËÓÅ»¯¡£µ±¸ºÔغÜÖØÊ±£¬ÏµÍ³¹¤×÷ÔÚ´«Í³µÄPWM£¨Âö³å¿í¶Èµ÷ÖÆ£©Ä£Ê½¡£µ±¸ºÔرäÇáʱ£¬ÏµÍ³½øÈë PFM£¨Âö³åƵÂʵ÷ÖÆ£©Ä£Ê½¡£ÔÚ PFMģʽÏ£¬Ëæ×ŸºÔصÄÖð½¥±äÇᣬ¿ª¹ØÆµÂÊÒ²Ö𽥵ļõС¡£CR6842 ÖжÀÓÐµÄÆµÂʱ任ģ¿é¿ÉÒÔʹ¿ª¹ØÆµÂÊÆ½»¬½µµÍ¶ø²»²úÉúÔëÉù¡£ÓÉÓÚÆµÂʵĽµµÍ£¬¿ª¹ØËðºÄÒ²±»ÓÐЧµÄ¼õСÁË¡£µ±¸ºÔؼÌÐø½µµÍ¶øµÍÓÚijһÉ趨ֵʱ£¬ÏµÍ³½øÈë PSM£¨ÌøÆµµ÷ÖÆ£©Ä£Ê½¡£ÔÚ PSM ģʽÏ£¬Ò»Ð©¿ª¹ØÖÜÆÚ±»Ìø¹ý£¬ÕâЩÖÜÆÚÄÚ¿ª¹Ø¹ÜÍêÈ«¹Ø¶Ï£¬Òò´ËÕâÖÖģʽ¿É½øÒ»²½½µµÍ´ý»ú¹¦ºÄ¡£ÔÚÉÏÊöµÄÈýÖÖ¹¤×÷ģʽÏ£¬¶¼¼¯³ÉÁËÆµÂʶ¶¶¯¹¦ÄÜ£¬À´ÌáÉýϵͳµÄ EMI ÌØÐÔ¡£¡¡¡¡
¡¡¡¡CR6842 120W PWM¿ØÖƵçÔ´IC»¹¼¯³ÉÁ˺㹦ÂÊÏÞÖÆÄ£¿éÀ´Ê¹ÏµÍ³ÔÚÈ«µçѹ·¶Î§£¨90V~264V£©ÄÚÊä³öºã¶¨µÄ¹¦ÂÊ¡£¡¡¡¡
¡¡¡¡CR6842 ¼¯³ÉÁ˶àÖÖ¹¦Äܺͱ£»¤ÌØÐÔ£¬°üÀ¨Ç·Ñ¹Ëø¶¨£¨UVLO£©£¬VDD ¹ýѹ±£»¤£¨OVP£©£¬¡¡¡¡
¡¡¡¡ÈíÆô£¬¸½¼Ó¿É±à³Ì¹ýα£»¤£¨OTP£©£¬ÖðÖÜÆÚµçÁ÷ÏÞÖÆ£¨OCP£©£¬ ¹ýÔØ±£»¤£¨OLP£©£¬ËùÓÐÒý½ÅÐü¿Õ±£»¤£¬RI Òý½ÅµÄ¶ÔµØ¶Ì·±£»¤£¬GATE ¶Ëóé룬VDD óéλ£¬Ç°ÑØÏûÒþ¡£¡¡¡¡
¡¡¡¡CR6842 ÓÐ SOP-8 ºÍ DIP-8 Á½ÖÖ·â×°ÐÎʽ¡£
¡¡¡¡
¡¡¡¡CR6842Ð¾Æ¬ÌØµã¡¡¡¡
¡¡¡¡¡ö µÍÆô¶¯µçÁ÷¡¡¡¡
¡¡¡¡¡ö ÄÚÖÃÈíÆô¶¯¡¡¡¡
¡¡¡¡¡ö ÂÌɫģʽ¶ÀÓÐµÄ±äÆµºÍÌøÆµ¹¤×÷ģʽ¡¡¡¡
¡¡¡¡¡ö Á¼ºÃµÄEMIÌØÐÔ¡¡¡¡
¡¡¡¡¡ö µçÁ÷ģʽ¿ØÖÆ¡¡¡¡
¡¡¡¡¡ö ÄÚÖÃбÆÂ²¹³¥¡¡¡¡
¡¡¡¡¡ö ÄÚÖÃÇ°ÑØÏûÒþ¡¡¡¡
¡¡¡¡¡ö ¿É±à³Ì¿ª¹ØÆµÂÊ¡¡¡¡
¡¡¡¡¡ö ËùÓÐÒý½ÅµÄÐü¿Õ±£»¤¡¡¡¡
¡¡¡¡¡ö ÁãÔëÉù¹¤×÷¡¡¡¡
¡¡¡¡¡ö ÍâÖÿɱà³Ì¹ýα£»¤¡¡¡¡
¡¡¡¡¡ö VDD¶Ë¹ýѹ±£»¤¡¡¡¡
¡¡¡¡¡ö ¹ýÔØ±£»¤¡¡¡¡
¡¡¡¡¡ö ÖðÖÜÆÚ¹ýÁ÷±£»¤
¡¡¡¡
¡¡¡¡cr6842µçԴоƬÒý½Å¹¦ÄÜ

¡¡¡¡
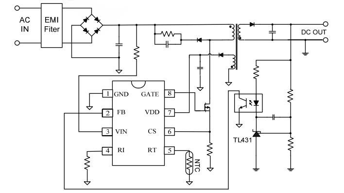
¡¡¡¡µäÐÍÓ¦Óõç·ͼ

¡¡¡¡
¡¡¡¡Ó¦ÓÃÁìÓò£ºÀëÏßʽ·´¼¤ AC/DC ±ä»¯Æ÷ÓÃÓÚ¡¡¡¡
¡¡¡¡¡ö µçÔ´ÊÊÅäÆ÷¡¡¡¡
¡¡¡¡¡ö ¿ª·ÅʽµçÔ´¡¡¡¡
¡¡¡¡¡ö ATX´ý»úµçÔ´¡¡¡¡
¡¡¡¡¡ö µç³Ø³äµçÆ÷
¡¡¡¡
¡¡¡¡CR6842 120W PWM¿ØÖƵçÔ´ICÊǸ߼¯³É¶ÈµçÁ÷ģʽPWM¿ØÖÆÆ÷£¬¼¯³ÉÁËPWM+ PFM+PSM¹¤×÷ģʽ£¬ÌáÉýϵͳµÄ EMI ÌØÐÔ£¬¼õÉÙ´ý»ú¹¦ºÄºÍÌáÉýЧÂÊ£¬¹ã·ºÓ¦ÓÃÓÚÖÐÐ͵½´óÐ͵ÄÀëÏßʽ·´¼¤ AC/DC ±ä»¯Æ÷£¬ÔÚÓ¦ÓÃÖÐCR6842¿É¼æÈÝÌæ»»OB2269/OB2268/LD7552/SG6842J/SG6841£¬¸ü¶àCR6842Ó¦ÓÃ×ÊÁÏÊֲᡢÑùÆ·¼°¼Û¸ñÇëÏòæê΢µç×ÓÉêÇë¡£>>