CR5534´ú»»ob5224оƬ£¬Âú×ãÁù¼¶ÄÜЧ±ê×¼£¡
×ֺţºT|T
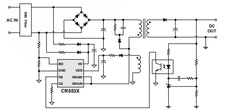
¡¡¡¡CR5534ÊÇÒ»¿î²ÉÓÃ700V¸ßѹ©¼«Æô¶¯£¬ÄÚÖøßѹ¹¦ÂÊ MOSFET£¬¾ßÓÐÓÅ»¯µÄͼÌÚÇý¶¯µç·ÒÔ¼°µçÁ÷ģʽPWM¿ØÖÆÆ÷£¬ÊÊÓÃÓÚ´ý»ú¹¦ºÄ<25mWµÄС¹¦ÂÊAC/DCµçÔ´ÊÊÅäÆ÷¡¢³äµçÆ÷µçÔ´¡£

¡¡¡¡
¡¡¡¡CR5534Ö÷ÒªÌØµã¡¡¡¡
¡¡¡¡¡ö 700V¸ßѹÆô¶¯¡¡¡¡
¡¡¡¡¡ö ´ý»ú<30mW¡¡¡¡
¡¡¡¡¡ö ЧÂʾùºâ¼¼Êõ¡¢Âú×ãÄÜЧÁù¼¶±ê×¼¡¡¡¡
¡¡¡¡¡ö ¼¯³É600V MOSFET¡¡¡¡
¡¡¡¡¡ö ÄÚÖÃ65kHz¹Ì¶¨PWMƵÂÊ¡¡¡¡
¡¡¡¡¡ö ÄÚÖÃÈíÆô¶¯¼¼Êõ½µµÍ¿ª»úMOSFET¹¦ÂʹÜ©ԴµçѹӦÁ¦¡¡¡¡
¡¡¡¡¡ö ƵÂʶ¶¶¯¼¼Êõ¸ÄÉÆÁËEMIÌØÐÔ¡¡¡¡
¡¡¡¡¡ö ¹¤×÷ÎÞÒôƵÔëÒô¡¡¡¡
¡¡¡¡¡ö ¹ýѹ±£»¤(OVP)Ëø´æ¡¡¡¡
¡¡¡¡¡ö ¹ýÔØ±£»¤(OLP)ºÍ¹ýα£»¤(OTP)×Ô¶¯»Ö¸´¡¡¡¡
¡¡¡¡¡ö ÄÚÖÃͬ²½Ð±ÆÂ²¹³¥ÔöÇ¿»·Â·Îȶ¨ÐÔ¡¡¡¡
¡¡¡¡¡ö ÄÚÖÃÇ°ÑØÏûÒþ(LEB)¡¡¡¡
¡¡¡¡¡ö ÄÚÖö¯Ì¬·åÖµµçÁ÷²¹³¥¹¦ÄÜ£¬ÔÚÊäÈë¡¡¡¡
¡¡¡¡¡ö 85V~264VµÄ¿íµçѹÏ¿ÉʵÏֺ㶨×î´óÊä³ö¹¦ÂÊ¡¡¡¡
¡¡¡¡¡ö ÊäÈëµçѹǷѹ±£»¤¹¦ÄÜ¡¡¡¡
¡¡¡¡¡ö 4000V HBM ESDÄÜÁ¦¡¡¡¡
¡¡¡¡¡ö DIP-8L ÂÌÉ«·â×°

¡¡¡¡
¡¡¡¡CR5534ÔÚÖØÔØ»òÖеȸºÔØÊ±£¬¹¤×÷ÔÚPWMģʽ,ƵÂÊΪ65KHz¡£µ±¸ºÔØÖð½¥¼õСʱ£¬Õñµ´Æ÷µÄ¹¤×÷ò¤ÂÊÖð½¥½µµÍ£¬×îºóÎȶ¨ÔÚ22KHz×óÓÒ¡£ÔÚ¿ÕÔØºÍÇáÔØÊ±£¬µç·²ÉÓüäЪģʽ£¬ÓÐЧµÄ½µµÍÁË´ý»ú¹¦ºÄ¡£

¡¡¡¡
¡¡¡¡CR5534²ÉÓÃDIP·â×°ÄÚÖÃÁ˶àÖÖ±£»¤¹¦ÄÜ£¬ÊÊÓÃÓÚ15W ÒÔÄÚµÄÈ«µçѹ·¶Î§ÀëÏß¿ª¹ØµçÔ´£¬ÔÚÓ¦ÓÃÖÐCR5534¿É¼æÈÝ´ú»»ob5224£¬¸ü¶àCR5534Ìæ»»ob5224оƬ·½°¸ÊֲᡢBOM±í¡¢²âÊÔÊý¾ÝµÈÓ¦ÓÃ×ÊÁÏÇëÏòæê΢µç×ÓÉêÇë¡£>>
Ïà¹Ø×ÊѶ
- ³äµçicоƬÐÔÄÜÒªÇó·ÖÎö!
- ¼¸ÖÖ³£¼ûµÄledÇý¶¯Ð¾Æ¬µçÔ´·½°¸ÒÔ¼°×¢ÒâÊÂ
- µÍ¹¦ºÄµçÔ´ÊÊÅäÆ÷icоƬ·½°¸
- ¼¯³Éµç·ICоƬ²úÆ··ÖÀà
- PN7713¿ÉÌæ´úMP6508/DRV8833Âí´ïÇý¶¯Ð¾Æ¬£¬
- MP6612/MP6619¹ú²úÌæ´úPN7709 40vÂí´ïÕý·´
- Íò´úao 60v mos¹ÜAO4264E/ÍþÕ×VS6410ASÌæÁÏ
- ³£Óÿª¹ØµçÔ´pwmоƬ¡ªAP8268
- Ò»ÎĶÁ¶®Ä£ÄâICÓëÊý×ÖICµÄÇø±ð
- HC57015ÎÞÏß³äÖ÷оƬ¹¤×÷ÔÀí
ͬÀàÎÄÕÂÅÅÐÐ
- ap8022´ú»»viper22a¿É¼æÈÝ£¬²»¸ÄPCB¼°ÍâΧ
- µçԴоƬsdh8302s¿ÉPIN½Å´ú»»VIPER12A/AP80
- ʲôÊÇMOS¹ÜµÄÑ©±À¼°mos¹ÜÑ©±À»÷´©ÔÀí£¡
- ³£ÓÃdc-dc½µÑ¹Ð¾Æ¬ÍƼö
- ¹ú²úµçÔ´¹ÜÀíоƬÓÐÄÄЩ£¿
- sdh8303´ú»»viper22a/AP8012H£¬PIN½Å¼æÈÝÎÞ
- PN555LÄÚÖÃ690VС¹¦ÂʷǸôÀëоƬ¿ÉÌæPN8008
- IR4427Ìæ»»Ð¾Æ¬ID1127Ë«µÍ²à¡¢´óµçÁ÷Çý¶¯£¬
- ³£ÓõÍѹmos¹ÜÐͺż°Ñ¡ÐÍ£¡
- ob2269Ìæ´úоƬCR6842³É±¾µÍ£¬ÐÔÄܸüÎȶ¨£¡
×îÐÂÎÄÕÂ×ÊѶ
- оÅó΢20ÖÜÄê | ´úÀíÊÜÑû¼û֤оÁ¦Á¿£¬¹²¸°
- ¹ýÈÏÖ¤¡¢µÍ³É±¾ | 65W-PD-2C1Aµª»¯ïØÉè¼Æ·½
- ¿ªÒµ´ó¼ª | ÉîÛÚÊÐæê΢µç×Ó-Äþ²¨·Ö¹«Ë¾£¡
- ϲºØÐ¾Åó΢ף¾¸²©Ê¿ÈÙ»ñ¡°½ËÕÇàÄêÎåËĽ±ÕÂ
- CR6212_5V/12V¸ßЧÂÊ¡¢µÍ³É±¾µçÔ´·½°¸£¬Íê
- 2024ÄêÕ¹³á·ÉÏè | 2023Äê¶ÈÒµÎñ×ܽύÁ÷´ó
- ÕæÃ¯¼ÑÖúÁ¦µç¶¯Æû³µÁªÃËÆû³µµç×ÓÔªÆ÷¼þ¹¤×÷
- îýÁ¦AP30H80Q vbus¿ª¹ØMOS»ñµÃ°²¿Ë67W 2C1A
- Ê¿À¼Î¢650V¸ßѹ³¬½áSTSϵÁУ¬¹ã·ºÓ¦ÓÃÓÚÏû
- оÅóPN8213»ñƷʤ65Wµª»¯ïسäµçÆ÷²ÉÓ㬿É
°¢Àï°Í°ÍµêÆÌ
¹Ø×¢æê΢
ÊÕ²Øæê΢

