È«²¿²úÆ··ÖÀà
¼¯³Éµç·IC
- ÓÅÊÆ²úÆ·
- Chipown/оÅó΢
- оÅóµç»úÇý¶¯Ð¾Æ¬
- SLAN/Ê¿À¼Î¢
- CR/Æô³¼Î¢
- FM/¸»ÂúϵÁÐ
- SF/ÈüÍþоƬ
- XL/оÁúϵÁÐ
- LW/æê΢
³¡Ð§Ó¦¹Ü/MOS/IGBT
¶þ¼«¹Ü
Èý¼«¹Ü
ÍÆ¼ö²úÆ·
ÁªÏµÎÒÃÇ
ÉîÛÚÊÐæê΢µç×ӿƼ¼ÓÐÏÞ¹«Ë¾
µç»°£º0755-23087599
ÊÖ»ú£º13808858392
ÓÊÏ䣺dunianhua@leweitech.com
µØÖ·£ºÉîÛÚÊб¦°²ÇøÎ÷Ïçº×ÖÞºã·á¹¤Òµ³ÇB11¶°5Â¥¶«
CR5534 15W·´¼¤Ê½¿ª¹ØµçÔ´ic
ËùÊô·ÖÀࣺCR/Æô³¼Î¢
Æ·ÅÆ£ºCRÆô³½Î¢
ÐͺţºCR5534
·â×°£ºDIP-8L
¹¦ÂÊ£º15W
µçÁ÷£º5V2.4A
ÐͺţºCR5534
·â×°£ºDIP-8L
¹¦ÂÊ£º15W
µçÁ÷£º5V2.4A
¶©¹ºÈÈÏߣº0755-23087599
¡¡¡¡CR5534 ·´¼¤Ê½¿ª¹ØµçÔ´icÊÇÒ»¿î²ÉÓà 700V ¸ßѹÆô¶¯¡¢ÄÚÖà 65kHz ¹Ì¶¨¹¤×÷ƵÂÊ¡¢30mW ³¬µÍ´ý»ú¹¦ºÄµÄµçÁ÷Ä£ PWM ¿ØÖÆÐ¾Æ¬£¬ÊÊÓÃÓÚ 20W ÒÔÄÚµÄÈ«µçѹ·¶Î§ÀëÏß¿ª¹ØµçÔ´¡£ÇáÔØºÍÎÞ¸ºÔØÇé¿öÏÂ×Ô¶¯½øÈëÂÌɫģʽºÍ Burst ģʽ£¬¿ÉÒÔÓÐЧ¼õСµçÔ´Ä£¿éµÄ´ý»ú¹¦ºÄ£¬Âú×ãÄÜЧÁù¼¶±ê×¼ÒªÇó¡£CR5534ÄÚÖÃÁËͬ²½Ð±ÆÂ²¹³¥µç·£¬¶¯Ì¬·åÖµÏÞÖÆµç·¼õСÁËÔÚ¿íµçѹÊäÈëʱ×î´óÊä³ö¹¦Âʵı仯£»CR5534ÄÚÖÃÁ˶àÖÖ±£»¤¹¦ÄÜ£¬Çý¶¯Êä³ö²ÉÓõÄͼÌÚÖùºÍÈíÇý¶¯¿ÉÓÐЧ½µµÍÁË¿ª¹ØÔëÉù£¬¸ü¼ÓÈÝÒ׵ػñµÃÁ¼ºÃµÄ EMI ÐÔÄÜ¡£
¡¡¡¡
¡¡¡¡CR5534¹Ü½ÅÅÅÁÐ

¡¡¡¡
¡¡¡¡CR5534Ö÷ÒªÌØµã¡¡¡¡
¡¡¡¡¡ö 700V¸ßѹÆô¶¯¡¡¡¡
¡¡¡¡¡ö ´ý»ú<30mW¡¡¡¡
¡¡¡¡¡ö ЧÂʾùºâ¼¼Êõ¡¢Âú×ãÄÜЧÁù¼¶±ê×¼¡¡¡¡
¡¡¡¡¡ö ¼¯³É600V MOSFET¡¡¡¡
¡¡¡¡¡ö ÄÚÖÃ65kHz¹Ì¶¨PWMƵÂÊ¡¡¡¡
¡¡¡¡¡ö ÄÚÖÃÈíÆô¶¯¼¼Êõ½µµÍ¿ª»úMOSFET¹¦ÂʹÜ©ԴµçѹӦÁ¦¡¡¡¡
¡¡¡¡¡ö ƵÂʶ¶¶¯¼¼Êõ¸ÄÉÆÁËEMIÌØÐÔ¡¡¡¡
¡¡¡¡¡ö ¹¤×÷ÎÞÒôƵÔëÒô¡¡¡¡
¡¡¡¡¡ö ¹ýѹ±£»¤(OVP)Ëø´æ¡¡¡¡
¡¡¡¡¡ö ¹ýÔØ±£»¤(OLP)ºÍ¹ýα£»¤(OTP)×Ô¶¯»Ö¸´¡¡¡¡
¡¡¡¡¡ö ÄÚÖÃͬ²½Ð±ÆÂ²¹³¥ÔöÇ¿»·Â·Îȶ¨ÐÔ¡¡¡¡
¡¡¡¡¡ö ÄÚÖÃÇ°ÑØÏûÒþ(LEB)
¡¡¡¡¡ö ÄÚÖö¯Ì¬·åÖµµçÁ÷²¹³¥¹¦ÄÜ£¬ÔÚÊäÈë¡¡¡¡
¡¡¡¡¡ö 85V~264VµÄ¿íµçѹÏ¿ÉʵÏֺ㶨×î´óÊä³ö¹¦ÂÊ¡¡¡¡
¡¡¡¡¡ö ÊäÈëµçѹǷѹ±£»¤¹¦ÄÜ¡¡¡¡
¡¡¡¡¡ö 4000V HBM ESDÄÜÁ¦¡¡¡¡
¡¡¡¡¡ö DIP-8L ÂÌÉ«·â×°
¡¡¡¡
¡¡¡¡µäÐÍÓ¦Óù¦ÂÊ
| ²úÆ·ÐͺŠ| ´ý»ú¹¦ºÄ | ÊÊÓù¦ÂÊ | ·â×° |
| CR5534 | <30mW | <15W | DIP-8L |
¡¡¡¡
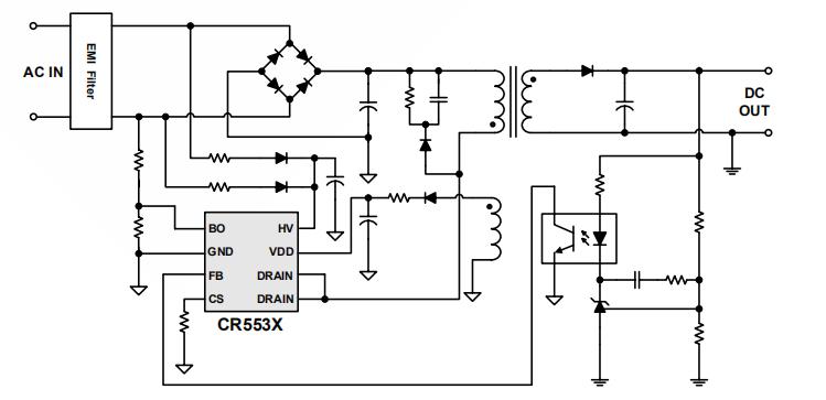
¡¡¡¡µäÐÍÓ¦Óõç·ͼ

¡¡¡¡
¡¡¡¡Ó¦ÓÃÁìÓò¡¡¡¡
¡¡¡¡¡ö AC/DCµçÔ´ÊÊÅäÆ÷¡¡¡¡
¡¡¡¡¡ö ¿ª·ÅʽµçÔ´¡¡¡¡
¡¡¡¡¡ö µç³Ø³äµçÆ÷¡¡¡¡
¡¡¡¡¡ö ATX´ý»úµçÔ´¡¡¡¡
¡¡¡¡¡ö »ú¶¥ºÐµçÔ´¡¡¡¡
¡¡¡¡¡ö PDAµçÔ´
¡¡¡¡
¡¡¡¡CR5534·´¼¤Ê½¿ª¹ØµçÔ´icÊÇÒ»¿î¸ßÐÔÄܵĵçÁ÷ģʽ PWM µçÔ´¿ª¹Ø£¬ÓÃÓÚ³¬µÍ´ý»ú¹¦ºÄºÍµÍ³É±¾µÄÀëÏßʽ·´¼¤×ª»»Æ÷¡£ÔÚ5V2.4A³äµçÆ÷Ó¦ÓÃÖУ¬´ý»ú¹¦ºÄ<30mW£¬Æ½¾ùЧÂÊ£¾81%£¬¸ü¶àCR5534_5V2.4A²úÆ·ÊֲᡢӦÓùæ¸ñ¡¢BOM±í¡¢²âÊÔÊý¾ÝµÈÓ¦ÓÃ×ÊÁÏÇëÏòæê΢µç×ÓÉêÇë¡£>>
°¢Àï°Í°ÍµêÆÌ
¹Ø×¢æê΢
ÊÕ²Øæê΢










