³£Óÿª¹ØµçÔ´pwmоƬ¡ªAP8268
×ֺţºT|T
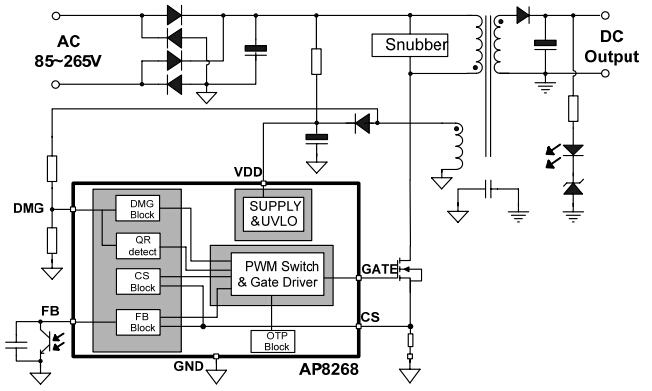
¡¡¡¡Ëæ×ŵçÄܱ任¼¼ÊõµÄ·¢Õ¹£¬¹¦ÂÊMOSFETÔÚ¿ª¹Ø±ä»»Æ÷ÖпªÊ¼¹ã·ºÊ¹Óã¬PWM¿ØÖƼ¼ÊõÒÔÆä¿ØÖÆ¼òµ¥£¬Áé»îºÍ¶¯Ì¬ÏìÓ¦ºÃµÄÓÅµã¶ø³ÉΪµçÁ¦µç×Ó¼¼Êõ×î¹ã·ºÓ¦ÓõĿØÖÆ·½Ê½£¬Îª´ËоÅó΢µç×Ó˳ӦÊг¡·¢Õ¹ÍƳö¸ßÐÔÄܶàģʽPWM¿ØÖÆÐ¾Æ¬AP8268¡£

¡¡¡¡
¡¡¡¡AP8268 PWM¿ØÖÆÐ¾Æ¬Í¨¹ýQR-PWM¡¢QR-PFM¡¢Burst-modeµÄÈýÖÖģʽ»ìºÏµ÷ÖÆ¼¼Êõ£¬ÊµÏÖÁ˵ʹý»ú¹¦ºÄºÍÈ«µçѹ·¶Î§ÏµÄ×î¼ÑЧÂÊ£¬AP8268 PWM¿ØÖÆÐ¾Æ¬²ÉÓ÷åÖµµçÁ÷¿ØÖÆ£¬ÄÚÖÃбÆÂ²¹³¥¹¦ÄÜ£¬Í¨¹ý½«µçѹ¾â³ÝÐźŵþ¼ÓÔÚ²ÉÑùµçѹÐźÅÉÏ£¬ÒÔ¸ÄÉÆÏµÍ³±Õ»·Îȶ¨ÐÔ£¬ÆµÂʵ÷ÖÆ¼¼ÊõºÍSoftDriver¼¼Êõ³ä·Ö±£Ö¤Á¼ºÃµÄEMI±íÏÖ¡£
¡¡¡¡
¡¡¡¡AP8268²úÆ·ÌØÕ÷£º¡¡¡¡
¡¡¡¡¡ö ÈíÆô¶¯¹¦ÄÜ¡¡¡¡
¡¡¡¡¡ö QR-PWM¡¢QR-PFM¡¢Burst-mode»ìºÏģʽÌá¸ßЧÂÊ£¨AP8268A´øQR¹¦ÄÜ£¬AP8268B²»´øQR¹¦ÄÜ£©¡¡¡¡
¡¡¡¡¡ö רÀûµÄƵÂʶ¶¶¯¼¼ÊõÌá¸ßEMIÐÔÄÜ¡¡¡¡
¡¡¡¡¡ö ÄÚ²¿¼¯³ÉбÂʲ¹³¥¹¦ÄÜ¡¡¡¡
¡¡¡¡¡ö ¸ßµÍѹ·ÖƵ¹¦ÄÜ¡¡¡¡
¡¡¡¡¡ö ×ÔÊÊÓ¦µÄÏßµçѹ²¹³¥¹¦ÄÜ¡¡¡¡
¡¡¡¡¡ö È«ÃæµÄ±£»¤¹¦ÄܰüÀ¨¡¡¡¡
¡¡¡¡ ¹ýα£»¤ (OTP)¡¡¡¡
¡¡¡¡ Êä³ö¹ýѹ±£»¤¡¡¡¡
¡¡¡¡ ÖðÖÜÆÚ¹ýÁ÷±£»¤ (OCP)¡¡¡¡
¡¡¡¡ Êä³ö¿ª/¶Ì·±£»¤¡¡¡¡
¡¡¡¡ רÀûµÄDMGµç×迪/¶Ì·±£»¤(Latchģʽ)¡¡¡¡
¡¡¡¡ ´Î¼¶ÕûÁ÷¹Ü¶Ì·±£»¤¡¡¡¡
¡¡¡¡ ¹ýÔØ±£»¤£¨OLP£©

¡¡¡¡
¡¡¡¡³£Óÿª¹ØµçÔ´pwmоƬAP8268¾ßÓиßÐÔÄÜ¡¢µÍ´ý»ú¹¦ºÄ¡¢µÍ³É±¾µÈÌØµã£¬±»¹ã·ºÓ¦ÓÃÓÚ´ý»úµçÔ´¡¢¿ª·Åʽ¿ª¹ØµçÔ´¡¢ÊÊÅäÆ÷µÈÁìÓò£¬ÈçÐèAP8268Òª²úÆ·µÄÏêϸÊÖ²á»òÆäËû×ÊÁÏ£¬ÇëÏòæê΢µç×ÓÉêÇë¡£>>
Ïà¹Ø×ÊѶ
- dc dc½µÑ¹ºãÁ÷оƬ
- ncp1342Ìæ´úÁÏPN8213µª»¯ïØpd³äµçÆ÷оƬ
- ¹ú²úÊÖ»úµçÔ´icÏÖ×´ÓëÇ÷ÊÆ·ÖÎö
- viper12aÌæ´úоƬAP8012H pin to pin¼æÈݲ»
- µçÔ´¹ÜÀíоƬÐÐÒµÀ§¾³¼°·¢Õ¹Ç÷ÊÆ£¡
- ¼¸ÖÖ³£¼ûµÄledÇý¶¯Ð¾Æ¬µçÔ´·½°¸ÒÔ¼°×¢ÒâÊÂ
- pwm¿ØÖÆÐ¾Æ¬ÔÀíÒÔ¼°Ó¦ÓÃÁìÓò
- LNK364Ìæ»»Ð¾Æ¬PN8192Cµç´Å¯µçԴоƬ£¬Íâ
- Ö÷Á÷ÊÖ»ú³§É̵çÔ´¹ÜÀíоƬÏÖ×´·ÖÎö£¡
- 20W¸ß¼¯³É¶È¡¢¸ßЧÂÊÎÞÏ߳䷢Éä¿ØÖÆÐ¾Æ¬
ͬÀàÎÄÕÂÅÅÐÐ
- ap8022´ú»»viper22a¿É¼æÈÝ£¬²»¸ÄPCB¼°ÍâΧ
- µçԴоƬsdh8302s¿ÉPIN½Å´ú»»VIPER12A/AP80
- ʲôÊÇMOS¹ÜµÄÑ©±À¼°mos¹ÜÑ©±À»÷´©ÔÀí£¡
- ³£ÓÃdc-dc½µÑ¹Ð¾Æ¬ÍƼö
- ¹ú²úµçÔ´¹ÜÀíоƬÓÐÄÄЩ£¿
- IR4427Ìæ»»Ð¾Æ¬ID1127Ë«µÍ²à¡¢´óµçÁ÷Çý¶¯£¬
- sdh8303´ú»»viper22a/AP8012H£¬PIN½Å¼æÈÝÎÞ
- PN555LÄÚÖÃ690VС¹¦ÂʷǸôÀëоƬ¿ÉÌæPN8008
- ³£ÓõÍѹmos¹ÜÐͺż°Ñ¡ÐÍ£¡
- ¿ª¹ØµçԴԱ߷´À¡£¨PSR£©¼¼ÊõÉî¶È½âÎö!
×îÐÂÎÄÕÂ×ÊѶ
- ¹ýÈÏÖ¤¡¢µÍ³É±¾ | 65W-PD-2C1Aµª»¯ïØÉè¼Æ·½
- ¿ªÒµ´ó¼ª | ÉîÛÚÊÐæê΢µç×Ó-Äþ²¨·Ö¹«Ë¾£¡
- ϲºØÐ¾Åó΢ף¾¸²©Ê¿ÈÙ»ñ¡°½ËÕÇàÄêÎåËĽ±ÕÂ
- CR6212_5V/12V¸ßЧÂÊ¡¢µÍ³É±¾µçÔ´·½°¸£¬Íê
- 2024ÄêÕ¹³á·ÉÏè | 2023Äê¶ÈÒµÎñ×ܽύÁ÷´ó
- ÕæÃ¯¼ÑÖúÁ¦µç¶¯Æû³µÁªÃËÆû³µµç×ÓÔªÆ÷¼þ¹¤×÷
- îýÁ¦AP30H80Q vbus¿ª¹ØMOS»ñµÃ°²¿Ë67W 2C1A
- Ê¿À¼Î¢650V¸ßѹ³¬½áSTSϵÁУ¬¹ã·ºÓ¦ÓÃÓÚÏû
- оÅóPN8213»ñƷʤ65Wµª»¯ïسäµçÆ÷²ÉÓ㬿É
- æê΢µç×ӲμÓÉúÃüÓ¦¼±¡°¾È¡±ÔÚÉí±ß£¬¼±¾È¼¼
°¢Àï°Í°ÍµêÆÌ
¹Ø×¢æê΢
ÊÕ²Øæê΢

