ir2110Çý¶¯Ìæ´úÁÏID7S625¸ßѹ°ëÇÅÇý¶¯Ð¾Æ¬
×ֺţºT|T
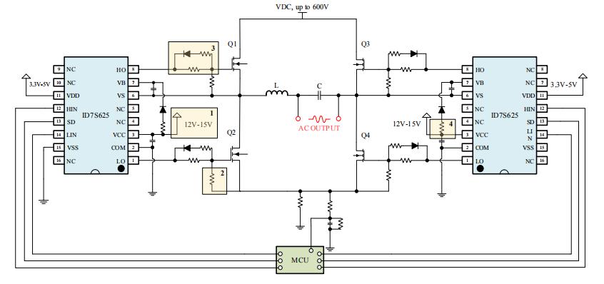
¡¡¡¡IR2110Çý¶¯ÊÇ´ó¹¦ÂÊMOSFETºÍIGBTרÓÃÕ¤¼«Çý¶¯¼¯³Éµç·£¬ÒÑÔÚµçÔ´±ä»»¡¢Âí´ïµ÷Ëٵȹ¦ÂÊÇý¶¯ÁìÓòÖлñµÃÁ˹㷺µÄÓ¦Óã¬ir2110Çý¶¯Ìæ´úÁÏID7S625¸ßѹ°ëÇÅÇý¶¯Ð¾Æ¬²»½ö¼ò»¯ÁËϵͳµç·£¬¸üÌá¸ßÁ˵ç·ЧÂÊ£¬ÊµÏÖÁ˵緽ṹµÄ¸ßƵ»¯¡¢Ð¡ÐÍ»¯¡£
¡¡¡¡

¡¡¡¡ir2110Ìæ´úоƬID7S625ÌØÐÔ¡¡¡¡
¡¡¡¡¡ö ¸ß²à¸¡¶¯Æ«ÒƵçѹ600V¡¡¡¡
¡¡¡¡¡ö ÊäÈëÂß¼¼æÈÝ3.3V/5V/15V¡¡¡¡
¡¡¡¡¡ö ×Ô¾Ù¹¤×÷µÄ¸¡µØÍ¨µÀ¡¡¡¡
¡¡¡¡¡ö оƬ¹¤×÷µçѹ·¶Î§10VÒ»20V¡¡¡¡
¡¡¡¡¡ö ËùÓÐͨµÀ¾ù¾ßÓÐǷѹ±£»¤¹¦ÄÜ(UVLO)¡¡¡¡
¡¡¡¡¡ö Êä³öµçÁ÷ÄÜÁ¦2.5A¡¡¡¡
¡¡¡¡¡ö ËùÓÐͨµÀ¾ùÓÐÑÓʱƥÅ书ÄÜ

¡¡¡¡
¡¡¡¡ir2110Çý¶¯Ìæ´úÁÏID7S625¸ßѹ¸ßµÍ²àÕ¤¼«Çý¶¯Ð¾Æ¬¾ßÓÐÌå»ýС£¨²ÉÓÃWSOP-16·â×°£©¡¢¼¯³É¶È¸ß£¨¿ÉÓÃÓÚÇý¶¯Ò»¸öN¹µµÀ¹¦ÂÊMOSFE»òIGBT°ëÇÅÍØÆË½á¹¹£©£¬ÏìÓ¦¿ì£¨dV/dt 75 V/ns£©£¬Çý¶¯ÄÜÁ¦Ç¿£¨IO+/IO 2.5/2.5 A£©µÈÓŵ㣬ÄÚÖÃǷѹ±£»¤¡¢ÑÓʱƥÅ书ÄÜ¿ÉÒÔΪ¸üºÃµÄÊÊÅä¸ßƵӦÓá£
Ïà¹Ø×ÊѶ
- ¹ú²úµçÔ´¹ÜÀíоƬ´òÆÆ½ø¿Ú¢¶Ï£¬Öý¾Í¹úÄÚÉý
- ³äµçicоƬÐÔÄÜÒªÇó·ÖÎö!
- ³äµç±£»¤icоƬ×÷ÓÃÓÐÄÄЩ£¿
- viper12aÌæ´úоƬAP8012H pin to pin¼æÈݲ»
- Ö÷Á÷³§É̵çÔ´ic LEDÇý¶¯Ð¾Æ¬µÄÓÅÁÓÊÆ·ÖÎö
- SVF4N65/SVF7N65/SVF10N65/SVF12N65³£Óøß
- ³äµçÆ÷ic³£ÓÃÐͺţ¡
- ¿ª¹ØµçԴоƬµÄ×÷Óü°»ù±¾ÔÀí·ÖÎö
- ¿ÆÆÕÔªÆ÷¼þ»ù´¡ÖªÊ¶£¬±æ±ðÔ×°ÓëÉ¢ÐÂIC£¡
- 10WÎÞÏß³äSoC·½°¸£º¸ßÐÔÄÜ+µÍBOM³É±¾
ͬÀàÎÄÕÂÅÅÐÐ
- ap8022´ú»»viper22a¿É¼æÈÝ£¬²»¸ÄPCB¼°ÍâΧ
- µçԴоƬsdh8302s¿ÉPIN½Å´ú»»VIPER12A/AP80
- ʲôÊÇMOS¹ÜµÄÑ©±À¼°mos¹ÜÑ©±À»÷´©ÔÀí£¡
- ³£ÓÃdc-dc½µÑ¹Ð¾Æ¬ÍƼö
- PN555LÄÚÖÃ690VС¹¦ÂʷǸôÀëоƬ¿ÉÌæPN8008
- sdh8303´ú»»viper22a/AP8012H£¬PIN½Å¼æÈÝÎÞ
- IR4427Ìæ»»Ð¾Æ¬ID1127Ë«µÍ²à¡¢´óµçÁ÷Çý¶¯£¬
- ¹ú²úµçÔ´¹ÜÀíоƬÓÐÄÄЩ£¿
- ³£ÓõÍѹmos¹ÜÐͺż°Ñ¡ÐÍ£¡
- ob2269Ìæ´úоƬCR6842³É±¾µÍ£¬ÐÔÄܸüÎȶ¨£¡
×îÐÂÎÄÕÂ×ÊѶ
- æê΢µç×Ó | ϲǨÐÂÖ·£¬ÐøÐ´·¢Õ¹ÐÂÆªÕ£¡
- оÅó΢20ÖÜÄê | ´úÀíÊÜÑû¼û֤оÁ¦Á¿£¬¹²¸°
- ¹ýÈÏÖ¤¡¢µÍ³É±¾ | 65W-PD-2C1Aµª»¯ïØÉè¼Æ·½
- ¿ªÒµ´ó¼ª | ÉîÛÚÊÐæê΢µç×Ó-Äþ²¨·Ö¹«Ë¾£¡
- ϲºØÐ¾Åó΢ף¾¸²©Ê¿ÈÙ»ñ¡°½ËÕÇàÄêÎåËĽ±ÕÂ
- CR6212_5V/12V¸ßЧÂÊ¡¢µÍ³É±¾µçÔ´·½°¸£¬Íê
- 2024ÄêÕ¹³á·ÉÏè | 2023Äê¶ÈÒµÎñ×ܽύÁ÷´ó
- ÕæÃ¯¼ÑÖúÁ¦µç¶¯Æû³µÁªÃËÆû³µµç×ÓÔªÆ÷¼þ¹¤×÷
- îýÁ¦AP30H80Q vbus¿ª¹ØMOS»ñµÃ°²¿Ë67W 2C1A
- Ê¿À¼Î¢650V¸ßѹ³¬½áSTSϵÁУ¬¹ã·ºÓ¦ÓÃÓÚÏû
°¢Àï°Í°ÍµêÆÌ
¹Ø×¢æê΢
ÊÕ²Øæê΢

