µÍ¹¦ºÄоƬ¹ã·ºÓ¦ÓóäµçÆ÷¡¢ÊÊÅäÆ÷ÁìÓò£¡
×ֺţºT|T
¡¡¡¡Ò»Ö±ÒÔÀ´ÐÔÄÜÓ빦ºÄ¾ÍÊÇÒ»¶Ôì¶ÜÌåµÄ´æÔÚ£¬µçÔ´Éè¼ÆÊ¦ÎªÁËÉè¼Æ³ö¸ßÐÔÄÜ¡¢µÍ¹¦ºÄµÄµçÔ´²úÆ·£¬³¢ÊÔÁ˸÷ÖÖ·½·¨£¬¶øPN8370Õâ¿î¸ßÄÜЧµÍ¹¦ºÄоƬÒÔÌå»ýС¡¢ÖØÁ¿ÇᡢЧÂʸߵÈÌØµãÔÚ³äµçÆ÷¡¢ÊÊÅäÆ÷ÁìÓò±¸Êܹã´óµçÔ´¹¤³ÌʦµÄÇàíù¡£
¡¡¡¡
¡¡¡¡PN8370ÊÇÒ»¿îµÍ³É±¾¸ßÐÔÄܵĵ͹¦ºÄоƬ£¬ÍâΧԪ¼þÉÙ£¬¿ÉÊ¡ÂÔ¹âñîºÍTL431£¬½ÚÔ¼³É±¾£¬ÄÚÖÃ650V¸ßÑ©±ÀÄÜÁ¦ÖÇÄܹ¦ÂÊMOSFET£¬¿ÉÇáËÉʵÏÖ50mW´ý»ú¹¦ºÄ£¬Ö÷ÒªÓ¦ÓÃÔÚ5V/2A¡¢5V/2.4A¡¢12V/1A³äµçÊÊÅäÆ÷µçÔ´²úÆ·ÖУ¬Âú×ãÁù¼¶ÄÜЧ±ê×¼¡£
¡¡¡¡
¡¡¡¡Áù¼¶ÄÜЧ10W³äµçÆ÷Ó¦Ó÷½°¸£¨PN8370M SOP7£©¡¡¡¡
¡¡¡¡¡ù Êä³ö¹æ¸ñ5V/2A¡¡¡¡
¡¡¡¡¡ù ÄÚÖøßѹÆô¶¯+¶à¹¤×÷ģʽ+רÀû¹Èµ×¿ªÍ¨¼¼Êõ£¬Âú×ãÁù¼¶ÄÜЧ±ê×¼¡¡¡¡
¡¡¡¡¡ù PN8370MרÀûÌø¹Èµ×¿ªÍ¨Ëã·¨+PN8306L¶ÀÌØ·ÀÕñÁåË㷨ʵÏÖÁãֱͨը»ú·çÏÕ¡¡¡¡
¡¡¡¡¡ù ·½°¸¾«¼ò£ºPSRÎÞÐèÁ½¿ÅÆô¶¯µç×裬SRʵÏÖÁãÍâΧ¹¤×÷

¡¡¡¡
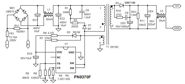
¡¡¡¡Áù¼¶ÄÜЧ12W³äµçÆ÷Ó¦Ó÷½°¸£¨PN8370F SOP7£©¡¡¡¡
¡¡¡¡¡ù Êä³ö¹æ¸ñ5V/2.4A¡¡¡¡
¡¡¡¡¡ù ÄÚÖøßѹÆô¶¯+¶à¹¤×÷ģʽ+רÀû¹Èµ×¿ªÍ¨¼¼Êõ£¬Âú×ãÁù¼¶ÄÜЧ±ê×¼¡¡¡¡
¡¡¡¡¡ù PN8370FרÀûÌø¹Èµ×¿ªÍ¨Ëã·¨+PN8306M¶ÀÌØ·ÀÕñÁåË㷨ʵÏÖÁãֱͨը»ú·çÏÕ¡¡¡¡
¡¡¡¡¡ù ·½°¸¾«¼ò£ºPSRÎÞÐèÁ½¿ÅÆô¶¯µç×裬SRʵÏÖÁãÍâΧ¹¤×÷

¡¡¡¡
¡¡¡¡Áù¼¶ÄÜЧ12WÊÊÅäÆ÷Ó¦Ó÷½°¸£¨PN8370F SOP7£©¡¡¡¡
¡¡¡¡¡ù Êä³ö¹æ¸ñ12V/1A¡¡¡¡
¡¡¡¡¡ù ÄÚÖøßѹÆô¶¯+¶à¹¤×÷ģʽ+רÀû¹Èµ×¿ªÍ¨¼¼Êõ£¬Âú×ãÁù¼¶ÄÜЧ±ê×¼¡¡¡¡
¡¡¡¡¡ù ¸ß¹¦ÂÊÃܶȣ¬SOP7ʵÏÖ12WµçÔ´Ó¦Óá¡¡¡
¡¡¡¡¡ù ·½°¸¾«¼ò£ºÎÞÐèÆô¶¯Ïß·£¬È¥YµçÈÝ

¡¡¡¡
¡¡¡¡µÍ¹¦ºÄоƬÊǼõÉÙµçÔ´¹¦ºÄÌá¸ßת»»Ð§ÂʵÄÖÁ¹ØÒòËØ£¬PN8370µÍ¹¦ºÄоƬÓÐЧ½â¾öÁËÄÜÔ´µÄÀË·Ñ£¬Ìá¸ßÁËϵͳÐÔÄܵĸßת»»Ð§ÂÊ£¬ÈçÐèPN8370µÍ¹¦ºÄоƬµÄÔÀíͼ£¬µçÔ´ÊäÈëÊä³ö¹æ¸ñ£¬BOM ±íºÍ±äѹÆ÷²ÎÊýÒÔ¼°°²¹æºÍ EMI ²âÊÔÊý¾ÝµÈÏêϸ×ÊÁÏ»òÆäËûÊֲᣬÇëÁªÏµæê΢µç×ÓÉêÇë¡£>>>
ÉÏһƪ£ºµçÔ´¹ÜÀíоƬÐÐÒµÀ§¾³¼°·¢Õ¹Ç÷ÊÆ£¡ ÏÂһƪ£ºµÍ¹¦ºÄоƬÉè¼Æ¼¸ÖÖ³£Ó÷½·¨£¡
Ïà¹Ø×ÊѶ
- ¹ú²úÊÖ»úµçÔ´icÏÖ×´ÓëÇ÷ÊÆ·ÖÎö
- pwm¿ØÖÆÐ¾Æ¬ÔÀíÒÔ¼°Ó¦ÓÃÁìÓò
- 20W¸ß¼¯³É¶È¡¢¸ßЧÂÊÎÞÏ߳䷢Éä¿ØÖÆÐ¾Æ¬
- dc dc½µÑ¹ºãÁ÷оƬ
- µçÔ´¹ÜÀíоƬÐÐÒµÀ§¾³¼°·¢Õ¹Ç÷ÊÆ£¡
- Ö÷Á÷ÊÖ»ú³§É̵çÔ´¹ÜÀíоƬÏÖ×´·ÖÎö£¡
- ncp1342Ìæ´úÁÏPN8213µª»¯ïØpd³äµçÆ÷оƬ
- ¼¸ÖÖ³£¼ûµÄledÇý¶¯Ð¾Æ¬µçÔ´·½°¸ÒÔ¼°×¢ÒâÊÂ
- LNK364Ìæ»»Ð¾Æ¬PN8192Cµç´Å¯µçԴоƬ£¬Íâ
- viper12aÌæ´úоƬAP8012H pin to pin¼æÈݲ»
ͬÀàÎÄÕÂÅÅÐÐ
- ap8022´ú»»viper22a¿É¼æÈÝ£¬²»¸ÄPCB¼°ÍâΧ
- µçԴоƬsdh8302s¿ÉPIN½Å´ú»»VIPER12A/AP80
- ʲôÊÇMOS¹ÜµÄÑ©±À¼°mos¹ÜÑ©±À»÷´©ÔÀí£¡
- ³£ÓÃdc-dc½µÑ¹Ð¾Æ¬ÍƼö
- ¹ú²úµçÔ´¹ÜÀíоƬÓÐÄÄЩ£¿
- IR4427Ìæ»»Ð¾Æ¬ID1127Ë«µÍ²à¡¢´óµçÁ÷Çý¶¯£¬
- sdh8303´ú»»viper22a/AP8012H£¬PIN½Å¼æÈÝÎÞ
- PN555LÄÚÖÃ690VС¹¦ÂʷǸôÀëоƬ¿ÉÌæPN8008
- ³£ÓõÍѹmos¹ÜÐͺż°Ñ¡ÐÍ£¡
- ¿ª¹ØµçԴԱ߷´À¡£¨PSR£©¼¼ÊõÉî¶È½âÎö!
×îÐÂÎÄÕÂ×ÊѶ
- ¹ýÈÏÖ¤¡¢µÍ³É±¾ | 65W-PD-2C1Aµª»¯ïØÉè¼Æ·½
- ¿ªÒµ´ó¼ª | ÉîÛÚÊÐæê΢µç×Ó-Äþ²¨·Ö¹«Ë¾£¡
- ϲºØÐ¾Åó΢ף¾¸²©Ê¿ÈÙ»ñ¡°½ËÕÇàÄêÎåËĽ±ÕÂ
- CR6212_5V/12V¸ßЧÂÊ¡¢µÍ³É±¾µçÔ´·½°¸£¬Íê
- 2024ÄêÕ¹³á·ÉÏè | 2023Äê¶ÈÒµÎñ×ܽύÁ÷´ó
- ÕæÃ¯¼ÑÖúÁ¦µç¶¯Æû³µÁªÃËÆû³µµç×ÓÔªÆ÷¼þ¹¤×÷
- îýÁ¦AP30H80Q vbus¿ª¹ØMOS»ñµÃ°²¿Ë67W 2C1A
- Ê¿À¼Î¢650V¸ßѹ³¬½áSTSϵÁУ¬¹ã·ºÓ¦ÓÃÓÚÏû
- оÅóPN8213»ñƷʤ65Wµª»¯ïسäµçÆ÷²ÉÓ㬿É
- æê΢µç×ӲμÓÉúÃüÓ¦¼±¡°¾È¡±ÔÚÉí±ß£¬¼±¾È¼¼
°¢Àï°Í°ÍµêÆÌ
¹Ø×¢æê΢
ÊÕ²Øæê΢

