È«²¿²úÆ··ÖÀà
¼¯³Éµç·IC
- ÓÅÊÆ²úÆ·
- Chipown/оÅó΢
- оÅóµç»úÇý¶¯Ð¾Æ¬
- SLAN/Ê¿À¼Î¢
- CR/Æô³¼Î¢
- FM/¸»ÂúϵÁÐ
- SF/ÈüÍþоƬ
- XL/оÁúϵÁÐ
- LW/æê΢
³¡Ð§Ó¦¹Ü/MOS/IGBT
¶þ¼«¹Ü
Èý¼«¹Ü
ÍÆ¼ö²úÆ·
ÁªÏµÎÒÃÇ
ÉîÛÚÊÐæê΢µç×ӿƼ¼ÓÐÏÞ¹«Ë¾
µç»°£º0755-23087599
ÊÖ»ú£º13808858392
ÓÊÏ䣺dunianhua@leweitech.com
µØÖ·£ºÉîÛÚÊб¦°²ÇøÎ÷Ïçº×ÖÞºã·á¹¤Òµ³ÇB11¶°5Â¥¶«
SF6778_³äµçÆ÷/ÊÊÅäÆ÷IC SF6778
ËùÊô·ÖÀࣺSF/ÈüÍþоƬ
Æ·ÅÆ£ºSFÈüÍþ
ÐͺţºSF6778
·â×°£ºDIP8
¹¦ÂÊ£º15W
µçÁ÷£º
ÐͺţºSF6778
·â×°£ºDIP8
¹¦ÂÊ£º15W
µçÁ÷£º
¶©¹ºÈÈÏߣº0755-23087599
SF6778²úÆ·ÃèÊö£º
SF6778ÊÇ׼гÕñ£¨QR£©Ä£Ê½µÄ¸ß¾«¶ÈԱ߷´À¡¿ØÖÆ(PSR)ºãѹºãÁ÷£¨ CV/CC£©¿ØÖÆÆ÷¡£¸ÃϵÁÐÇý¶¯Íⲿ¹¦ÂÊMOS¹Ü£¬·Ç³£Êʺϵͳɱ¾Ð¡¹¦ÂÊ ³äµçÆ÷¡¢ÊÊÅäÆ÷¡¢ ºÍLEDÕÕÃ÷³¡ºÏ¡£
SF6778ÊÇ׼гÕñ£¨QR£©Ä£Ê½µÄ¸ß¾«¶ÈԱ߷´À¡¿ØÖÆ(PSR)ºãѹºãÁ÷£¨ CV/CC£©¿ØÖÆÆ÷¡£¸ÃϵÁÐÇý¶¯Íⲿ¹¦ÂÊMOS¹Ü£¬·Ç³£Êʺϵͳɱ¾Ð¡¹¦ÂÊ ³äµçÆ÷¡¢ÊÊÅäÆ÷¡¢ ºÍLEDÕÕÃ÷³¡ºÏ¡£
SF6778²ÉÓÃרÀûsuper-QR/PSRTM¿ØÖƼ¼Êõ´ó´óÌáÉýÁËPSRϵͳµÄЧÂÊ£¬Í¬Ê±Äܹ»ÇáÒ×Âú×ãÁù¼¶ÄÜЧµÄÒªÇ󡣸ÃϵÁл¹²ÉÓÃרÀûµÄ“¶àģʽPSR”¿ØÖÆ£¬¿ÉʵÏÖСÓÚ ±5%µÄºãѹºãÁ÷¾«¶È¡£
SF6778ÄÚ²¿×Ô¶¯²¹³¥ÊäÈëµçѹ¡¢µç¸Ð¸ÐÁ¿±ä»¯¡£ÔÚºãѹģʽÏÂÄÚÖÃÁËרÀûµÄÏßµçѹ²¹³¥¡£¸ÃϵÁм¯³ÉÁËÖî¶à±£»¤¹¦ÄÜ£¬±ÈÈ磺VDDǷѹ±£»¤£¨UVLO£©£¬VDD¹ýѹ ±£»¤£¬ÈíÆô¶¯£¬ÖðÖÜÆÚ¹ýÁ÷±£»¤£¬¹Ü½Å¸¡¿Õ±£»¤£¬VDDµçѹǯλ±£»¤µÈ ¡£
SF6778ÌṩСÌå»ýµÄDIP8·â×° ¡£
SF6778²úÆ·ÌØµã£º
Äܹ»ÈÝÒ×Âú×ãÁù¼¶ÄÜЧµÄÒªÇó
ÄÚÖÃ600V¹¦ÂÊMOSFET
СÓÚ70mWµÄ¿ªÆôµçѹ
¼¯³ÉÁËרÀûµÄ“Áãµçѹ´øÔØÆô¶¯”¼¼Êõ´ó´ó¼õСÁËϵͳOCP»Ö¸´¼ä϶
¼¯³ÉÁËרÀûµÄ“ÖÇÄܶÌ·±£»¤”¼¼Êõ
Ա߷´À¡£¨PSR£©¿ØÖÆ£¬ÎÞÐè¹âñîºÍTL431
רÀûµÄsuper-QR/PSRTM¿ØÖƼ¼Êõ
±5%µÄºãѹºãÁ÷¾«¶È
ÄÚÖÃרÀûµÄÏßËðµçѹ²¹³¥
ÄÚÖÃÈíÆô¶¯£¬³¬µÍÆô¶¯µçÁ÷£¬¹Ü½Å¸¡¿Õ±£»¤
×Ô¶¯²¹³¥ÊäÈëµçѹ¡¢µç¸Ð¸ÐÁ¿±ä»¯£¬ÊµÏָ߾«¶È Êä³ö¹ýѹ±£»¤
ÖðÖÜÆÚµçÁ÷ÏÞÖÆ£¬ÄÚÖÃÇ°ÑØÏûÒþ
VDDǷѹ±£»¤£¬¹ýѹ±£»¤¼°Ç¯Î»
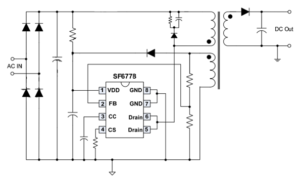
µäÐÍÓ¦ÓÃͼ

µäÐÍÓ¦ÓÃͼ

°¢Àï°Í°ÍµêÆÌ
¹Ø×¢æê΢
ÊÕ²Øæê΢










