È«²¿²úÆ··ÖÀà
¼¯³Éµç·IC
- ÓÅÊÆ²úÆ·
- Chipown/оÅó΢
- оÅóµç»úÇý¶¯Ð¾Æ¬
- SLAN/Ê¿À¼Î¢
- CR/Æô³¼Î¢
- FM/¸»ÂúϵÁÐ
- SF/ÈüÍþоƬ
- XL/оÁúϵÁÐ
- LW/æê΢
³¡Ð§Ó¦¹Ü/MOS/IGBT
¶þ¼«¹Ü
Èý¼«¹Ü
ÍÆ¼ö²úÆ·
ÁªÏµÎÒÃÇ
ÉîÛÚÊÐæê΢µç×ӿƼ¼ÓÐÏÞ¹«Ë¾
µç»°£º0755-23087599
ÊÖ»ú£º13808858392
ÓÊÏ䣺dunianhua@leweitech.com
µØÖ·£ºÉîÛÚÊб¦°²ÇøÎ÷Ïçº×ÖÞºã·á¹¤Òµ³ÇB11¶°5Â¥¶«
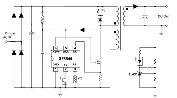
SF5545_AC/DCµçÔ´¹ÜÀíIC SF5545
ËùÊô·ÖÀࣺSF/ÈüÍþоƬ
Æ·ÅÆ£ºÈüÍþ
ÐͺţºSF5545
·â×°£ºSOT23-6
¹¦ÂÊ£º50W
µçÁ÷£º
ÐͺţºSF5545
·â×°£ºSOT23-6
¹¦ÂÊ£º50W
µçÁ÷£º
¶©¹ºÈÈÏߣº0755-23087599
SF5545²úÆ·ÃèÊö£º
SF5545ÊÇÒ»¿î¸ßÐÔÄÜ£¬¸ßЧÂÊ£¬µÍ³É±¾£¬¸ß¶È¼¯³ÉµÄµçÁ÷ģʽPWM¿ØÖÆÆ÷ÀëÏß·´¼¤Ê½×ª»»Æ÷Ó¦Óá£PWM¿ª¹ØÆµÂÊÓë»ìÏ´ÊÇÍⲿ¿É±à³Ì£¬Õâ¿ÉÒÔ¼õÉÙÒ»¸öµçÔ´´«µ¼EMI·¢Éä¡£µ±Êä³ö¹¦ÂÊÒªÇ󽵵ͣ¬IC×Ô¶¯»ùÓÚ ×¨ÓÐη - BalanceTM¿ØÖÆ£¬ÒÔÌá¸ßµçԴת»»Ð§ÂÊÔÚÇá¸ºÔØ¼õС¿ª¹ØÆµÂÊ¡£µ±µçÁ÷É趨µã½µµ½µÍÓÚ¸ø¶¨Öµ.ÍâÖÃMOS¹Ü£¬¹¦ÂÊ¿ÉÒÔ×öµÃ¸ü¸ß£¬×Ô´ø¶¶Æµ£¬EMIЧ¹û¸üºÃ£¬×¨ÀûζÈÕÛ·µ£¬Ìá¸ßϵͳSOA¡£
SF5545ÊÇÒ»¿î¸ßÐÔÄÜ£¬¸ßЧÂÊ£¬µÍ³É±¾£¬¸ß¶È¼¯³ÉµÄµçÁ÷ģʽPWM¿ØÖÆÆ÷ÀëÏß·´¼¤Ê½×ª»»Æ÷Ó¦Óá£PWM¿ª¹ØÆµÂÊÓë»ìÏ´ÊÇÍⲿ¿É±à³Ì£¬Õâ¿ÉÒÔ¼õÉÙÒ»¸öµçÔ´´«µ¼EMI·¢Éä¡£µ±Êä³ö¹¦ÂÊÒªÇ󽵵ͣ¬IC×Ô¶¯»ùÓÚ ×¨ÓÐη - BalanceTM¿ØÖÆ£¬ÒÔÌá¸ßµçԴת»»Ð§ÂÊÔÚÇá¸ºÔØ¼õС¿ª¹ØÆµÂÊ¡£µ±µçÁ÷É趨µã½µµ½µÍÓÚ¸ø¶¨Öµ.ÍâÖÃMOS¹Ü£¬¹¦ÂÊ¿ÉÒÔ×öµÃ¸ü¸ß£¬×Ô´ø¶¶Æµ£¬EMIЧ¹û¸üºÃ£¬×¨ÀûζÈÕÛ·µ£¬Ìá¸ßϵͳSOA¡£
SF5545¿ÉÒÔʵÏÖ“ÁãOCP / OPP»Ö¸´Ï¿”ʹÓÃSiFirstרÓеĿØÖÆËã·¨¡£ SF5545»¹ÄÚÖÃÁËרÓеēÒôƵ ÎÞÔëÒôµÄOCP²¹³¥” £¬Ëü¿ÉÒÔʵÏֺ㹦ÂÊÏÞÖÆ£¬¿ÉÒÔÔÚÖØ¸ºÔØÊµÏÖÒôƵniose²Ù×÷ʱ£¬Ïß·ÊäÈë´óÔ¼ÊÇ 90VAC ¡£
SF5545¼¯³ÉÁËÇ·Ñ¹Ëø¶¨£¨ UVLO £© £¬ VCC¹ýµçѹ±£»¤£¨OVP £©¹¦Äܺͱ£»¤£¬ÖðÖÜÆÚµçÁ÷ÏÞÖÆ£¨ OCP £© £¬ËùÓÐÒý½Å¸¡±£»¤£¬¹ý¸ºÔر£»¤£¨ OLP £© £¬ RTÒý½Å¶Ì·µ½½ÓµØ±£»¤£¬Õ¤¼«Ç¯Î»£¬ VCCǯλ£¬Ç°ÑØÏûÒþ £¨ LEB £© ¡£
SF5545²ÉÓÃSOT23 - 6 £¬ DIP- 8·â×°¡£
SF5545²úÆ·ÌØµã£º
ÄÚÖÃOCPÎÞËð²¹³¥ÊµÏָߵÍѹOCPƽºâ¡£
ÄÚÖÃÁãOCP»Ö¸´·ÀÖ¹µÍѹÂúÔØÆô´ïʧ°Ü¡£
ÓÅ»¯ÈíÆô¶¯µç·£¬ÓÐЧ¿ØÖÆMOS µçÁ÷Ó¦Á¦¡£
ÄÚÖÓη-Balance”רÀû¼¼Êõ£¬Ìá¸ßƽ¾ùЧÂÊ¡£
ÓÅ»¯½µÆµÇúÏߣ¬¼õС¿ª¹ØËðºÄ£¬Ìá¸ßÐ¡ÔØÐ§ÂÊ¡£
ÓÅ»¯Çý¶¯µç·£¬¸ÄÉÆEMIÐÔÄÜ¡£
СÓÚ100mW³¬µÍ´ý»ú¹¦ºÄ¡£
ÄÚÖðβåÍ·±£»¤¹¦ÄÜ¡£
ÍâÖÃOTP±£»¤£¬¿ÉʵÏÖϵͳ¾«×¼OTP±£»¤¡£
µäÐÍÓ¦ÓÃͼ

µäÐÍÓ¦ÓÃͼ

°¢Àï°Í°ÍµêÆÌ
¹Ø×¢æê΢
ÊÕ²Øæê΢










