È«²¿²úÆ··ÖÀà
¼¯³Éµç·IC
- ÓÅÊÆ²úÆ·
- Chipown/оÅó΢
- оÅóµç»úÇý¶¯Ð¾Æ¬
- SLAN/Ê¿À¼Î¢
- CR/Æô³¼Î¢
- FM/¸»ÂúϵÁÐ
- SF/ÈüÍþоƬ
- XL/оÁúϵÁÐ
- LW/æê΢
³¡Ð§Ó¦¹Ü/MOS/IGBT
¶þ¼«¹Ü
Èý¼«¹Ü
ÍÆ¼ö²úÆ·
ÁªÏµÎÒÃÇ
ÉîÛÚÊÐæê΢µç×ӿƼ¼ÓÐÏÞ¹«Ë¾
µç»°£º0755-23087599
ÊÖ»ú£º13808858392
ÓÊÏ䣺dunianhua@leweitech.com
µØÖ·£ºÉîÛÚÊб¦°²ÇøÎ÷Ïçº×ÖÞºã·á¹¤Òµ³ÇB11¶°5Â¥¶«
SF5533_AC DCµçÔ´ÊÊÅäÆ÷IC SF5533
ËùÊô·ÖÀࣺSF/ÈüÍþоƬ
Æ·ÅÆ£ºÈüÍþ
ÐͺţºSF5533
·â×°£ºSOT23-6
¹¦ÂÊ£º65W
µçÁ÷£º2.1A
ÐͺţºSF5533
·â×°£ºSOT23-6
¹¦ÂÊ£º65W
µçÁ÷£º2.1A
¶©¹ºÈÈÏߣº0755-23087599
SF5533²úÆ·ÃèÊö£º
SF5533ÊÇÒ»¸ö¸ßÐÔÄÜ¡¢¸ßЧÂÊ¡¢µÍ³É±¾¡¢¸ß¶È¼¯³ÉµçÁ÷ģʽPWM¿ØÖÆÆ÷ÍÑ»úµÄ»Ø³Ìת»»Æ÷µÄÓ¦ÓóÌÐò¡£
SF5533ÊÇÒ»¸ö¸ßÐÔÄÜ¡¢¸ßЧÂÊ¡¢µÍ³É±¾¡¢¸ß¶È¼¯³ÉµçÁ÷ģʽPWM¿ØÖÆÆ÷ÍÑ»úµÄ»Ø³Ìת»»Æ÷µÄÓ¦ÓóÌÐò¡£
PWM¿ª¹ØÆµÂÊÓëÏ´ÅÆÊÇÍⲿ¿É±à³Ì¿ÉÒÔ¼õÉÙ´«µ¼EMIµçÔ´µÄÅÅ·Å¡£Êä³ö¹¦ÂÊÐèÇó¼õÉÙʱIC×Ô¶¯½µµÍ¿ª¹ØÆµÂÊ»ùÓÚרÓÐη-BalanceTM¿ØÖÆÀ´Ìá¸ß¹¦ÂÊת»»Ð§ÂÊÔÚÇḺºÉ¡£µ±Ç°ÖÃλµãµÍÓÚ¸ø¶¨ÖµÊ±ÈçÊä³ö¹¦ÂÊÐèÇó¼õÉÙ¼¯³Éµç·½øÈëÆÆÁÑģʽûÓÐÒôƵÔëÉùÌṩÁ˳öÉ«µÄЧÂÊ¡£
SF5533¿ÉÒÔʵÏÖ“Áã(OCP / OPP»Ö¸´²î¾à”ʹÓÃSiFirstµÄרÓпØÖÆËã·¨¡£Óë´Ëͬʱ(OCP / OPP±äÒìÓë»·ÇòÐÐÊäÈë²¹³¥¡£¼¯³Éµç·ÄÚÖõÄͬ²½Ð±Âʲ¹³¥·Àֹг²¨Õñµ´ÔÚ¸ßÊä³öPWMÔðÈΡ£¼¯³Éµç·»¹¾ßÓÐÄÚÖõÄÈíÆô¶¯¹¦ÄÜÈí»¯MOSFET¹¦ÂÊÔÚÆÚ¼äµÄѹÁ¦¡£
SF5533¼¯³É¹¦Äܺͱ£»¤Ç·Ñ¹Ëø¶¨(UVLO)µÄVCCµçѹ±£»¤(OVP)ÖðÖÜÆÚÏÞÁ÷((OCP)ËùÓеÄÕ븡±£»¤¡¢¹ý¸ººÉ±£»¤(OLP)RTÏúShort-to-GND±£»¤ÃżÐVCC¼Ð½ô¡¢Ç°ÑØÏûÒþ(1)¡£
SOT23-6·â×°¡£
SF5533²úÆ·ÌØµã£º
ÉÙÓÚ75 mw±¸ÓõçÔ´
רÓеēη-BalanceTM”À´Ìá¸ßÇáÔØÐ§ÂÊ
רÓеēÁã(OCP / OPP»Ö¸´²î¾à”¿ØÖÆ
ÄÚÖõÄÈíÆô¶¯¹¦ÄÜ
¿É±à³ÌOLP·À·´ÌøÊ±¼ä
רÓеēÎÞÒôƵÔëÉù(OCP²¹³¥”
¼õÉÙÆµÂʺÍÍ»·¢Ä£Ì¬¿ØÖƽÚÄÜ
¿É±à³Ì¿ª¹ØÆµÂÊ
µçÁ÷ģʽ¿ØÖÆ
ÄÚÖÃÆµÂÊÏ´ÅÆ
ÖðÖÜÆÚÏÞÁ÷
ÄÚÖõÄÇ°ÑØÏûÒþ(1)
ºã¹¦ÂÊÏÞÖÆ
ÎÞÒôƵÔëÉù²Ù×÷
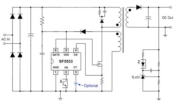
µäÐÍÓ¦ÓÃͼ

µäÐÍÓ¦ÓÃͼ

°¢Àï°Í°ÍµêÆÌ
¹Ø×¢æê΢
ÊÕ²Øæê΢










