成都逍遥耍耍网论坛,天津-凤江湖论坛春风阁(全国信息) ,一品香论坛登录入口风楼阁交友平台 ,快活林信息发布论坛汇总

³äµçÆ÷оƬ°¢Àï°Í°ÍµêÆÌ ¿ª¹ØµçԴоƬ¹Ø×¢æê΢ µç»úÇý¶¯Ð¾Æ¬ÊÕ²Øæê΢ »¶Ó­½øÈëµçԴоƬ/Çý¶¯Ð¾Æ¬¡¢MOS¡¢IGBT¡¢¶þÈý¼«¹Ü¡¢ÇŶѵȵç×ÓÔªÆ÷¼þ´úÀíÉÌ--æê΢µç×Ó¹ÙÍø
¸ß¼¶ËÑË÷

ËÑË÷Ò»

ËÑË÷¶þ

³äµç¹ÜÀíIC·½°¸

ÍÆ¼ö²úÆ·

ÁªÏµÎÒÃÇ

¿ª¹ØµçԴоƬ
ÉîÛÚÊÐæê΢µç×ӿƼ¼ÓÐÏÞ¹«Ë¾

µç»°£º0755-23087599

ÊÖ»ú£º13808858392

ÓÊÏ䣺dunianhua@leweitech.com

µØÖ·£ºÉîÛÚÊб¦°²ÇøÎ÷Ïçº×ÖÞºã·á¹¤Òµ³ÇB11¶°5Â¥¶«

prevnext

SF6010_³äµçÆ÷/ÊÊÅäÆ÷IC SF6010

ËùÊô·ÖÀࣺSF/ÈüÍþоƬ
Æ·ÅÆ£ºSFÈüÍþ
ÐͺţºSF6010
·â×°£ºSOT23-6
¹¦ÂÊ£º5W
µçÁ÷£º
¶©¹ºÈÈÏߣº0755-23087599
     SF6010²úÆ·ÃèÊö£º
     SF6010ϵÁÐÊǸ߾«¶ÈÔ­±ß·´À¡¿ØÖÆ(PSR)µÄºãѹºãÁ÷(CV/CC)¿ØÖÆÆ÷¡£¸ÃϵÁÐÇý¶¯Íⲿ¹¦ÂÊÈý¼«¹Ü£¬·Ç³£Êʺϵͳɱ¾Ð¡¹¦ÂʳäµçÆ÷¡¢ÊÊÅäÆ÷¡¢ºÍLEDÕÕÃ÷³¡ºÏ¡£ 
     SF6010ϵÁвÉÓÃרÀûµÄ“NC-Cap/PSRTM”¿ØÖÆ£¬ÎÞÐèÍⲿ²¹³¥/Â˲¨µçÈÝ£¬¿ÉʵÏÖ±5%µÄºãѹºãÁ÷¾«¶È¡£¸ÃϵÁл¹²ÉÓÃרÀûµÄ“¶àģʽPSR”¿ØÖÆ£¬Ìá¸ßÁ˿ɿ¿ÐÔºÍЧ      ÂÊ¡£ 
     SF6010ϵÁÐÄÚ²¿×Ô¶¯²¹³¥ÊäÈëµçѹ¡¢µç¸Ð¸ÐÁ¿±ä»¯¡£ÔÚºãѹģʽÏÂÄÚÖÃÁËרÀûµÄÏßµçѹ²¹³¥¡£¸ÃϵÁм¯³ÉÁËÖî¶à±£»¤¹¦ÄÜ£¬±ÈÈ磺VDDǷѹ±£»¤(UVLO)£¬VDD¹ý        Ñ¹±£»¤£¬ÈíÆô¶¯£¬ÖðÖÜÆÚ¹ýÁ÷±£»¤£¬¹Ü½Å¸¡¿Õ±£»¤£¬VDDµçѹǯλ±£»¤£¬µÈµÈ¡£ 
     SF6010ÌṩСÌå»ýµÄSOT23-5ºÍSOT23-6·â×°¡£
    
    SF6010 ²úÆ·ÌØµã£º
    ±5%ºãѹºãÁ÷¸ß¾«¶È 
    רÀûµÄNC-Cap/PSRTM¿ØÖƼ¼Êõ 
    “¶àģʽ(Multi Mode)PSR”¿ØÖÆÌá¸ß¿É¿¿ÐÔºÍЧÂÊ 
    Çý¶¯¹¦ÂÊBJT£¬ ½µµÍϵͳ³É±¾ 
    ÄÚÖ÷´À¡½Å£¨FB£© ¶Ì·±£»¤ 
    Ô­±ß·´À¡(PSR)¿ØÖÆ£¬ÎÞÐè¹âñîºÍTL431 
    ÄÚÖû·Â·²¹³¥£¬ÎÞÐèÍⲿ²¹³¥µçÈÝ 
    ºãѹģʽÏÂÄÚÖÃרÀûµÄÏßѹ½µ²¹³¥(Cable drop compensation) 
    ×Ô¶¯²¹³¥ÏßÊäÈëµçѹ¡¢µç¸Ð¸ÐÁ¿±ä»¯£¬ÊµÏָ߾«¶È 
    ÄÚÖÃÈíÆô¶¯£¬ ³¬µÍÆô¶¯µçÁ÷ 
    ¹Ü½Å¸¡¿Õ±£»¤ 
    Êä³ö¹ýѹ±£»¤ 
    ÖðÖÜÆÚµçÁ÷ÏÞÖÆ ÄÚÖÃÇ°ÑØÏûÒþ(Leading edge blanking) 
    VDD Ƿѹ±£»¤(UVLO) ¹ýѹ±£»¤¼°Ç¯Î»

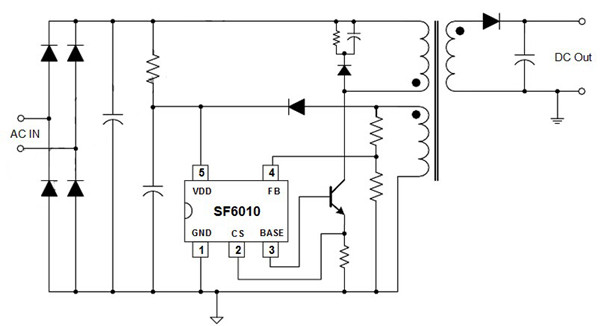
   µäÐÍÓ¦ÓÃͼ





 
²úÆ·ÖÐÐÄ ¹ØÓÚæê΢ ÁªÏµÎÒÃÇ