È«²¿²úÆ··ÖÀà
¼¯³Éµç·IC
- ÓÅÊÆ²úÆ·
- Chipown/оÅó΢
- оÅóµç»úÇý¶¯Ð¾Æ¬
- SLAN/Ê¿À¼Î¢
- CR/Æô³¼Î¢
- FM/¸»ÂúϵÁÐ
- SF/ÈüÍþоƬ
- XL/оÁúϵÁÐ
- LW/æê΢
³¡Ð§Ó¦¹Ü/MOS/IGBT
¶þ¼«¹Ü
Èý¼«¹Ü
ÍÆ¼ö²úÆ·
ÁªÏµÎÒÃÇ
ÉîÛÚÊÐæê΢µç×ӿƼ¼ÓÐÏÞ¹«Ë¾
µç»°£º0755-23087599
ÊÖ»ú£º13808858392
ÓÊÏ䣺dunianhua@leweitech.com
µØÖ·£ºÉîÛÚÊб¦°²ÇøÎ÷Ïçº×ÖÞºã·á¹¤Òµ³ÇB11¶°5Â¥¶«
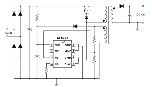
SF5922_µçÔ´/³äµçÆ÷IC SF5922
ËùÊô·ÖÀࣺSF/ÈüÍþоƬ
Æ·ÅÆ£ºSFÈüÍþ
ÐͺţºSF5922
·â×°£ºSOP-8
¹¦ÂÊ£º6W
µçÁ÷£º
ÐͺţºSF5922
·â×°£ºSOP-8
¹¦ÂÊ£º6W
µçÁ÷£º
¶©¹ºÈÈÏߣº0755-23087599
SF5922²úÆ·ÃèÊö£º
SF5922ÊǸ߾«¶ÈԱ߷´À¡¿ØÖÆ(PDR)µÄºãѹºãÁ÷(CV/CC)¹¦ÂÊ¿ª¹Ø£¬¸ÃϵÁÐÄÚÖù¦ÂÊMOS¹Ü£¬·Ç³£ÊʺÏÓÚС¹¦ÂʳäµçÆ÷¡¢ÊÊÅäÆ÷¡¢ºÍLEDÕÕÃ÷³¡ºÏ¸ÃϵÁвÉÓÃרÀûµÄ"NC-CAP/PSR"¿ØÖÆ£¬ÎÞÐèÍⲿ²¹³¢»òÂ˲¨µçÈÝ£¬¼´¿ÉʵÏÖСÓÚ±5%µÄºãѹºãÁ÷¾«¶È£¬Í¬Ê±¸ÃϵÁвÉÓÃרÀûµÄ“¶àģʽPSR”¿ØÖÆ£¬Ìá¸ßÁ˿ɿ¿ÐÔºÍЧÂÊ£¬¸ÃϵÁл¹¼¯³ÉÁËרÀûµÄÏßËðµçÌ«²¹³¢¼¼Êõ£¬ÊµÏָ߾«¶Èºãѹ¿ØÖÆ£¬SF5922Äܹ»ÈÝÒ×ͨ¹ýÊÖ»ú³äµçÆ÷Ì©¶ûÈÏÖ¤¡£
SF5922ÊǸ߾«¶ÈԱ߷´À¡¿ØÖÆ(PDR)µÄºãѹºãÁ÷(CV/CC)¹¦ÂÊ¿ª¹Ø£¬¸ÃϵÁÐÄÚÖù¦ÂÊMOS¹Ü£¬·Ç³£ÊʺÏÓÚС¹¦ÂʳäµçÆ÷¡¢ÊÊÅäÆ÷¡¢ºÍLEDÕÕÃ÷³¡ºÏ¸ÃϵÁвÉÓÃרÀûµÄ"NC-CAP/PSR"¿ØÖÆ£¬ÎÞÐèÍⲿ²¹³¢»òÂ˲¨µçÈÝ£¬¼´¿ÉʵÏÖСÓÚ±5%µÄºãѹºãÁ÷¾«¶È£¬Í¬Ê±¸ÃϵÁвÉÓÃרÀûµÄ“¶àģʽPSR”¿ØÖÆ£¬Ìá¸ßÁ˿ɿ¿ÐÔºÍЧÂÊ£¬¸ÃϵÁл¹¼¯³ÉÁËרÀûµÄÏßËðµçÌ«²¹³¢¼¼Êõ£¬ÊµÏָ߾«¶Èºãѹ¿ØÖÆ£¬SF5922Äܹ»ÈÝÒ×ͨ¹ýÊÖ»ú³äµçÆ÷Ì©¶ûÈÏÖ¤¡£
SF5922ÌṩSOP8·â×°
SF5922²úÆ·ÌØµã£º
1¡¢ÄÚÖù¦ÂÊMOSFET
2¡¢×¨ÀûµÄ"NC-CAP/PSR"¿ØÖƼ¼Êõ
3¡¢“¶àģʽPSR”¿ØÖÆÌá¸ß¿É¿¿ÐÔºÍЧÂÊ
4¡¢ÈÝÒ×ͨ¹ýÊÖ»ú³äµçÆ÷Ì©¶ûÈÏÖ¤£¨SF5922)
5¡¢Ð¡ÓÚ±5%ºãѹºãÁ÷¸ß¾«¶È
6¡¢Ô±ß·´À¡£¨PSR£©¿ØÖÆ£¬ÎÞÐè¹âñîºÍTL431
7¡¢ÄÚÖÃרÀûµÄÏßËðµçѹ²¹³¥
8¡¢ÄÚÖÃ650V¹¦ÂÊMOSFET
9¡¢×Ô¶¯²¹³¥ÊäÈëµçѹ¡¢µç¸Ð¸ÐÁ¿±ä»¯£¬ÊµÏָ߾«¶È
10¡¢ÄÚÖÃÈíÆô¶¯£¬³¬µÍÆô¶¯µçÁ÷£¬¹Ü½Å ¸¡¿Õ±£»¤
11¡¢Êä³ö¹ýѹ±£»¤
12¡¢ÖðÖÜÆÚµçÁ÷ÏÞÖÆ£¬ÄÚÖÃÇ°ÑØÏûÒþ
13¡¢VDDǷѹ±£»¤(UVLO)£¬¹ýѹ±£»¤¼°Ç¯Î»
µäÐÍÓ¦ÓÃ

µäÐÍÓ¦ÓÃ

°¢Àï°Í°ÍµêÆÌ
¹Ø×¢æê΢
ÊÕ²Øæê΢










