成都逍遥耍耍网论坛,天津-凤江湖论坛春风阁(全国信息) ,一品香论坛登录入口风楼阁交友平台 ,快活林信息发布论坛汇总

³äµçÆ÷оƬ°¢Àï°Í°ÍµêÆÌ ¿ª¹ØµçԴоƬ¹Ø×¢æê΢ µç»úÇý¶¯Ð¾Æ¬ÊÕ²Øæê΢ »¶Ó­½øÈëµçԴоƬ/Çý¶¯Ð¾Æ¬¡¢MOS¡¢IGBT¡¢¶þÈý¼«¹Ü¡¢ÇŶѵȵç×ÓÔªÆ÷¼þ´úÀíÉÌ--æê΢µç×Ó¹ÙÍø
¸ß¼¶ËÑË÷

ËÑË÷Ò»

ËÑË÷¶þ

³äµç¹ÜÀíIC·½°¸

ÍÆ¼ö²úÆ·

ÁªÏµÎÒÃÇ

¿ª¹ØµçԴоƬ
ÉîÛÚÊÐæê΢µç×ӿƼ¼ÓÐÏÞ¹«Ë¾

µç»°£º0755-23087599

ÊÖ»ú£º13808858392

ÓÊÏ䣺dunianhua@leweitech.com

µØÖ·£ºÉîÛÚÊб¦°²ÇøÎ÷Ïçº×ÖÞºã·á¹¤Òµ³ÇB11¶°5Â¥¶«

prevnext

SF5920_³äµçÆ÷/ÊÊÅäÆ÷IC SF5920

ËùÊô·ÖÀࣺSF/ÈüÍþоƬ
Æ·ÅÆ£ºSFÈüÍþ
Ðͺţº SF5920
·â×°£ºSOT23-5
¹¦ÂÊ£º
µçÁ÷£º
¶©¹ºÈÈÏߣº0755-23087599
  SF5920 ²úÆ·ÃèÊö£º
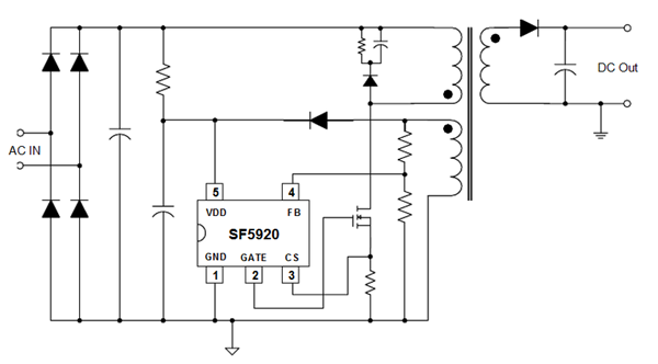
  SF5920ÊǸ߾«¶ÈÔ­±ß·´À¡¿ØÖÆ(PSR)µÄºãѹºãÁ÷(CV/CC)¿ØÖÆÆ÷¡£¸ÃϵÁÐÇý¶¯Íⲿ¹¦ÂÊMOS¹Ü£¬·Ç³£Êʺϵͳɱ¾Ð¡¹¦ÂʳäµçÆ÷¡¢ÊÊÅäÆ÷¡¢ºÍLEDÕÕÃ÷³¡ºÏ¡£
  SF5920²ÉÓòÉÓÃרÀûµÄ“NC-Cap/PSRTM”¿ØÖÆ£¬ÎÞÐèÍⲿ²¹³¥/Â˲¨µçÈÝ£¬¿íÈÝʵÏÖСÓÚ±5%µÄºãѹºãÁ÷¾«¶È¡£
  SF5920²ÉÓÃרÀûµÄ“¶àģʽPSR”¿ØÖÆ£¬Ìá¸ßÁ˿ɿ¿ÐÔºÍЧÂÊ¡£
  SF5920ϵÁÐÄÚ²¿×Ô¶¯²¹³¥ÊäÈëµçѹ¡¢µç¸Ð¸ÐÁ¿±ä»¯¡£ÔÚºãѹģʽÏÂÄÚÖÃÁËרÀûµÄÏßËðµçѹ²¹³¥¡£¸ÃϵÁм¯³ÉÁËÖî¶à±£»¤¹¦ÄÜ£¬±ÈÈ磺VDDǷѹ±£»¤(UVLO)£¬VDD¹ýѹ     ±£»¤£¬ÈíÆô¶¯£¬ÖðÖÜÆÚ¹ýÁ÷±£»¤£¬¹Ü½Å¸¡¿Õ±£»¤£¬ VDDµçѹǯλ±£»¤£¬µÈµÈ¡£
  SF5920SÌṩСÌå»ýµÄSOT23-5·â×°¡£
 
  SF5920²úÆ·ÌØµã£º
  Ô­±ß·´À¡£¬Ê¡431ºÍ¹âñ½ÚÊ¡³É±¾
  ¼´¿ÉCCģʽ×öºãѹ£¬Ò²¿ÉCVģʽ×öºãÁ÷£¬ºãÁ÷ºãѹ¾«¶È±5%ÒÔÄÚ
  ´ø¶¶Æµ£¬¸ÄÉÆEMC
  ÓÅ»¯½µÆµ£¬½µµÍ´ý»ú¹¦ºÄ≤0.15W£¬ÌáÉýЧÂÊ
  רÀûÇý¶¯£¬ÓÅ»¯EMC

  µäÐÍÓ¦ÓÃͼ






 
 
²úÆ·ÖÐÐÄ ¹ØÓÚæê΢ ÁªÏµÎÒÃÇ